编辑导语:产品分析和优化对于产品本身的重要性不言而喻,不断地进行产品分析和优化才能更好地完善产品,提升用户留存率,本篇文章作者结合云视频会议这个产品进行分析,从多个方面详细得进行了市场、商业、需求、产品分析,一起来学习一下,希望对你有帮助。
分析目的:以腾讯会议为例,综合分析视频会议类产品的核心功能、用户需求和商业模式,找出产品的优化方向。
一、市场分析
1. 市场规模
疫情催生了大量的远程办公需求,以“云服务”为核心的视频会议平台开始逐渐成为了企业的信息化基础设施、员工使用的生产力工具。
其中以腾讯会议、zoom为代表的云视频会议系统发展迅猛,占据市场头部位置。
而传统的视频会议系统厂商也开始转型,走向了云化之路,并且基于自身原有的硬件产品优势,逐渐推出软硬件一体化的视频会议系统。
根据艾媒咨询数据显示,中国视频会议市场规模持续稳步增长,2019年中国视频会议市场规模达到154.8亿元,预计2023年将达到219亿元。
未来,随着在线办公需求增长及用户习惯的养成,远程办公市场将得到更快速的发展。
2. 竞争格局
视频会议产品的主要玩家有三类,包括传统通信厂商、云通信厂商以及平台型厂商。
在竞争策略方面,都主要通过布局“云+端+行业”的战略,建立完整的生态链。
传统通信厂商在硬件上做软件平台生态;SaaS厂商与平台型厂商依靠2C产品优化用户体验,联合渠道布局2B平台生态。
根据艾瑞咨询的数据显示,综合看企业办公类软件,2020年的总独立设备数比2019年增长200%以上。
随着灵活式办公逐渐被企业所接受,各综合类办公平台开始进军远程协同领域。
从整个协同办公市场的大环境来看,视频会议更多的是众多生态级办公套件中一个重要的组成部分。
此外还有许多深耕于细分市场的办公产品,例如文档协作(金山文档、石墨文档)、项目协作(worktile、teambition)、设计/素材管理(蓝湖、墨刀)等。
这些产品在各自的专业领域上经过锤炼后已形成了较为全面的生态链条,其中有许多产品都已具备音视频通话和协作的能力,在一定程度上可以替代视频会议产品的使用。
尤其是像企业微信、钉钉、飞书等综合办公平台在企业协作能力上不断发力,将视频会议和平台上的其他功能进行融合。
极大地提升了用户在企业办公中的效率。这也驱动着大部分云视频会议企业开始走向深入集成办公的道路,在企业的日常沟通、工作部署、培训招聘等方面提供云视频会议解决方案。
3. 商业分析
1)收费模式
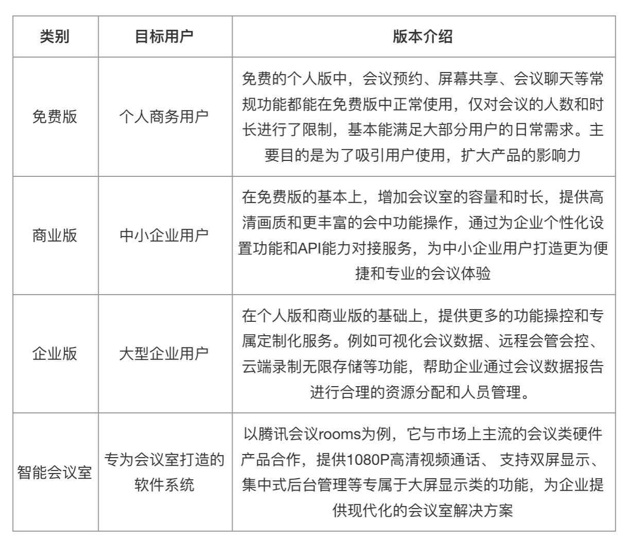
云视频会议大多遵循saas收费模式,以腾讯会议为例,目前收费模式分为四个版本,分别是免费版、商用版、企业版和腾讯会议rooms。
疫情期间,腾讯会议通过免费支持300人视频会议的商业策略,积累了大量用户,总用户数已达到两亿,月活量破千万。
此外,腾讯会议根据B端企业会议的需求打磨产品,围绕核心场景往外扩展,并根据客户类别的不同提供差异化的功能服务,实现商业盈利。
2)商业策略
腾讯会议在产品定位上,曾明确表示不做硬件终端,只提供解决方案。
2020年全线升级发布会上通过发布“会议室连接器”,和新一代智能会议室解决方案“腾讯会议Rooms”,打通企业会议线上、线下场景,打造“软硬一体”的智能会议方案。
在产品生态上,通过开放平台与不同业态的企业连接,进行资源整合,不断提高产品的开放性,其中包括API、SDK和文档开放等多种模式,与其他软件产品合作完善使用场景。
例如在2021年腾讯会议在3.0发布会上宣布将携手“小画桌”、“ProcessOn”等产品拓展行业应用场景。
此外腾讯会议还与企业微信、腾讯文档等应用全面打通,开放彼此的底层能力,简化操作流程,加强企业内部的协同,打造自家专属的生态壁垒。
从腾讯会议的企业客户来看,目前已涉及教育、医疗、企业服务等多个领域,需求场景遍及面试招聘、教育甚至远程问诊场景。
未来还会在数字化办公领域,与更多的软硬件产品进行集成,延伸细分场景的需求,打造一站式服务平台,抢占市场份额。
二、需求分析
1. 企业需求特征
企业的付费使用是视频会议软件重要的营收来源,不同规模的企业在选择时主要考虑自身IT基础设施能力和付费能力两大因素。
大型企业:企业的组织架构和业务比较复杂,通常已有成熟的办公类软件。有较高的付费能力,但对视频会议产品的安全性、稳定性要求较高,且要兼容原有的系统,同时还需要服务商具有定制化和完善的售后服务能力。在视频会议产品的选择上,比较青睐具备领先的音视频技术优势、能定制化解决方案和私有化部署能力的厂商,其次再是具备定制化能力的SaaS服务商 。中型企业:中型企业相对大型企业IT设施较弱,主要依赖代理商完成从采购到安装到服务的流程,要求产品具备高度标准化的能力,在一些行业应用上有一定个性化需求。在视频会议产品的选择上,垂直行业深耕的SaaS厂商更符合预期,能提供标准化产品的同时,也可围绕行业做定制化延展。小微企业:以简单易用的需求为标准,且因成本限制,无基础设施建设能力,需要依靠云资源拓展信息化水平。在视频会议产品的选择上,高标准化、免费的 SaaS产品,满足企业布局数字化转型的同时也符合企业按需付费减轻资金压力的要求。2. 用户需求分析
1)社会特征
以腾讯会议为例,从地域分布和人群分布方面来看,两者都集中在广东、北京、上海等经济较为发达的地区。
这些地方互联网普及,以年轻用户为主,其中以男性居多。这些用户对远程办公的接受程度相对较高,线上会议的使用频次较高。
2)会议类型
日常工作中,常用的会议类型主要分为讨论型和分享型两种。前者通过思维的碰撞得出结果、后者通过内容的宣讲传达理念。
在功能规划时,需要深入了解不同行业、不同岗位的人在各类会议中的通用化和个性化需求,梳理出核心功能点。
讨论型会议:指的是大家需围绕一个主题进行深度讨论,例如头脑风暴会、项目评审会等。在线上进行时,讨论型的会议重点在于成员之间的互动,如何打破地域之间的限制,让一群人可以围绕会议议题进行沟通,并保持顺畅和愉悦,是此类会议的核心需求。所以在功能规划时,应全面梳理此类会议的流程是怎样,对关键环节各个击破。分享型会议:指的是分享者通过对特定内容的阐述,传达思想和理念,例如培训宣贯会等。对于分享者来说,重点在于如何快速调取内容、更好地进行宣讲内容,分享观点;对于观看者来说,如何能有更好的观看体验,听懂对方的言论。在功能规划时,应思考这两种身份成员的需求差异,满足个性化要求。3)会议角色
每场会议中,每位成员都因岗位不同而被赋予不同的身份角色,例如会议的组织者、主持人、重要嘉宾、主要成员等,这些角色构成了会议的完整链条。
在进行功能规划时,除了对特定身份的人进行身份标识,其他时候一般把会议角色分为两种:会议的参与者和管理者。
参与者:在会议中的核心诉求是能快速解决问题、了解后续工作安排。在功能规划上,要考虑通过怎样的方式才能让参会者彼此沟通顺畅,在会议的任何阶段进入时都能快速了解会议的进度和工作安排。管理者:核心诉求是打造一个良好的会议秩序,让参会人员都能围绕议题进行沟通。在功能规划时,要全盘考虑到参会者在会中可能出现的“冲突“场景和异常情况,通过管理工具对成员进行集中管控,保障会议安全,帮助成员聚焦在会议的核心问题上。4)会议的阶段
视频会议主要分为会前、会中、会后三个阶段,每个阶段的核心需求都有所不同:
会前:核心是会议的组织。首先要满足用户在会前能够快速组会、便捷入会的基本需求,其次是考虑会议预约者和参会者如何在会前能更快速的了解会议的主题和内容,并且在会议开始前给予适当的入会提醒。会中:核心是会议的协作。让参会者能“以事为中心”进行深度讨论,减少信息误差,了解会议的重点内容和进展情况,提高会议的效率。其次再是围绕“愉悦开会”的原则,通过成员之间互动创造良好的会议氛围。会后:核心是会议内容的存储与会议数据的分析。让参会者能够完整保留会议文件,复盘会议内容,并且能关联到相关项目工作中。对于企业的管理者而言,侧重于企业内部会议数据的查看,例如某个部门的会议次数、时长、主题类型等,通过这些直观的数据显示提供参考,优化工作管理;企业员工也可以通过查看个人会议数据更好地汇报和复盘自己的工作。5)视频会议需求类型
需求梳理完毕后,可以根据用户需求模型,将视频会议的功能需求分为基本型需求、期望型需求、兴奋型需求三类。
通过设定这三类需求要达到的效果规划产品功能,制定开发的优先级。在下图中我简单列举了几个需求类别的划分,仅供参考。
基本型需求:首先要满足用户在会前能够快速组织和加入会议,会中能对音视频有基本的管控操作,聚焦要讨论的内容;期望型需求:需要进一步满足用户在不同场景、不同类型会议之间的差异化需求,保证会议沟通协作的流畅。兴奋型需求:需要注重用户的会议体验,创建一个良好的会议互动氛围。
3. 小结
产品设计的三要素是“用户、场景、需求”,任何产品的设计,都是解决用户在特定场景下的需求。
在视频会议产品需求的挖掘中,需要对会议的类型、角色、阶段,以及使用的设备、所在的行业、异常情况等等因素进行全盘考虑。
分析各要素之间的关联,找出用户需求的本质是什么,反复验证,梳理出关键行为。
再结合产品的定位和行业趋势,规划出有利于产品长期发展的功能模块,分阶段实现产品目标。
三、产品分析
1. 产品选择
2. 产品结构及迭代路线分析
从腾讯会议的功能结构中可以看出,主要功能有五个:加入会议、快速会议、预约会议、投屏、会议日程。
整个功能界面设计的非常简洁,只保留与会议相关的核心操作,方便用户快速开展会议。在腾讯会议版本迭代中。
自2019年12月上线以来,截止2022年3月1日,已累计迭代三个大版本,各类小版本总计迭代近百余次(数据来源:七麦数据)。
从产品的迭代路线来看:
1.0版本(2019.12 ~ 2020.9):以会议的基础功能的搭建为主,例如在会前设置个人会议号和增加个性化的会议效果等;在会中增加白板、批注和聊天等功能;会后查看历史会议记录等功能。2.0版本(2020.9 ~ 2021.10):在这一阶段,腾讯会议开始在1.0版的功能上进行细化完善,逐渐涉入行业细分的功能需求,如招聘、教育等领域。并通过开放接口的方式,加强与会议硬件以及其他办公产品的生态联合,扩大产品影响力。3.0版本(2021.10 ~ 至今):开始以企业需求为核心,推出系列企业专属的个性化展示功能,持续升级“智能会议室”的功能服务,完善产品体验。打通与腾讯文档、企业微信的连接,正式融入到企业办公流中,建立自己的生态壁垒。3. 典型功能分析——腾讯会议
1)会议组织
功能分析:
会议的组织有三个关键行为,创建、传达和加入。
快速创建:按照会议形式,主要分为临时型会议和预约型会议。临时型会议的关键在于即时性,要能让用户即刻能开启会议迅速解决问题;而预约型的会议没有那么紧急,通常在明确好会议主题并与相关成员商议完时间后进行。有效传达:会议组织者的核心诉求是让被邀请人员都能按计划进入会议、并且围绕议题共同解决问题。所以快速分享会议链接、确认参会人员名单、提前告知会议议题,明确好会议的人和事,才能保证会议的高效进行。便捷加入:对用户而言,简化操作步骤、减少记忆成本、迅速进入会议,是促成良好会议体验的开始。所以在功能设计时,要让用户在不同的使用场景和设备的情况下,都能快速跳转至会中。腾讯会议在会议组织的功能上已基本涵盖了这三点的诉求。目前个人版无法在会议预约时邀请成员,企业版的功能暂时无法体验,但在企业微信上预约会议可以添加企业成员。优化方向:
增加企业日历功能:在会议组织上,可以使用日历作为承上启下的关键环节,迅速拉齐人员和信息,减少多方沟通的频次。例如对于会议的组织者可以通过日历查看同事的日程安排、创建新的会议,上传会议资料,查看确认参会的人员,拉起群组;而被邀请者收到后可以在日程上回复是否确认参会、沟通会议事项等。完善历史会议关联:在企业工作中,有些项目需要长期沟通,项目各阶段的会议之间关联性较强。尤其是一些企业没有使用专业的项目管理工具,对新进入项目的成员来说,难以了解整个事情的全貌。可以在会前或会后对相关会议进行关联,方便查阅和回顾历史情况。2)白板共享
功能分析:
共享白板功能主要是帮助成员进行思维发散、记录想法。在实际使用中,参会人员通过互动书写的方式进行讨论、获得结论。
但很容易出现内容杂乱、被遮挡等问题,难以从众多文字中找到重点内容。
另外在开会中,每个成员都会有自己的思考,我们经常需要比对后选择最优的方案。
但在白板的使用中受到书写空间和展示形式的限制,导致个人的想法无法快速、简洁的呈现出来。
腾讯会议在协同白板功能上,能实时显示书写人的名称、插入图形可做重点tips使用、自由移动缩放书写内容、保存白板内容等,已具备了较完善的书写体验。
优化方向:
增加常用工具:实用工具的使用能有效帮助成员理清思绪、表达想法、建立连接,尤其是在细分场景中,如教育、医疗行业,经常需要对特定问题进行互动问答。在功能规划上,可以增加插入图片、便签、思维导图、常用模版等有利于高效讨论的辅助工具。优化内容展示:简洁明了的内容展示可以帮助成员快速理解当前讨论的内容。在功能规划上,应扩大书写范围,增加页面导览模式,让成员能快速查找和定位到相要的内容上;此外还应能显示和隐藏、复制和粘贴书写内容,突出重点信息,并提取当前的某些内容继续深度讨论。3)屏幕共享
功能分析:
屏幕共享侧重于对会议文件的阐述和讨论,帮助分享者从容的表达、让信息的接收者快速明白对方的意思。
在以阐述为主的共享中,例如培训会等,对于分享者来说,需要能准确的讲出要表述的重点;对接收者来说,重点在于观看和了解,记录对自己较为重要的内容。
而以讨论为主的共享中,例如评审会等,则需要对内容的细节进行逐个讨论,得出统一的结论并分配任务。
在腾讯会议中,可以对整个电脑的内容、特定区域内容和腾讯文档中的内容进行屏幕共享,其中互动批注功能帮助参会者做到意见传达,并且能调用个人笔记、使用屏幕录制,记录会议重点。
值得一提的是,腾讯会议打通了与腾讯文档、企业微信的连接,让用户能更便捷的调用云端存储的内容,协作能力得到了很大的提升。
优化方向:
问题收集汇总:会议的本质是为了解决问题,当用户在进行内容共享时,应通过和其他功能的联动,帮助参会者聚焦问题并逐个解决。可以通过在增加“问题收集器”的功能,汇总疑问,并记录解答结果,方便成员快速了解会议事项的关键,减少在聊天记录中爬楼查找的时间。快速表达白板:当参会者基于某个内容需要详细讨论时,可以在屏幕共享中快速调用一个可移动缩放、收起展开的“快速白板”,方便成员讨论并保存意见,解决互动批注时,书写内容过多观看体验不佳的问题。4)会议聊天分析
功能分析:
聊天功能的主要目的是加强成员之间的沟通、活跃会议气氛,解决问题。
例如在语音沟通不太顺畅、或需要表达详细讨论等情况时,通过文字聊天的方式,在语音聊天之外进行补充说明,方便大家理解、并有针对性的快速回复,节省信息的回忆成本。
会议聊天作为产生会议结果的重要环节,在讨论过程的任何想法的提出,都可能会对参会成员的工作安排产生影响。
所以在进行功能规划时,不能只考虑到聊天的形式,还应该以会议结果为导向,帮助成员筛选、同步会议的重要信息和工作安排。
腾讯会议在聊天模块中,包含分组讨论、表情弹幕、会议红包等功能。参会者可以选择公聊、私聊,能@某个人、设置讨论小组、发布群公告。
此外还可以通过个人笔记记录自己的想法,还可以通过腾讯文档创建会议纪要和任务管理,会后可查看历史聊天记录、个人笔记、会议文档,整个聊天功能的链条已经比较完善。
优化方向:
快速存储与查找:当会议聊天过多时,需要帮助成员降低信噪比,可以通过对重点内容标注、导入个人笔记或本地存储中,让成员快速定位到自己需要的内容上,回顾要点、发散思维。关联任务管理:在企业开会的场景中,有许多任务会在开会中分配下去。在功能规划时,需要打通与企业办公平台的连接,把任务直接关联到待办事项中,让员工能清晰的知道工作事项和任务要求,快速开展工作。5)会议管理分析
功能分析:
会议管理包含会中管理和会后管理两个方面。会中管理的核心是保证会议安全、维护会议秩序,但更重要的是如何通过线上会议管理模式的创新,带动成员积极地参与到会议讨论中。
会后管理最重要的是帮助企业和个人进行会议的分析和决策,例如在某一年,我开了多少场会议、用了多长时间、完成了多少事情,这些精确数据的显示,可以帮助企业和个人进行工作复盘,合理安排后续工作。
腾讯会议在会议安全方面,推出了会议等候室、入会密码、屏幕水印、限定邀请人员可进等功能;在会议秩序方面,设定会议/联席主持人的设定,管理成员的信息和音视频效果;并根据功能使用角色的不同,设置功能操作权限。
优化方向:
成员入会管理:在定向邀请企业用户入会的场景下,应让成员在会中可以查看他人入会情况,例如显示已入会/未入会的人员,在成员未及时入会的情况下,可发起会议呼叫再次提醒。优化发言管理:可以在举手发言的成员中,设置好发言顺序并提醒,让成员事先做好准备,以免错过发言时间。其他像部门例会、研讨会之类的会议,也可以设置一个发言环节,通过自动或手动的排序逐个进行发言,避免突然被点名的尴尬。4、小结
产品功能的规划要始终围绕产品的战略方向,不能盲目地对某一功能点进行优化迭代,毕竟完美的产品是不存在的。我们更多地需要思考这个新功能的推出能对用户、企业和产品本身能带来怎样的价值,划分产品的边界,从内向外逐渐延伸,扩展生态价值圈。
像视频会议类的产品,功能规划的核心是让用户“看的清楚、听的明白、用的开心”,让用户能通过工具的使用快速解决问题。
基于这个方向,再综合考虑B端、C端用户的需求差异和商业模式,在原有功能模块上进行完善和创新,从而打造具备竞争力的产品体系。
四、总结
无论是面对面会议还是视频会议,本质都是“以事为中心”,帮助用户解决问题、产出结果、节省时间。
在整个产品的规划中,要帮助用户减少信息不对称、方式不合理、沟通不到位等情况的影响。
通过工具的合理运用,用先进的工作方式和理念来促进企业办公的健康积极发展。
所以在功能规划上,需要完善会议组织、加强会议协同、打通信息壁垒、增加数据的统计分析,深挖不同行业和岗位的会议需求,从细节出发打磨产品体验。
从产品的生态上来看,我们对视频会议产品的规划不能简单停留在打破地域限制上,应更多地思考会议在整个企业办公中所承担的角色和产生的影响。
加强与任务协作、知识管理等应用之间的联合,进行资源互通,完善与会议相关的所有场景,帮助企业和个人通过数字化工具的使用。
对传统工作模式、业务模式进行创新和重塑,实现办公效率的升级,从而获得持续竞争力。
未来,随着5G、人工智能、云计算等前沿技术的不断成熟,视频会议与AI智能等技术将会产生更为深入的融合,革新当前的会议形式。
或许在不久的将来,星球大战中的开会场面将真实的应用到日常办公中。
本文由 @wa-wa 原创发布于人人都是产品经理。未经许可,禁止转载。
题图来自Unsplash,基于 CC0 协议。
版权声明:我们致力于保护作者版权,注重分享,被刊用文章【广东2b大学校排名(云视频会议产品分析和优化)】因无法核实真实出处,未能及时与作者取得联系,或有版权异议的,请联系管理员,我们会立即处理! 部分文章是来自自研大数据AI进行生成,内容摘自(百度百科,百度知道,头条百科,中国民法典,刑法,牛津词典,新华词典,汉语词典,国家院校,科普平台)等数据,内容仅供学习参考,不准确地方联系删除处理!;
工作时间:8:00-18:00
客服电话
电子邮件
beimuxi@protonmail.com
扫码二维码
获取最新动态
