
1、读懂文章
认真通读文章1-2遍,整体把握。理清如下要点:
文章的话题(或观点)是什么;
文章各个段落讲什么,段落间的逻辑关系是什么。
2、科学答题
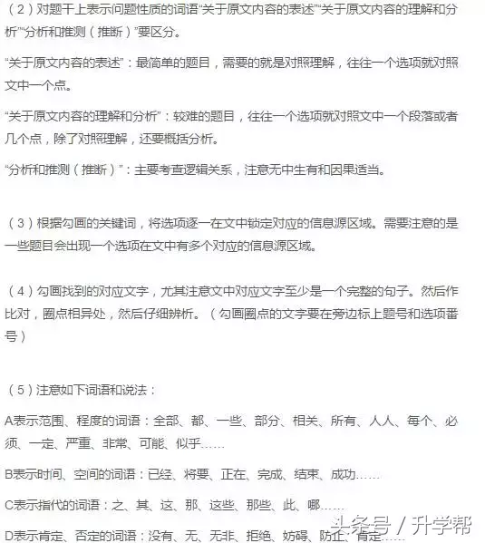
(1)认真勾画题干关键词,如加引号引用原文中的词句和“原因”“结果”“具体表现”等,还有否定词“不”。如果题干上有关于引用的原文词句的问题,如“关于‘XX’的说明”“不能表明‘XXXXXX’的原因”等,首先需要从四个选项中做“答非所问”的筛选和排除。

E表示各种逻辑关系的词语:因果关系、转折关系、条件关系、假设关系、并列关系、递进关系。
(6)错误选项错误类型识记:
A答非所问(不需要回到原文)
B张冠李戴,表述A的内容说到B头上。
C无中生有(缺乏根据),选项内容在原文中无依据。
D偷换概念,和张冠李戴类似,但这里更多指向结果。
E以偏概全,局部、部分代替了整体。
F混淆时态(时空穿越或将然变已然),将要发生的说成已经发生。
G或然变必然,可能发生说成必定发生。
H因果错乱,没有因果关系的说成因果关系。
I混淆是非(否定不当),故意对原文信息反说,正确的说错,错误的说对。
J指代有误,对文中某处的代词的指代表述错误。
3、做题的两个意识
(1)整体阅读整体把握的意识。拒绝不读文章直接做题。
(2)语段和完整语句的意识。


(3)最后做翻译题。其基本方法如下:
A将句子带回原文,找到恰切的语境,理解这个句子大致讲什么内容,表达什么意思。
B勾画出这个句子中的名词(含代词与名词性短语)和动词(含动词性短语),尤其是特殊名词,如人名、地名、官职名等(这些不需要翻译)。理清句子中的人物关系和相关事件。
C注意句子的特殊句式和句子中的固定结构和短语。
D在试卷上将每个词语逐一翻译,连起来读一读,在此基础上补充省略的成分,调整语序,再读,勾画出疑惑处。注意要有“文言意识”,对于难解的实词尽量联想相关成语,不要轻易用该词的现代汉语意思。
E 对疑惑处,根据句子意思和上下文语境推测正确的含义。这个办法也适用于实词理解题。将答案誊写在答题卷上。

1、读懂诗歌
(1)用关注“标题、意象、注释、情思语、即时诗人”的办法读诗歌,并快速判明诗歌类别——写景或者写物或者写人,根据相应类别诗歌的特点进行解读。
(2)关注诗歌的艺术手法(内容上的描写手法、主题上的抒情手法、语言上的修辞手法和结构上的结构手法)
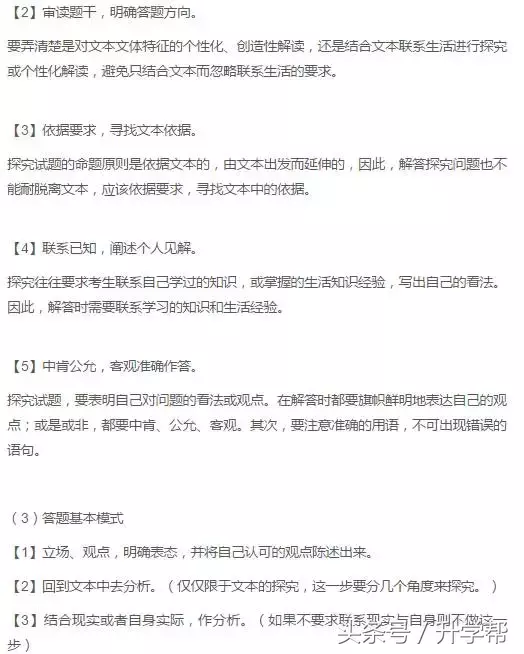
2、审读问题
(1)勾画题干(问题要求的——概括、分析、简析、赏析,问题范围——全诗、第几联、上片等等,问题对象——情感、意境、形象、艺术手法等等),明确问题要求。
(2)根据问题要求和对象,弄清楚题型,按照题型的基本模式与步骤组织答案素材。
3、科学答题
(1)按照题型与相应步骤答题。
(2)一般,题目问什么先答什么,先问什么先答什么。
(3)注意使用术语,每一点均先观点后阐释。
(4)分点作答,分条陈述。合并相同点。
(5)语言简洁明了,不写可有可无的字词句。
特别提醒:答题中请随时保持对诗歌类别意识的重视与运用,随时关注诗歌中的即时诗人。
4、诗歌鉴赏相关知识体系。
(1)诗歌类别
A、借景抒情类
景即画面是主要内容,由一组意象构成画面。抓画面的命名与特点,注重景的描写(描写的角度、顺序、描写手法【直接与间接】、修辞手法),景表现出的情感。
B、托物言志类
物,一个或者诗歌中的主要的核心的意象,以象征手法来借物表达人的志趣精神等。抓物的特点(外在与内在——内在由外在特点、环境特点共同作用产生),注重物的描写(描写的角度、描写手法——直接与间接尤其是间接、修辞手法),物象征的人的志趣精神与品质。
C、写人抒情类
人,诗歌中的抒情主人公、作者着力塑造的形象。抓人的即时处境、即时身份地位(如主人还是客人、送别者还是离别者)和人物关系,注重对人的描写(描写的手法——直接如动作、心理、细节等等,间接如衬托等),人物的追求与情思即作者要表达的主题。
(2)艺术手法
A描写手法(关涉内容或者诗歌的形象)
分为直接和间接描写
直接描写:a写人:语言、动作、心理、表情、肖像、细节描写等。b写物:动作、情态、绘声绘色绘形、描摹、勾勒等。c写景:绘声绘色绘形、浓墨重彩、描摹、视听结合、动静结合、虚实结合、联想、想象。 d共有:渲染、对比、大笔勾勒、工笔细描等等。
间接描写:烘托(主要是写人写物)、衬托(反面则为反衬,反衬——以动衬静、以声衬寂、以明衬暗等等)、象征、以虚写实、以实写虚……
写景还需要注意描写的角度与顺序。角度:时空角度、五觉(视听嗅味触)角度。顺序:时空顺序、逻辑顺序。
B抒情手法(关涉诗歌的主题)
分为直接抒情与间接抒情
直接抒情:直抒胸臆。
间接抒情:借景抒情、托物言志、写人抒情(叙事抒情)、用典抒情、借古抒怀、借古讽今等。其中借景抒情可以细分为:触景抒情、即景抒情诗、寓情于景、借景抒情等。当诗歌结尾句子为写景的,则称为“以景结情”。
另外有“从对方着笔”——曲笔。如,本来想表达自己思念对方,却不写自己,反而想象对方正在思念自己。
C修辞【手法】(关涉诗歌的语言)
语音修辞:押韵、平仄、节奏。
词语修辞:字词的妙用。炼字型题。
句式修辞:整散句、长短句(诗歌中不考虑句式)
修辞手法:比喻、比拟(拟人、拟物)、借代、夸张、设问、反问……
特别提醒:在题目中问到“表现手法”则包括描写手法、修辞手法、抒情手法。问到写景(描写的)手法,则包括描写手法和修辞手法。

(3)基本题型
A关于如何表现对象特点。(赏析描写手法题相同)
a描写手法(含描写角度)+修辞手法,举例证明。
b这些手法如何生动形象地表现出对象的何特点。
c表达的情思。
B某字运用巧妙,请结合诗句分析其妙处(炼字型)
a首先解释该字在诗句中的意思,有修辞手法或者活用一并说明。
b将意思带入诗句描述诗句的内容(如景——画面、物的形象)。
c该字在表情达意上甚至结构上的作用。
C赏析某一联诗句。
两个前提与意识:一是这首诗的类别——写景、写物、写人还是别的。二是这一联的语言性质——描写、描写结合抒情还是抒情……下面以描写景物为例:
a指出描写的办法——描写的角度【甚至包括顺序】(时空角度与五觉即视听嗅味触的角度)、描写手法(直接与间接)、描写的语言(词语和修辞手法),并举例阐释说明。
b运用这些手法如何表现或者突出什么画面的什么特点。
c借助这个画面,表达诗人何种情思或者心境。
D诗歌表达了诗人哪些情感(或者诗歌情感很复杂),请结合诗句分析。
a总说有哪几种情感。
b分点逐一阐释这些情感,注意每一种情感成为一小点,都是先观点后阐释(阐释即这种情感在诗歌中是哪一句或者哪几句表达出来的)。
E人物形象(诗人形象或者抒情主人公形象)
a先抓人的即时处境、即时身份地位(如主人还是客人、送别者还是离别者)和人物关系,来确定人物的身份地位,答题时,就答人物的身份地位与人物的特点(内在的,近似于小说与传记中人物内在特点的分类方法)。
b分点逐一阐释这些特点,每一种特点成为一小点,都是先观点后阐释(阐释即这种特点在诗歌中是哪一句或者哪几句或者哪个细节表达出来的)。
C借助这个形象,表达了什么样的情感。
特别提醒:情感的一情两面(以思乡为例):内在——对故乡的思念,外在——独处异乡的孤寂。

1、考纲规定64篇,要能逐一过关,后期注意做练习。
2、注意审题,题干上的提示语往往涉及句中词语与内容。
3、书写工整、字迹清楚、一笔一画交代清楚。
4、注意异体字、通假字、同义异形词的写法。


人物可以分为静态人物和动态人物。静态人物,一般而言,是指人物形象在情节发展过程中没有发展变化,只是在不断呈现和丰富,如《西游记》中的孙悟空,自从和唐僧一道,一直是同一个形象(内在特点);动态人物,一般而言,是指人物形象随着情节的发展在不断变化、成长,如《水浒传》里的林冲,风雪山神庙为转折点,由之前的忍辱苟且到彻底反抗。
人物形象由身份地位、外在特点和内在特点共同构成,当然内在特点为主。外在包括衣着、肖像、年龄等等,这一般和内在紧密相连。
(3)环境:环境是人物活动和情节推进的时空。包括自然环境和社会环境。
社会环境主要交代小说的时代(社会)背景,一般通过与主要人物相关的人和事物来展现或者暗示,可以直接揭示主题,展现人物命运的社会原因。自然环境主要是人物活动的空间,一般是由景物描写构成。在小说考题中一般多考自然环境。
(4)物:有些小说中有不可或缺的物。可看做是这类小说的第四要素。物往往是小说的线索,具有象征意义。
2、主题:作者通过文本或者内容传达的对人物和社会的态度、认知与思考,或者对某种社会现象的本质的揭示。
主题表现的途径:
(1)情节,情节展示人物活动和社会生活,它直接揭示社会本质。
(2)人物,作者对人物的情感态度就是主题。
(3)环境,尤其是社会环境,是人物命运的社会原因,也能直接揭示主题。
(4)物,物有象征意义,其象征意义往往展现人物形象,从而表达作者的态度和人生价值观。
3、语言:这里的语言不是小说中人物的语言,是指作品的语言。小说的语言主要是记叙和描写,记叙在于陈述情节,描写在于情节的细节、人物和环境。
考题中一般就环境描写(尤其是自然环境)和人物描写(包括细节描写)进行考查,如某一处环境描写的作用;某一处描写是如何塑造人物的等等。
这里涉及的就是描写的相关知识,大体可以参照诗歌鉴赏中的景物描写和人物塑造。
4、结构:小说情节各部分的安排,内容之间的关系等。包括线索、思路和结构手法和结构形式等。
小说中有一些经典的结构,如项链式结构,欧亨利式结尾等等。还有倒叙手法、设置悬念、伏笔与照应等等。
小说的线索有时空线索、人物线索、物线等等。
【二】非典型小说
非典型小说,是相对于传统小说强化情节和人物而言,它淡化情节、弱化甚至虚化人物。不写那么多的巧合、偶然、生死矛盾、巨大的悬念,而是力求写生活本身的丰富多彩、平凡朴实,写平凡中的意义。有独具特色的“那一个”(作品的特色)。如王安忆的小小说《比邻而居》(2015全国卷)。
非典型性小说文本特点:
内容上:市井生活小人物;
形式上:非典型性文本淡化情节虚化人物凸显个性;
范围上:中外名著热点。
艺术上:均有与众不同的“那一个”。——非典型小说的精彩处,当然也是难以读懂的原因。
我们可以做如下概括:
舒缓的叙事风格:2012年《邮差先生》,绵密的心理描写:2014年《安娜之死》,琐屑的市井生活:2015年《比邻而居》,韵致的场景描写:曼斯菲尔德《蒂勒尔街的春天》,内蓄的对话描写:孙犁《荷花淀》(课文), 环境描写与物的象征:2013年全国新课标卷阿城的《峡谷》,明显的荒诞色彩:2009四川卷《想象》。
非典型性小说在命题上,除了依据一般小说命题外,一定有一道题目体现其“那一个”。
(二)会做题
1、双选题:读懂了小说,仔细读选项,结合文本,细致分析,不难。因此不展开。
2、概括小说情节。
一般来说,单独设题6分的话,一定要按照小说情节发展的四个阶段,分点概括,概括均用“何时何地何人因何如何做何事结果如何”句式完成,这是叙事文字的概括方法,可以根据要求和需要做适当取舍。
3、某一情节的作用。
首先判断是不是主要情节的一部分,若是,则回答:
(1)它写了什么,是主要情节的组成部分,使小说情节更加丰富、完整。
(2)它在整个情节中的位置,和其前后情节阶段的关系。
(3)突出刻画了人物的什么特点。
(4)对表达主题(或者作者的思想情感)有何作用。
若不是,则答:
(1)它写了什么,表达了作者什么样的情感思想。
(2)它对主要情节的发展和推进有何作用。
(3)它在刻画人物的形象上的作用。
4、人物形象的概括
(1)总说人物的身份地位与性质,并将人物特点列举出来。
(2)对人物特点逐一简要分析。
A、首先可以分析外在形象。
内在特点一般可以按照一定标准大致划分为四个方面:
B个性性格——如开朗、木讷。
C人生态度(生活态度)——如豁达乐观、勤俭。
D待人接物——如大方、斤斤计较、善良。
E成长事业——如有志向、刻苦、坚持不懈等等。
5、人物形象的塑造
(1)情节直接展示人物活动,揭示人物特点;
(2)直接描写:A肖像(外貌)描写——注意外貌与内在的关系,B动作(行为)描写,C语言描写,D心理描写,E情态(表情)描写,F细节描写。
(3)间接塑造:A环境烘托人物心理,B其他人物的对比衬托(含反衬),C物的象征。D其他人眼中的人物形象(其他人的评论)。
●各种描写的作用
(1)肖像、神态、动作描写:生动形象地展示人物内心世界,突出性格特征。
(2)语言描写:反映人物心理,刻画人物性格;描摹人物语态,使形象栩栩如生;促进情节发展。
(3)心理描写:直接表现人物内心世界、情感和思想;表现人物思想品质,刻画人物性格特点;推动情节发展。
6、人物的作用
这个题型一般考查次要人物。这里以次要人物“我”为例。
(1)小说的线索,所有情节围绕这个人物得以集中,并推动情节的发展。
(2)情节与人物命运的见证者,以第一人称视角叙述,增强故事的真实感。
(3)衬托主要人物。
(4)成为社会环境的一部分,暗示社会环境。
(5)揭示小说主题。
7、环境描写及其作用。
小说中的环境描写题,一般多考作用,少有考描写。赏析则要都答到。
(1)环境的描写
A社会环境。通过人物或者富有时代特点的人文事物来展示,如描写房间的布置,人的衣着。
B自然环境。同诗歌鉴赏中的景物描写(描写的角度、描写手法、修辞,环境特点)。
(2)环境的作用
A为人物的活动、情节的展开提供时空,暗示社会背景。
B营造一定的氛围,奠定感情基调。(开头的自然环境描写)
C烘托人物心理。(自然环境)
D推动情节发展或者情节的转向。
E揭示人物命运原因,揭示主题。(社会环境)
F含蓄韵致地揭示主题(结尾的环境描写)。
8、物的作用(小说中有不可或缺的物,这实际上是非典型性小说的一种。)
(1)线索,串起小说的情节。
(2)情节和人物命运的见证者。(往往在小说中有拟人化的倾向)
(3)具有象征意义,象征主要人物或者作者的人生观。
(4)推动或者影响情节的发展甚至使情节发生陡转。
(5)成为环境的一部分。
9、细节描写的作用
(1)刻画人物形象,展示人物内心、突出人物特点。
(2)推动或暗示情节的发展。
(3)渲染氛围、体现某一地域特色。
(4)揭示主题。
10、标题的含义与作用
(1)统帅小说主要内容,概括小说主要情节、交代主要人物或者主要环境。
(2)结构上,线索作用,贯穿全文。
(3)主题上,象征,揭示主题。
11、开头的作用或者妙处
【1】悬念设疑式开头
(1)吸引读者兴趣,引发思考。
(2)引出下文情节。
(3)突出人物形象,揭示主题。
(4)与后文某处呼应。
【2】写景式开头
(1)交代人物活动、情节展开的时空。
(2)(自然环境)暗示社会环境,揭示社会本质,揭示主题。
(3)渲染氛围,奠定感情基调。
(4)烘托人物心理,表现人物性格。
(5)推动情节发展,为下文写情节的展开、人物形象的刻画做铺垫。
12、结尾的作用
(1)呼应开头,使结构完整、首尾圆合。
(2)揭示前文的悬念,与前文的某些内容形成伏笔与照应,产生“意料之外情理之中”的艺术效果。
(3)卒章显志,含蓄韵致地(如写景式结尾)揭示主题,令人回味,引人深思。
(4)更好地刻画人物。
特别提示:某段(某一内容)、标题等的含义就取其作用中关涉内容和主题的部分,并去掉其作用术语即可,即从内容和主题(思想情感)两个方面来思考。
13、非典型性小说“那一个”题型分析。
“那一个”问题的命题及回答策略:
突出文本的特点——独具特色的“那一个”的问题一般设置为——“这样写有什么作用”。
我们在回答这类题目的时候,首先把握到“那一个”,并结合小说的情节、人物、环境和主题等方面去思考。示例:

14、小说的思路。(其他文本的思路题,同此)
以什么为线索,依次展开情节。
(1)首先写什么内容(情节发展的阶段,注意不一定是开端,比如倒叙写法之下,可能首先写的是结尾)。
(2)其次写什么内容(情节发展的某一阶段)
(3)接着写什么内容(情节发展的某一阶段)
(4)最后写什么内容(情节发展的某一阶段)
15、小说的结构类题目
如:线索是什么?有几条线索?这样安排有什么作用?
线索作用的分析,多从情节的安排和主题的挖掘这两个角度切入。主要考查考生分析小说情节、结构和主题。
(1)以什么为线索,串起了“XXX”—“XXX”—“XXX”—“XXX”的情节。(若有双线,则分别回答)
(2)这样安排,情节更加集中,结构更加完整、合理。
(3)更有利于表达主题(简要讲清楚主题是什么)。
16、探究“这样写”的作用
(1)讲清楚“这样写”究竟是怎样写。
(2)“这样写”写了什么,有何特点。
(3)分析在塑造人物形象上的作用。
(4)分析在情节推进上的作用。
(5)分析在表达主题上的作用。
17、探究小说主题及其意义。
(1)从情节上探究主题。
(2)从人物形象上探究主题。
(3)从环境上探究主题,从物的象征上探究主题。
(4)结合现实与自己,探究小说主题的现实意义。表达自己的看法与认识。
●作用类题目是重点。这类题目首先界定是什么(如内容的作用就要概括内容,这样写就要表述清楚怎样写),然后再分析作用。“作用”即关系,弄清楚“这个内容或者语段、语句”与标题、开头、结尾、前后文、主要内容(小说的主要人物、情节、环境)、主题之间的关系是王道。
特别提醒:1、题目问什么先答什么,先问什么先答什么。2、分点作答,分条陈述,先观点后阐释。3、阐释结合文本具体内容。4语言简明,杜绝啰嗦,使卷面清晰、美观、简约。

(一)把握特点,读懂文本

2.分析传主的性格、情感,把握传主的性格、情感与基本事实之间的关系;
人物的性格、品质、思想、成就等往往是从多方面体现出来的。而对这“多方面”的概括与提炼恰恰成为了高考试题的考点。
3.理解作者的评论、思想,分析作者的评论、思想与基本事实之间的关系;
4.通过分析作品的选材、表现手法、修辞技巧、语言特色等艺术形式,了解作者这样处理的意图;
5.探讨文本反映的人生价值和时代精神,能对作者所持的观点和艺术处理提出自己的看法。(探究,答题方法:观点+文本的材料+总结)
【2】具体题型
高考试卷一般有四个题,第1、2、3题为内容题,第4题为探究题 。
1、双选题,同小说双选题一样,从略。
2、(内容题)理解文中重要语句的含义和表现力。
(1)语句的含义题:还原修辞句的本义;揭示警策句的哲理;转化深奥含蓄句的意思;揭示句子的双关意;
(2)语句的作用题:要回答该句子在文章结构与内容主题两个方面起的作用。
【1】文首句:A照应标题(开篇点题);B渲染气氛(定下情感基调);C埋下伏笔;D设置悬念;E为下文(中心)作铺垫;F总领下文;
【2】文中句:A前后照应;B承上启下(过渡);C总结上文;开启下文;D为下文作铺垫。
【3】文末句:A总照应开头或标题,结构紧密;B卒章显志,揭示中心;C总结全文,深化主题;
3、( 内容题)整理文章思路并归纳文章的内容 。
本题重在弄清文章是怎么写的和写了什么:文章各段说的是什么内容,是从哪些角度说的;段与段之间是什么关系(相并,相承,相属),它们之间是如何照应的,又是如何形成一个有机整体的(各段与中心的关系)。
注意重视语段。答题模式同小说的思路题。
4、“哪些方面”类题目
人物传记的主角是人物,而人物的性格、品质、思想、成就等往往是从多方面体现出来的。而对这“多方面”的概括与提炼恰恰成为了高考试题的考点。
寻求答案的蛛丝马迹之一——表现人物的方法。
肖像外貌描写、语言描写、动作描写、心理描写、环境描写、细节描写,性格、品质、思想、成就,时间、空间、逻辑,若干事例等等,都是表现人物的方式,抓住这些蛛丝马迹就能够找到思考的角度,从而寻求到题目的答案。
有寻求答案的蛛丝马迹二一——重视文章结构层次(意义段落)和段落层次。如以下几种:
(1)几个段落呈并列式排列,每段开头的句子整合到一起,就是答案。
(2)一个段落中,各层的层意就是答案。
(3)一个段落中,相同结构的句子就是答案。
(4)一个段落中,重复出现的词语所统领的句子就是答案。
(5)一个段落中,多个分号隔开的句子就是答案。
为什么以上所列会成为答案呢?因为这些段落或句子从形式上看恰好与并列的“哪些”吻合。
5、传主形象的塑造(也是传主形象特点的答案源)
(1)事件以及人物在事件中的表现来展示人物特点。
(2)细节及人物的其他描写(动作、语言、心理、神态、肖像)来刻画人物形象。
(3)社会环境突出人物形象。
(4)其他人的衬托。
(5)物的象征。
6、传主的形象(基本同小说中人物形象题。这里从略)
7、全文的表现手法(艺术手法)
(1)材料处理上的详略,与主题关系密切的就浓墨重彩,详写。
(2)人物描写的方法(参考第5类题型——传主形象的塑造)
(3)引用资料、人物原话或者诗词。
【1】引用资料,更好突出人物特点,揭示人物精神面貌;更具有真实性,评价客观公正。
【2】引诗词,侧面烘托和丰富传主的形象;使传记作品古朴文雅。
【3】引故事,增强文章的活泼性,作品更生动可读;映衬或者烘托人物形象。【4】引传主原话(书信、日记等中的文字),应证作者观点;增强传记真实感人的力量。
(4)点面结合。面(传主经历、主要事迹)的真实与点(细节等)的艺术化处理。
8、人物成功或者失败(更多先限定了某一领域)的原因
(1)目标、志向、兴趣;
(2)计划与落实;
(3)方法与途径;
(4)决心与毅力;
(5)勤奋与刻苦;
(6)团队、社会与家庭的支持。(这一点是外部环境因素)
(7)有心人,善于抓住机会。
9、探究题
(1)主要提问方向:
【1】从不同的角度和层面发掘文本的深层意蕴;
【2】探讨文本反映的人生价值和时代精神;
【3】探究文本中的疑点和难点,提出自己的见解。
(2)基本方法:
【1】阅读全文,把握文本内容
抓住传主的经历,可从时间、事件上把握,理清人物的主要事件、思想、情感、贡献等。全面了解文本内容的基础之上才能探究文本的深层意韵、文本反映的时代精神和价值,才能探究文本的疑点难点并提出自己的见解。

【4】总结回应,强调观点,或者得到启示。
●注意内容(人物经历即主要事迹、人物形象)、主题、艺术手法之间的关系。

1、成语题——辨析方法:
(1)辨析成语结构,理解成语含义。
(2)比较一组成语中对应的语素(如“一叶知秋”中的“叶”“秋”的关系对应与“以小见大”中“小”“大”的关系,“叶”与“小”、“秋”与“大”的辨析),辨析近义成语的异同。
(3)思考成语的褒贬、适用对象、场合等,辨析差异。
(4)从句子成分做语法分析,辨析成语的语法功能的异同,以及语句上的可能造成的语病,语病上注意重复赘余。
2、语病题
(1)语感判断。
(2)语病的语言标志法。其中多重状语和定语的语序问题,难记,需要上考场前强化,关联词语的位置比较复杂,并列短语问题、句首介词问题、动词固定搭配的宾语问题为常考点。
(3)病句的六大基本类型。
(4)语法分析法,即从句子成分上去分析。
要找到自己问题最大的病句类型,做专题突破。
3、衔接(排序)
(1)选填一句话(选择题)
【1】分析语段结构,把握语段话题(陈述对象)。
【2】依据话题一致、陈述角度一致、感情色彩一致的原则,结合语境,分析前后语句的逻辑关系选择。
【3】具体可关注标点符号、关联词语等。
(2)语句排序(选择题)
【1】分析语段结构,把握语段话题(陈述对象)。
【2】分析选填部分在原文中的结构位置,并从内容上对语句分组,并做组间排序。
【3】结合语境,分析前后语句的逻辑关系,结合段落结构和关联词语,对组内语句排序。
【4】参照供选答案,试填验证。
4、情景对话(得体)(注意字数)
(1)情景对话是语言运用的热点,强调语言的实际交际功能。因此必须进入情境去体验和思考。
(2)注意语境中语言的表达方式(记叙、描写、说明、抒情、议论),整体把握语段话题、主要内容、交际意图和结构。注意上下文的衔接连贯。
(3)注意不同具体交际语的格式和术语的运用。如“开场白”“节目串词”“广告词”“推荐语”“颁奖词”“请假条”“说明书”“情景对话”等等。
(4)注意对语言的要求,如句式、修辞,或者生动形象等。
(5)注意交际情境,如交际对象、交际中的“我”的身份,“我”和交际对象的关系。注意语言的得体。
5、图文转换(注意字数)
(1)图标转换成文字:
【1】介绍说明图标的构图要素。注意介绍的顺序(由局部到整体或者由整体到局部,局部注意顺序),说明的语言。
【2】表述图标的寓意。同介绍构图的局部顺序一致,分别讲要素的含义,最后表述整体的寓意。
(2)漫画转换成文字。
【1】介绍说明漫画的构图要素。注意介绍的顺序(由局部到整体或者由整体到局部,局部注意顺序),说明的语言(特别要求叙述的除外)。
【2】表述漫画的寓意。表述整体的寓意。
注意:读懂漫画很重要——从漫画的夸张变形的点出发,夸张变形处就是漫画的主旨所在。
(3)表格转换成文字,注意题目要求(含字数)
【1】表格即数据统计,注意数据的统计项目。
【2】要对数据做归类,性质相同的数据统计到一起。
【3】数据抓大放小,寻找规律、发现问题。找出比较对象、比较角度、项目、各种数据及其变化特点。表达中不出现具体数字。
【4】针对问题,探究原因,寻求解决问题的措施。
(4)思维导图转换成文字
思维导图是2014年才出现在高考中,题型新,但是很简单。
【1】理清思维导图中各单元的层级;分清各层级内各单元哪些是程序单元,哪些是内容单元;理清各层级内单元之间的顺序。
【2】按照层级由大到小的顺序,结合各层级内部的顺序,依次用简洁明了的语言表述出来。注意字数要求。
6、连贯(衔接填空)(注意字数要求)
【1】衔接填空题一般以一个语段为语境。从语段结构入手,理清语段内句子之间的逻辑关系,弄清楚语段的话题(或者陈述对象)、主要内容。
【2】弄清要填写的句子在文中的位置,属于段落的哪一个部分,它与前后文的哪一句对应。
【3】弄清要填写的句子与前后文的逻辑、语义关系。
【4】注意陈述对象、陈述角度、语段中心、语言的语体色彩。
7、仿句
内容与形式的统一,内容与形式的相仿。
(1)话题(陈述对象)一致;
(2)句式(句子结构和字数)一致;
(3)修辞手法一致;
(4)感情色彩一致。
8、句式变换。
只是语言表达的形式发生变化,内容主题基本不变,故不得改变愿意。
(1)长短句变换
【1】长句变短句:将一个长单句变成几个短单句。
先提主干成分与必要的修饰语,成为第一个句子,其余修饰语分围绕第一句的陈述对象或者其修饰的中心语分别写成一个句子,然后按照一定顺序排列即可。
【2】短句变长句:将一组短单句变成一个长单句。
确定这组句子的陈述对象,据此选定一个句子作为长单句的主干成分,其余句子变成修饰语加到主干成分上。
(2)整散句变换。主要考散句变整句。
将一组长短不一、结构不同的句子,变成一组结构一致、长短相近(最好相同)的句子。
【1】依据某一句的句式结构,将其他句子调整语序,变化句式,使之结构、陈述角度一致。
【2】依据确定不变的那一句,将其余句子做字数处理,使之字数相同。
(3)下定义
可能和短句变长句结合。下定义在表达上为判断句单句“XXX是xxxxx的XXXX”。用被定义作为主语,“是”做谓语,被定义概念的上一级概念做宾语,两个概念的种属差做定语。定语要揭示被定义概念的本质。

高考方向:任务驱动型作文
注意事项:
1、一定要明白任务:显性任务与隐性任务。
2、情景作文,将自己进入情景(如书信体的称谓、落款、语言的语气等等)。
3、充分评论,借鉴时评的方法。
4、就事论事,完成规定动作;就事论理,做好自选动作。
成都初中升高中 微信号:cdzk-114 关注我
成都中考资讯聚集地
成都初中升高中微信公众平台:cdzk-114
更多成都中考资讯,敬请关注!
版权声明
图文来源:网络,我们传播教育正道,版权属于原作者
- END -
喜欢本文的亲们,别忘在页尾点赞哦

有人用微信聊天,有人却在微信中每天学习,自我成长。
升学成长相伴,有爱,更有料!你想要的应有尽有!
长按上方↑↑↑二维码关注我们
领导说了!
你点一个ZAN
小编的工资就涨五毛!
版权声明:我们致力于保护作者版权,注重分享,被刊用文章【高考语文答题(干货)】因无法核实真实出处,未能及时与作者取得联系,或有版权异议的,请联系管理员,我们会立即处理! 部分文章是来自自研大数据AI进行生成,内容摘自(百度百科,百度知道,头条百科,中国民法典,刑法,牛津词典,新华词典,汉语词典,国家院校,科普平台)等数据,内容仅供学习参考,不准确地方联系删除处理!;
工作时间:8:00-18:00
客服电话
电子邮件
beimuxi@protonmail.com
扫码二维码
获取最新动态
