2021年下半年自学考试
毕业办理工作时间提醒:
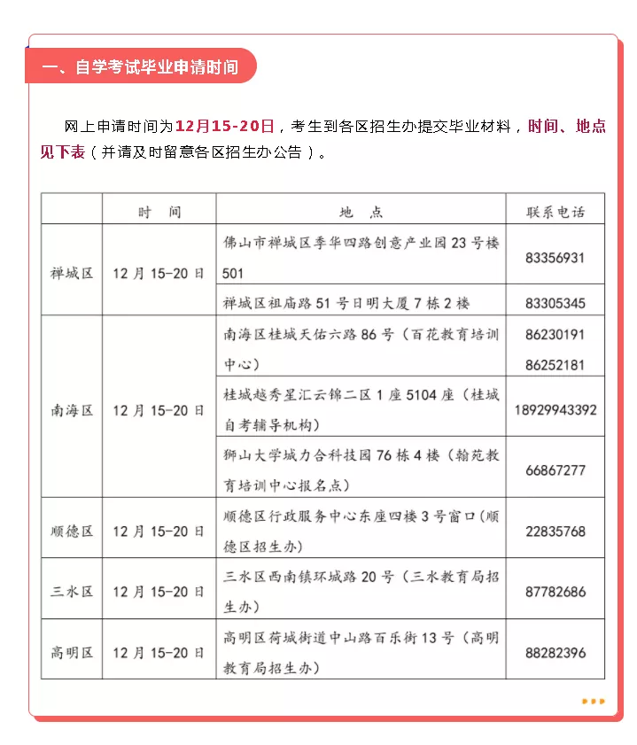
网上申请时间:12月15-20日
不把准备工作做足了
怎么能让你顺利申请呢?!
接下来给大家献上申请流程详解
News
申请流程
NO.1
登录广东省自学考试管理系统网址:http://www.stegd.edu.cn/selfec/并点击【考生入口】进入登录页面,输入准考证号及密码【立即登录】
NO.2
申请毕业之前先核对一下个人信息;点击【考籍管理】,点击左边【基本信息维护】显示个人基本信息,核对或修改之后【提交】


NO.3
点击【毕业管理】打开毕业申请页面,点击左侧的【毕业申请】,核对显示页面的相关信息,点击【下一步】(如果信息有误要回到考籍管理的基本信息维护页面修改),选择符合申请毕业的专业和院校,点击【下一步】

NO.4
出来的是之前办理前置学历的信息,点击【下一步】(省复审属实状态才能下一步),页面显示是否符合毕业、你的科目考试成绩及实践论文成绩,点击【下一步】,确定申请本次毕业点击下方【毕业申请】


NO.5
再次核对个人信息及毕业专业和院校,慎重选择办理地点(选择哪个区办理就要把申请毕业的资料交到哪个区的自考办),页面显示成功代表已经成功申请毕业

NO.6
页面显示申请结果,点击左边【打印毕业生登记表】下载打印毕业生登记表,下载保存在电脑,打开下载的毕业登记表,选择双面打印,一式两份
NO.7
在规定时间内提交纸质资料到地方自考办进行审核

各地区提交材料时间地点
广州
韶关
珠海
江门
东莞

深圳
中山
云浮

清远
佛山

汕头

惠州

版权声明:我们致力于保护作者版权,注重分享,被刊用文章【广东省自学考试管理系统(自考)】因无法核实真实出处,未能及时与作者取得联系,或有版权异议的,请联系管理员,我们会立即处理! 部分文章是来自自研大数据AI进行生成,内容摘自(百度百科,百度知道,头条百科,中国民法典,刑法,牛津词典,新华词典,汉语词典,国家院校,科普平台)等数据,内容仅供学习参考,不准确地方联系删除处理!;
工作时间:8:00-18:00
客服电话
电子邮件
beimuxi@protonmail.com
扫码二维码
获取最新动态
