广东省2021年10月高等教育自学考试于10月16日至17日举行。报名报考有关事项安排如下:
一、报名报考时间
新生预报名时间为7月20日10:00至23日12:00,正式报名时间为7月20日10:00至23日17:00。考生报考时间为7月26日14:00至29日17:00,缴费时间为7月27日10:00至30日17:00。
二、报名条件
凡在我省居住和工作的中华人民共和国公民,不受性别、年龄、民族、种族和已受教育程度的限制,均可参加我省自学考试。港澳和台湾同胞、海外侨胞及外籍人士,也可按规定参加我省自学考试。
三、报名报考手续
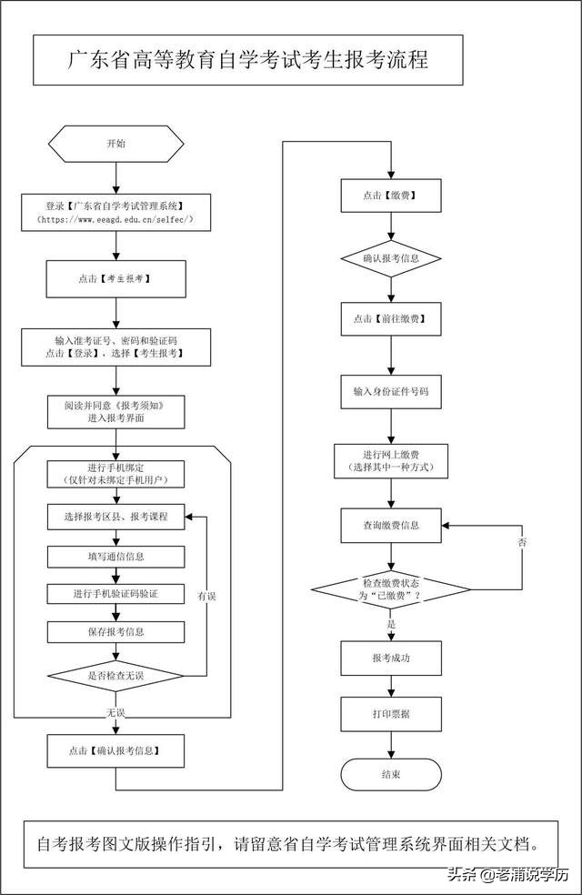
首次参加自学考试的新考生须先办理新生报名手续,然后才可选择课程报考。已进行过新生报名并取得准考证号的考生可直接报考(操作流程详见附件1)。
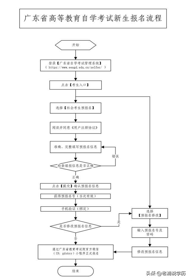
(一)新生报名
新生报名分预报名和正式报名两个阶段。
1.预报名。新生通过广东省自学考试管理系统(网址:https://www.eeagd.edu.cn/selfec/,下同),从【考生入口】通道进行预报名。根据《关于广东省高等教育自学考试专业调整有关事项的通知》(粤考委〔2018〕1号)规定,新生报名只能选择调整后的专业名称。预报名时考生须录入个人信息并设置个人密码,预报名成功后将得到唯一的预报名号,预报名号仅当次有效。考生预报名成功后还须完成本人手机绑定才能进行正式报名。
2.正式报名。本次正式报名全部网上进行,考生须凭当次预报名号,在规定时间通过广东省教育考试院官方微信(ID:gdsksy)小程序进行正式报名(操作可参考附件2)。正式报名成功后将获得唯一准考证号,所有考生务必牢记。考生身份验证过程中采集的证件照是考生在自学考试管理系统中唯一存档照片(要求见下方),将用于包括毕业证照在内的所有自考业务办理。因面容特征变化等原因无法线上报名或报名信息(含照片)未能通过审核的考生,应及时联系当地自考办按指定途径完成正式报名,7月27日后不予受理。
(二)考生报考
所有考生均须在报考前先注册“粤康码”,然后通过广东省自学考试管理系统从【考生报考】通道报考课程,并进行网上缴费。考生报考时如未绑定联系手机,则须先完成本人手机绑定方可报考,需要修改已绑定手机的也可通过报考菜单栏的【手机绑定】功能进行解绑和重新绑定。无法自行解绑手机的,可到当地市考办或其指定单位解绑。
第一步:预报名-网页端
登录网址https://www.eeagd.edu.cn/zkselfec/login/login.jsp在网页端完成预报名信息录入,获取预报名号,并牢记预报名时设置的密码。
第二步:采集相片-小程序端
(1)在广东省教育考试院官方小程序上选择报名相片采集,选择考生端进入。
(2)在考试列表中找到自考报名相片采集,输入预报名号与预报名时设置的密码登录。
(3)按指引拍摄清晰的正面人像照片
拍摄的相片会进行人脸识别身份核验、活体检测(真人检测)与相片质量检测,请拍摄本人清晰的面部相片,避免面部任何遮挡,不要翻拍证件照,尽量保持背景简单并与穿着的颜色有一定区别。
拍摄上传成功后会出现如下界面
如果拍摄后提示人脸识别不通过,可能为以下原因:
1.拍摄的人像与公安部身份证相片差别较大。
2.系统鉴定为非真人(比如翻拍相片)。
3.生成证件照质量较差。
识别不通过时可以点击人脸识别结果查看不通过原因并重新尝试,当多次尝试不过后可以选择通过人工审核方式提交(需补充身份证正反面、手持身份证相片),等待人工审核(审核仍不通过的,及时与当地自学考试办公室联系咨询)。
第三步:生成准考证号-小程序端
在小程序首页找到自考报名确认的入口,输入预报名号与密码后生成准考证号,完成正式报名。
因照片审核未通过等原因无法获取准考证号的,应及时联系当地市自学考试办公室完成正式报名,7月27日后不再受理。
注意:只有相片采集经审核通过的考生才能生成准考证号完成报名确认,相片采集在人工审核中的需等待审核通过。
1.本人近期正面、免冠、彩色(淡蓝色底)证件电子照片,照片必须清晰完整,与本人相貌一致。
2.成像区上下要求头上部空1/10,头部占7/10,肩部占1/5。采集的图像大小最小为192×168(高×宽),单位为:像素。成像区大小为48mm×42mm(高×宽)。
3.电子照片须显示双肩、双耳,露双眉,衣着端正,不着与背景同色的上衣,人像清晰,神态自然,无明显畸变,脸部无局部亮度,背景无边框。不得上传翻拍照、全身照、风景照、生活照、大头贴、背带(吊带)衫照、艺术照、侧面照、不规则手机照等。
4.电子照片不得佩戴饰品,不得佩戴粗框眼镜(饰品、眼镜遮挡面部特征会影响考试期间身份核验)。
5.此照片将作为本人准考证唯一使用照片,将用于考试期间的人像识别比对及毕业申请的照片审核,不符合要求的照片会影响考生的考试及毕业等,由此造成的后果由考生自行承担。
来源 : 广东省教育考试院
版权声明:我们致力于保护作者版权,注重分享,被刊用文章【广东省自学考试管理系统(广东省2021年10月自考报考注意事项以及报考流程)】因无法核实真实出处,未能及时与作者取得联系,或有版权异议的,请联系管理员,我们会立即处理! 部分文章是来自自研大数据AI进行生成,内容摘自(百度百科,百度知道,头条百科,中国民法典,刑法,牛津词典,新华词典,汉语词典,国家院校,科普平台)等数据,内容仅供学习参考,不准确地方联系删除处理!;
工作时间:8:00-18:00
客服电话
电子邮件
beimuxi@protonmail.com
扫码二维码
获取最新动态
