今日
大庆市让胡路区教育局发布
《让胡路区2021-2022学年度学区划分及新生入学办法》
赶紧跟小编一起来看看吧
具体学区划分如下
⬇
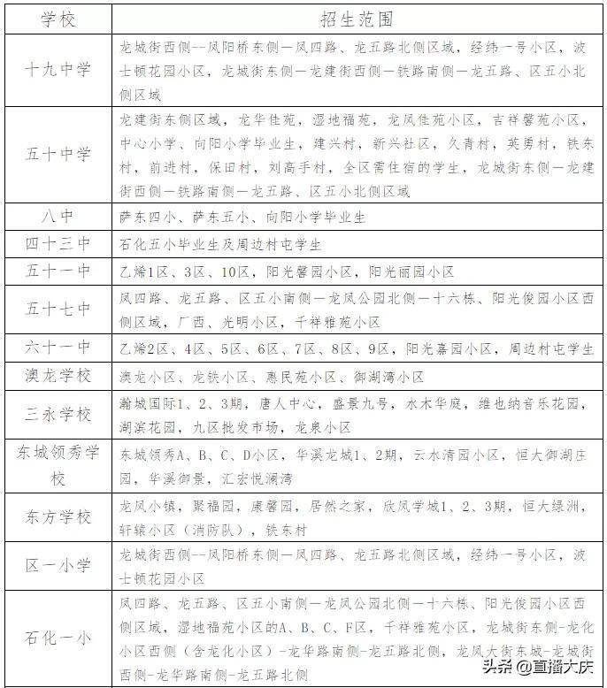
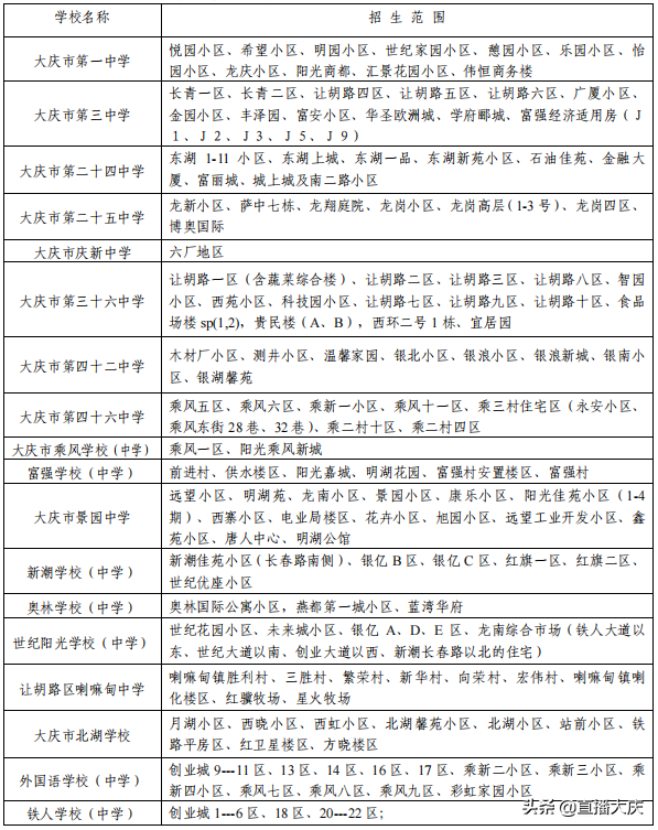
让胡路区中学学区划分明细表
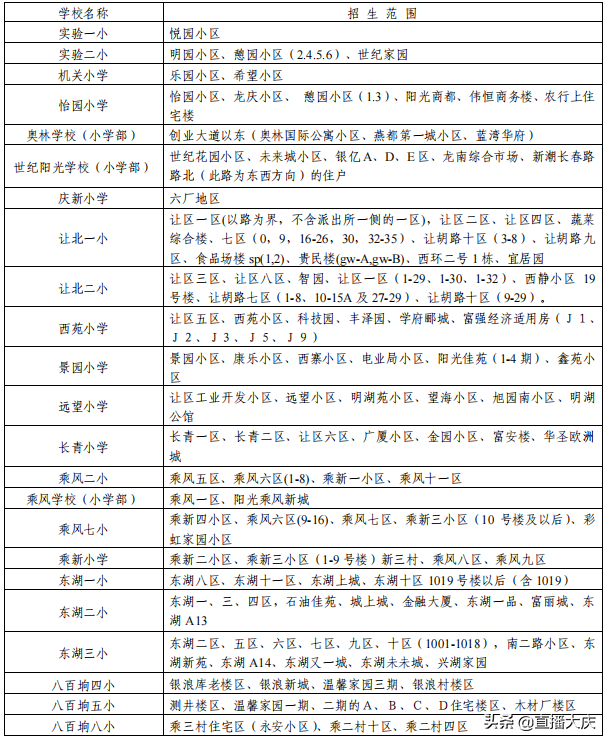
让胡路区小学学区划分明细表
具体如下
⬇
1.坚持“就近或相对就近入学”原则。学区划分以小区、道路等自然分界线进行划分,确保学生上下学安全和各校生源保持相对均衡。老楼区内新建楼房或新建楼区未建学校的,就近安排学生入学,如就近学校生源饱和,由区教育局统一调剂到有空余学位的相对就近学校就读。
2.坚持“房屋产权证和户口簿”两证统一原则。依据《大庆市义务教育学校招生工作规定》(庆教函字〔2016〕7 号文件)第 三条规定:“具有本市市区常住户籍的适龄儿童少年入学,家长须持户口簿、住宅房产证(房屋产权达 100%)到学区内学校报名。适龄儿童少年父(母)或其他法定监护人的房产证地址必须与户籍相一致”。依据《黑龙江省中小学校“四零承诺”实施细则(修订)》要求,自 2020 年起,集体户口和产权不足 100%的住宅不作为中小学招生入学依据。
3.坚持“义务教育阶段免试入学”原则。依据市教育局《关于禁止组织小学升初中入学考试的通知》(庆教办发〔2012〕85号文件)和 2014 年《大庆市教育局关于义务教育重点工作的指导意见》要求,任何学校不得以各种理由拒收符合年限要求的学区内学生,不准通过考试或变相考试的方式选拔招收学生,要严格执行招生计划,不准突破招生计划的最高限额。
4.坚持“公开、公平、公正”原则。各校要增强招生工作透明度,公开接受社会监督。学校招生工作结束后,将新生情况(学生姓名、年龄、监护人姓名、是否享受高中招生配额政策等项)向社会公示。
5.坚持关爱特殊群体原则。对适龄残疾儿童、留守儿童、进城务工人员随迁子女入学,有条件接收的学校要给予特别重视,采取有效措施,确保适龄儿童按时入学,接受义务教育。依据国家关于保障进城务工人员随迁子女入学的有关规定,坚持“以流入地为主,以公办学校为主”的政策,本着就近或相对就近入学的原则,将随迁子女全部安排到指定公办学校就读,确保进城务工人员随迁子女在公办学校平等接受义务教育。
6.坚持落实义务教育入学优待政策。烈士子女、引进高层次人才子女、符合条件的现役军人子女、公安英模和因公牺牲伤残警察子女、消防救援队伍人员子女及其他各类优抚对象,按照庆军政联发〔2020〕1 号、黑教发〔2016〕61 号、黑公通〔2018〕32 号、黑应急联发〔2019〕9 号等相关政策文件,细化程序,严格审核,确保优待政策得到落实。
7.坚持适龄儿童入学原则。落实《黑龙江省中小学校“四零承诺”实施细则(试行)》中第十四条内容,适龄儿童少年(年满 6 周岁)因身体状况需要延缓入学的,其父母或者其他法定监护人应当向就读学校提出申请,由区教育局批准备案。
未按时提出申请,擅自延缓入学的超龄儿童,由区教育局统筹安置入学。新建小区协调入学安排中央花园和中央华府小区暂时不划分学区。因中央花园和中央华府小区配套学校未建设完成,暂时不划分学区,起始年级学区内(两证统一)学生由区教育局统筹安排到就近或相对就近学校就读。
入学年龄、班额及入学条件时间限定
1.入学年龄要求。小学新生的入学年龄为6周岁(2015年8月31日前出生),各校不得招收小于6周岁学龄前儿童。适龄儿童、少年因身体原因或其他特殊原因需要延缓入学的,其父母或者其他法定监护人于7月7—8日到应就读学校提出延缓入学申请,由区教育行政部门批准和备案。因身体原因延缓入学的,应附区级以上医疗机构的证明。
2.班额设置。小学班额控制在40人以内,初中班额控制在45人以内。
3.入学条件时间限定。大庆一中、景园中学、外国语学校、三十六中、世纪阳光学校(小学部)学区内取得房产证(房屋建筑面积45平米以上,房改房以物业费和采暖费交费票据所标注的面积为准)和户口簿登记时间须在2020年6月30日前,景园小学、奥林学校学区内取得房产证(房屋建筑面积45平米以上,房改房以物业费和采暖费交费票据所标注的面积为准)和户口簿登记时间须在2019年12月31日前。如符合时限要求和两证统一原则的学区内报名学生人数未达到招生计划人数,还有剩余名额,则按购房和落户时间先后顺序进行补录不满时限要求的学区内两证统一学生。其他学校取得房产证和户口簿时间须在入学当年6月30日之前。
报名方法、现场确认和报到时间
1.报名方法家长通过微信平台关注公众号(公众号名称:让胡路区阳光教育平台)或到学校扫描二维码后关注公众号,在公众号内按照报名说明进行网上预报名,在学校网上审核通过后,家长持房产证、户口、居住证等相关材料到相应学校进行现场确认,未在规定时间到学校现场确认信息的学生,学校不能录取其入学。
2.网上报名、学校网上初审及现场确认时间两证统一的学生(第一阶段):
7月9日-7月10日,各校学区内两证统一学生在网上进行预报名,其中大庆一中、外国语学校、三十六中、景园中学、奥林学校(小学部)、世纪阳光学校(小学部)、景园小学为符合提前购房落户年限要求的学生报名,学校完成网上初审。
购房落户年限不足的两证统一的学生(第二阶段):
7月11日,大庆一中、外国语学校、三十六中、景园中学、奥林学校(小学部)、世纪阳光学校(小学部)、景园小学等学校,在报名人数未达到招生计划上限时,购房落户年限不足的两证统一学生进行网上预报名,按照购房和落户时间先后进行补录,学校完成网上初审。如学校补录人数已达到招生计划上限,未被录取的购房和落户年限不足的两证统一学生由区教育局统筹安排到就近或相对就近有空余学位学校就读。7月12日-7 月14日家长持相关证件原件到相应中小学进行现场确认。
两证不统一的学生(第三阶段):
7月16日上午学区内单房证学生在网上进行预报名,7月16日下午学区内单户口(不包含集体户口)学生在网上进行预报名,学校完成网上初审。7月17日家长持相关证件原件到相应中小学进行现场确认。
随迁子女(第一监护人在本辖区内无房产)、集体户口及其他(第四阶段):
7月19日-20日,到现居住地(以第一监护人居住证地址为准)就近或相对就近有空余学位的指定初中学校、小学进行网上预报名,学校完成网上初审。7月21日-22日家长持相关证件原件到相应中小学进行现场确认。7月23日-30日各中小学校负责将新生入学资格证明材料汇总报送区教育局审查,审查合格后完成学籍注册及配额资格审核,同时下发入学通知。
3.补报时间安排新生报名结束后,如因特殊原因未在规定时间内报名的学生,家长持相关证件在8月24日-25日到对应学校进行补报。如补报学生数量超过学校剩余学位数量时,需按购房落户时间先后顺序确定学位,未取得学位的,由区教育局统筹安排到就近或相对就近有空余学位的学校入学。
4.新生报到及分班时间阳光分班时间:
8月30日进行阳光分班。阳光分班结束后,各校要当场公布分班结果,并进行公示。
新生报到时间:
中小学新生按照市教育局统一规定时间到录取学校报到。
报名及现场确认说明
1.学区内中小学生:
在网上预报名审核通过后,家长持地址一致的房屋产权证(监护人产权达 100%)、户口簿按照规定时间到相应学校进行现场确认及审核。如符合购房及落户时限要求两证统一的学区内报名学生人数未达到招生计划人数,还有剩余名额,则按购房和落户时间先后顺序进行补录不满购房及落户时限要求的学区内两证统一学生,直至补录满额为止。如不满时限要求的两证统一学生人数已超过剩余学位,未取得学位的学生,则统一调剂到其它有空余学位的学校。
2.两证不统一的学生:
只有本学区房屋产权证或只有本学区户籍(学生户籍在祖父母、外祖父母家等且父母无房的情况,需提交父母双方无房证明;不包含集体户口的情况)的学生,初中新生可到就近有空余学位的学校或相对就近指定初中学校进行网上预报名,小学新生可到就近或相对就近有空余学位学校网上预报名。在网上预报名审核通过后,家长持房屋产权证或户口簿、无房证明等相关材料在规定时间内到相应学校进行现场确认、审核。(两证不统一的学生,中学到非指定学校就读不享受配额政策)。
3.随迁子女:
按照《大庆市居住证管理实施办法》第十三条第四款规定和《大庆市义务教育学校招生工作规定》(庆教函字〔2016〕7 号文件)第三条规定,初中随迁子女到就近或相对就近的指定学校进行网上预报名,网上报名审核通过后,家长须持相关证件(户口簿、家长居住证)到预报名学校进行现场确认、审核,经指定学校、教育局审核通过后可享受配额政策。初中指定学校有大庆三中、乘风学校、二十五中、庆新中学、富强学校、北湖学校、喇嘛甸中学、新潮学校、奥林学校、二十四中、四十二中、四十六中、世纪阳光学校,铁人学校,共 14 所;小学随迁子女到现居住地就近或相对就近有空余学位的学校进行网上预报名,网上报名审核通过后,家长须持相关证件到相应学校进行现场确认、审核。各初中指定学校和各小学在招生计划未满时不得拒收随迁子女学生入学。如现居住地就近指定学校生源饱和,区教育局将协调安排到相对就近有空余学位的指定学校就读。各学校在招收外来务工人员随迁子女时,要采取公开公正的招收方式进行招生。
4.残疾儿童入学。
为切实保障辖区范围内适龄残疾儿童少年接受义务教育,各招生学校要按照划定的学区范围和招生计划,安排接收具有接受普通义务教育能力的适龄残疾儿童随班就读。
关于转学的相关说明
(一)可申请转学的情形:1.学生户籍随家长户籍在国内、省内迁移,新户籍所在地不在原就读学校服务范围的。
2.学生随法定监护人工作变动,其实际居住地(以房产证或居住证为准)在国内、省内变更的,现居住地不在原就读学校服务范围的。城市小学生及初中生初二年级结束之前全家在县域内购房迁居,新居住地不在原就读学校学区范围且较远的,由当地教育行政部门视情况办理转学。
3.随迁子女确需转学的,需提供学生及监护人的居住证和户口簿,由县级教育行政部门以公办学校为主统筹安排。
(二)学校不接收学生转入的情形:1.学校单体校区达到大校额的(小学、初中在校生人数超过 2000 人,九年一贯制学校和十二年一贯制学校义务教育阶段在校生人数超过 2500 人),原则上不再接收转入学生。
2.学校单体校区未达到大校额,但所有班级班额均已达到标准班额的或自行确定小班化教学的学校,已达到确定班额上限的,原则上不再接收转入学生。
(三)学生不允许办理转学的情形:1.利用转学变相择校的。未满 16 周岁的未成年人单独立户的,不得转学。
2.城市初中生初二年级结束之后学生全家在县域内迁居的,原则上不予转学。
3.小学、初中起始年级的第一学期办理学籍录入,原则上不允许转学;初中、小学毕业年级原则上不允许在县域内转学。
4.休学期间不允许办理转学。
几点要求
1.各校在招生工作中要讲政治、讲大局、讲原则、讲纪律,切实维护广大学生的利益,切实维护学校的形象,依法治校,依法治教,严格规范义务教育阶段的办学行为。
2.各学校要按照本文件要求,制定符合学校实际,切实可行的招生入学方案及办法,要确保招生过程公开、公平、公正。
3.各学校要严格按照市、区教育局关于阳光分班的文件要求,进行阳光分班。严禁设立重点班、英才班、加强班等,各校在招生过程中严禁组织任何形式的选拔性考试。
4.各学校在新生报名时,要对入学资格进行认真审查,不能以各种理由拒收符合入学条件的学生。对没有按照规定要求,超计划、超班额招生的学校,一经核实,将进行通报批评。
5.2021 年初一新生继续实行配额政策,在初中阶段,凡是择校、不按要求入学、非正常转学等与《大庆市省级示范高中招生配额政策实施意见》相悖的学生不享受或取消配额资格;区教育局将对配额资格进行定期或不定期监督检查认定,各校要对具有配额资格学生进行定期公示。
6.2022 年秋季入学,取消房屋面积限制要求。景园中学、外国语学校、三十六中、世纪阳光学校(小学部)购房及落户时间到入学当年6月30日应满一年,即购房落户截止时间为2021年6月30日。大庆一中、景园小学、奥林学校购房及落户时间到入学当年6月30日应满一年半,即2022年新生入学购房落户截止时间为2020年12月31日。其他学校取得房产证、户口簿及其他有效证件时间须在入学当年6月30日之前。
7.从2023年秋季入学开始,将对大庆一中附属实验一小、大庆一中附属实验二小和大庆一中附属机关小学购房及落户时间进行调整,要求购房及落户时间到入学当年6月30日应满一年。其他学校继续执行原要求。如有新调整,将在新闻媒体进行公告。
让胡路区义务教育学校招生咨询电话
同时龙凤区教育局也发布了
《龙凤区2021-2022学年度中小学校学区划分及招生工作方案》
一起了解
具体学区划分如下
⬇
具体如下
⬇
招生原则
学区划分及招生坚持以户口薄和房产证为依据,户口指学生本人及父母户口,房产证指父母或其他法定监护人在2021年6月30日前取得,且具有100%产权的住宅性质房产证(下同)。
自2020年起,集体户口和产权不足100%的住宅不作为中小学招生入学依据。以社区(村)、道路等自然区划为界线,以促进教育优质均衡发展为目标,按照“免试、就近及相对就近,指定学校,保持学区相对稳定”的原则,规范招生行为,确保招生工作公平、公正、公开。
烈士子女、高层次人才子女、符合条件的现役军人子女、公安英模和因公牺牲伤残警察子女及其他各类优抚对象,按相关法规和政策规定,落实教育优待政策。
招生方法
在招生工作中,坚持以户口薄和房产证为依据,按优先顺序分批次招收入学。
1.两证统一:户口薄、房产证地址一致,按学区入学。
2.两证不统一:根据各学校招生计划剩余,参照实际情况指定学校入学。
3.随迁子女:参照“学区划分”到对应学校入学。对应学校容纳不下的,指定到其他学校入学。
招生程序
(一)招生对象小学一年级招生对象为年满6周岁(2015年8月31日前出生)的儿童,各校不得招收小于6周岁的学龄前儿童。适龄儿童因身体原因或其他特殊原因需要延缓入学的,其父母或者其他法定监护人于7月6-7日到应就读学校提出延缓入学申请,由区教育行政部门批准和备案。初中一年级招生对象为2021年小学毕业生。
(二)报名方法新生家长关注微信公众号“龙凤区阳光教育平台”,在公众号内按照招生方案中规定的时间进行网上预报名,学校网上初审通过后,家长持相关材料到相应学校进行现场确认,未在规定时间到学校现场确认的学生,学校不能录取其入学。 (三)报名和现场确认时间1.两证统一的学生,7月6日—7日在网上进行预报名,学校完成网上初审。7月8日—9日家长持户口簿、房产证原件及复印件、房屋转让交易信息自助查询报告、初中报名还需提供小学电子学籍信息卡,到相应学校进行现场确认。
2.两证不统一的学生,7月8日—9日在网上进行预报名,学校完成网上初审。7月10日—11日家长持户口簿、房产证原件及复印件、房屋转让交易信息自助查询报告;无房产证需提供市房产管理局出具的父亲和母亲无房证明、初中报名还需提供小学电子学籍信息卡,到相应学校进行现场确认。
3.随迁子女,7月10日—11日在网上进行预报名,学校完成网上初审。7月12日—13日家长持户口簿、居住证原件及复印件、市房产管理局出具的父亲和母亲无房证明、初中报名还需提供小学电子学籍信息卡,到相应学校进行现场确认。
4.7月14日各学校将新生入学材料原件及复印件汇总报送区教育局审核。
5.新生报名结束后,如因特殊原因未在规定时间内报名的学生,家长持相关证件在8月24日—25日到相应学校进行补报名。
阳光分班
按照大庆市教育局《关于做好2018年阳光分班的通知》(庆教规字〔2018〕3号)文件要求,全区新生分班实施“阳光分班”。阳光分班时间为8月30日。
1.分班前,各学校依据“班科任均衡搭配”原则确定班主任、科任教师配备名单,报区教育局审核备案,并公布班科任教师名单。
2.分班时,先由区教育局组织在纪检监察部门、家长、教师、新闻媒体等各界代表监督下,现场按顺序分出自然班,并公布自然班学生名单。再由学校组织在自然班中随机选出家长代表操作电脑系统确定抽签顺序,再由家长代表按抽签顺序操作电脑系统确定班科任教师团队。
3.分班后,学校当场宣布分班结果,学生不得串班、调班。
工作要求
1.加强组织领导。各学校要成立由校长任组长的招生组织机构,负责学校的招生和分班工作,妥善处理招生过程中遇到的新情况、新问题。设立招生咨询电话,安排专人接受家长咨询,指导家长完成网上预报名工作。
2.加强政策宣传。各学校要通过教师会、家长会、致家长一封信等形式原文传达解读相关文件精神,积极争取家长的理解、支持和配合,确保全区中小学校的招生工作顺利实施。
3.落实招生计划。各学校要按照招生计划招生,严格控制班额(小学45人、中学50人),并按省教育厅要求预留5%的转学空位。对确需增加班额、班数,必须报区教育局审批。各学校要保证学区内的学生正常入学,不得以任何理由拒收学区内和区教育局指定的学生入学。
4.做好学籍注册。各学校新生名单公布后,要及时给新生注册学籍,不允许为不在校的学生建立学籍。学生报名提交的所有复印件全部存入学籍档案之中,一人一档。
2021年龙凤区义务教育学校
招生咨询电话
来源丨微大庆
版权声明:我们致力于保护作者版权,注重分享,被刊用文章【大庆第四中学校园网(重磅)】因无法核实真实出处,未能及时与作者取得联系,或有版权异议的,请联系管理员,我们会立即处理! 部分文章是来自自研大数据AI进行生成,内容摘自(百度百科,百度知道,头条百科,中国民法典,刑法,牛津词典,新华词典,汉语词典,国家院校,科普平台)等数据,内容仅供学习参考,不准确地方联系删除处理!;
工作时间:8:00-18:00
客服电话
电子邮件
beimuxi@protonmail.com
扫码二维码
获取最新动态
