浙江省三校生高复学校排名名单三校生基础知识比较薄弱,想要实现自己大学梦往往会选择专门针对高职单招单考的复习学校,而社会上存在许多的高复班,它们能够监督并引领学生提高学习效率,帮助他们实现自己的梦想。那么浙江地区三校生高复班哪个比较好呢?具体的学费是多少呢?高职高复班哪家效果好?本期小编带着大家一起来聊一聊这几个话题。
评价学校的办学质量,可以从升学率,社会评价这两个角度出发。目前浙江三校生高复班的教学环境大同小异,各个教育机构都标榜自己拥有经验丰富的教师,而社会评价是一个相对主观的因素,因此升学率与高分率成了各个高复班证明自己教学质量的最佳工具。个人推荐浙江三联高复学校,浙江三联高复班针对三校生开设了专门的高职单招考试班,升学率最高,社会评价也比较高,办学质量也比较好。
浙江三联高复学校是经省教育厅批准成立的全日制民办高等教育学校,位于"人间天堂"杭州市城北,毗邻浙大紫金港校区和西湖大学。学校拥有一支来自省内重高及多年从事高职单招的资深专职教师团队,采用小班制、分层次教学,每个班级人数控制在35-40人。历年我院参加浙江省高职单独考试招生的毕业生全部被各大高职院校录取,以卓越的教学质量,科学的管理制度,良好的后勤服务,铸就了超赞的口碑,赢得了广大学生及家长的信任,是高复学子实现名校梦想的理想场所。
虽然浙江三校生高复班规模有大有小,但是这些教育机构收取的学费基本相差不大。
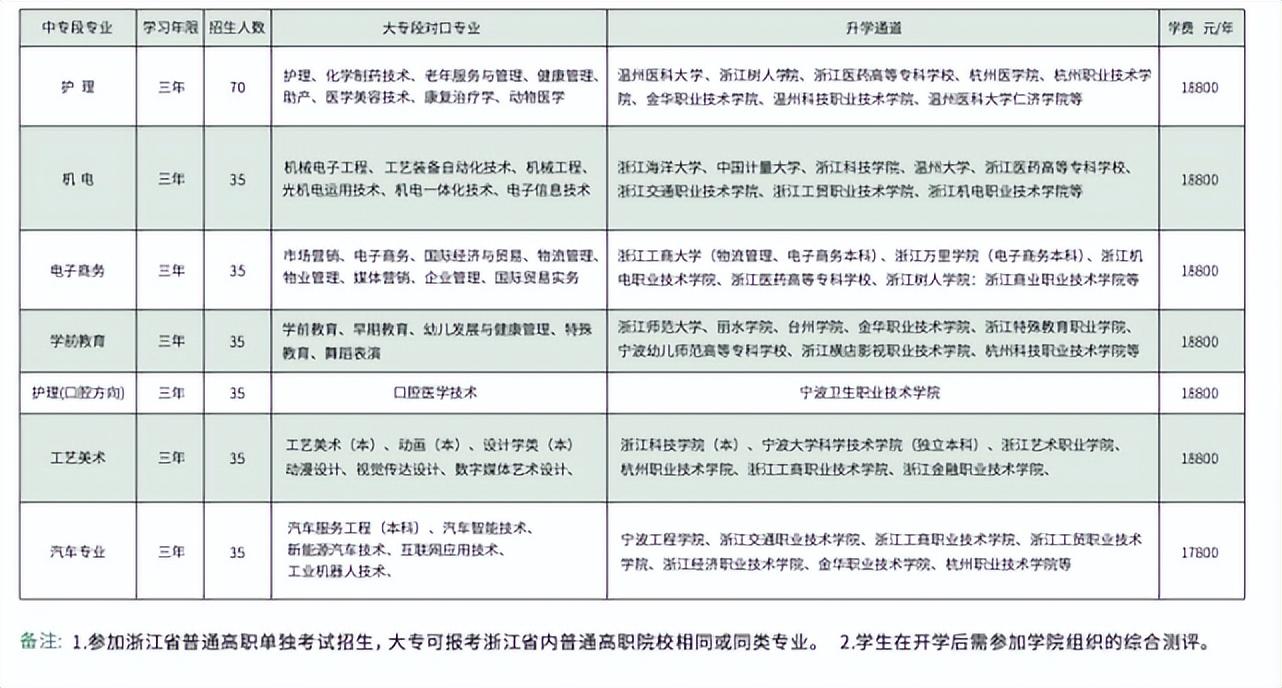
以浙江三联高复学校的高职单招考试班为例,高三毕业生直接可参加浙江省高职单独考试,相当于普通高考录取率更高,并且可以提前录取,两次录取机会。学费根据专业的不同,价格区间在17800-18800/学年。
以浙江三联三校生高复班为例:学校毗邻浙江大学紫金港校区、西湖大学、杭州学军中学紫金港校区,独立校园保证学生安全,学校环境优美,教学生活配套设施完善,后勤服务细致到位。
以上就是小编为大家整理的关于浙江三校生高复的一些具体信息,大家可以根据自己的情况进行选择。
版权声明:我们致力于保护作者版权,注重分享,被刊用文章【杭州高复学校(2022浙江三校生高复学校排名名单)】因无法核实真实出处,未能及时与作者取得联系,或有版权异议的,请联系管理员,我们会立即处理! 部分文章是来自自研大数据AI进行生成,内容摘自(百度百科,百度知道,头条百科,中国民法典,刑法,牛津词典,新华词典,汉语词典,国家院校,科普平台)等数据,内容仅供学习参考,不准确地方联系删除处理!;
工作时间:8:00-18:00
客服电话
电子邮件
beimuxi@protonmail.com
扫码二维码
获取最新动态
