来源:人民网、新华日报、募格课堂、青塔、一读EDU
35岁,对于一个博士意味着什么?
是刚入高校没几年,就遇到“非升即走”的窘迫;还是延毕拿到博士学位,任教高校却被拒之门外的无奈?这样的年龄焦虑,是否从互联网企业蔓延至了高校呢?
“高校招聘教师,应届博士,35岁以下”想必在多数高校的教师招聘简章中,我们不难抓取到这样的关键字眼。
例如曾一度开出长聘制教师年薪38~70万元/年的深圳大学,也是一如既往将引进教师的年龄限制在了35岁以下:
来源:《深圳大学2021年引进教师岗位计划表》
要知道博士毕业的普遍年龄在28岁~31岁左右,如果再延毕几年,可能意味着一早想投身于高校的博士们,被年龄限制卡在了理想的门外,只能带着积累多年的学术成就另辟蹊径了。
这样看来,年龄条件的限制,可能直接降低了大家读博的容错率,让按部就班的毕业也成了一种奢侈的追求。
既然如此,高校为何会作出这样的规定呢?
30~35岁,是科研产出的黄金年龄
对于科研群体来说,博士毕业前后的30~35岁,往往是科研产出的黄金年龄。
在此阶段刚进入高校的博士们,更加集中精力提升自己的学术履历,为此不断奋斗,创造出更丰盛的学术成果来证明自己的价值。
最直观能展示一名学者科研实力的条件,就在于他手握基金的资质以及发表论文等情况。
同样,大部分有关青年人才的国家项目都给出了明确的年龄限制:40周岁以下。
如国家自然科学基金青年科学基金,一旦年龄超过35周岁(女性40岁),就失去了申请项目的机会;超过38岁(女性40岁),将无法申请一些国家项目等;不仅是国家级人才项目,省部级人才计划也同样如此。
年龄的焦虑,可以说伴随着各级高校与科研机构的所有科研人员。
来源:青塔
此外,每当提到高校的科研实力排名,离不开对本校学者发表论文数量、顶刊占比、高引情况、获国家自然科学奖等奖项的指标统计。
著名的“二八定律”可能也揭示了高校发展的需求,往往80%的科研实力,由20%的科研人创造,一所高校如何持续拥有源源不断的科研创造力,这就需要“大浪淘沙”般吸纳青年学者,激发这所谓20%的学者完成科研实力的更新迭代。
基于以上两点,高校从招聘教师的阶段,就秉持着“年轻和实力”二者兼顾的择优条件。
这也就是为什么,越来越多的20几岁刚毕业的博士,进入双一流高校就能担任硕博导的原因之一了。
高校在评职称问题上“水涨船高”
自从有些高校带头推崇“一评不再定终身”的制度后,“非升即走”好似成为了高校教师的常规应聘条件,也就是招聘简章中的“准聘长聘”制度。
准聘岗位聘期通常为5-7年,通过严格的考核后可聘任长聘岗位。
准聘长聘教职包括教授、副教授、助理教授三个层级。教授为长聘岗位,副教授可为长聘岗位,也可为准聘岗位,助理教授为准聘岗位。
来源:南京日报
如果在此制度下,一名副(助理)教授任职5-7年后,考核被判定为不合格,那么年过35岁,真的将会意味着被辞退或者失业的险境吗?
曾经也有过非升即走的真实案例:郭某2011年8月博士毕业后被江南大学引进,双方签订聘用协议书,若郭某自进校第二年起的四年内未能晋升为正式副教授,从第五年1月1日起不再享受江南大学的工资、津贴、补贴等待遇,同时办理离校手续。
直至2015年9月,郭某参加江南大学组织的副教授评审未获通过,校方人事处通知其来办理离校手续。随后,郭某申请劳动仲裁并诉至法院要求校方续签合同,二审法院最终判决:郭某提出要求继续履行协议书的上诉请求没有事实依据,不予支持。
由此可见,即便根据劳动立法的相关规定,“非升即走”该种做法有违法之嫌,但是多数申请劳动仲裁的情况下,维权方是不占优势的。
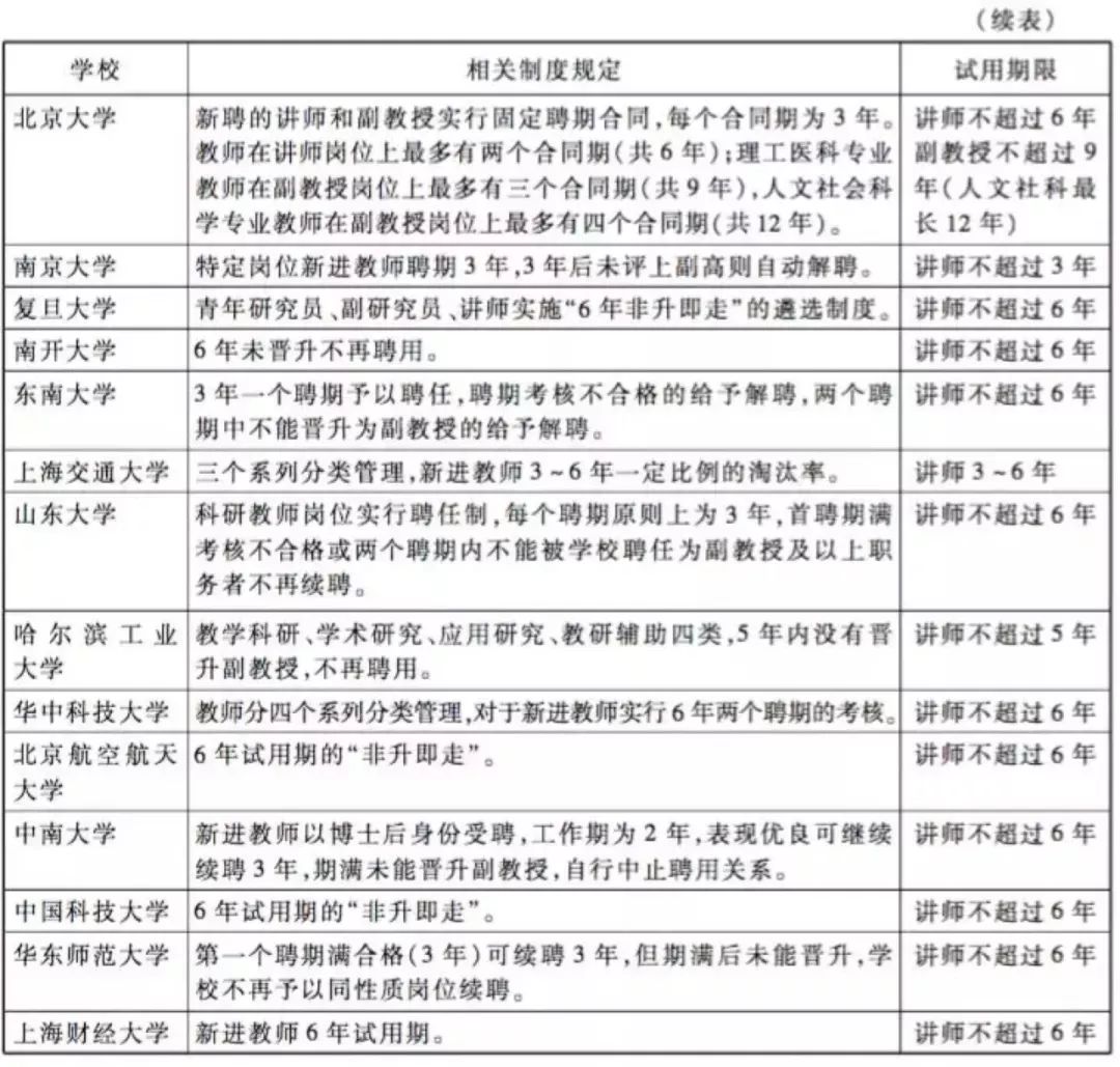
纵观高校“非升即走”的相关制度规定,6年试用期变成了一种普遍的现象:
来源:岳英, 华东师范大学高等教育研究所,上海,. 美国大学的“非升即走”制度及其期限设置的合理性[J]. 北京大学教育评论, 2015, Vol.13(2):67-79.
如此一来,到底如何才能保证自己顺利晋升呢?
高校一般考核重点有三个方面,分别是教学、科研和服务,三者必须兼顾,缺一不可,只要达到明确的晋升标准就基本可以实现晋升。
不过,随着优秀青年人才的涌现,为了更容易拔尖选取,科研能力在人才考评中所占比重逐渐增大,为此,量化后达标人数远远超出了预估,这也就产生了多种难以避免的晋升情况:
拼数量式晋升,山东某科研院所曾经统计教师的所有发表成果,甚至在《XX学生报》发个豆腐块,也可以算一篇成果,于是就造成了某位教师以100多篇的学术成果顺利实现晋升的奇观。
限额式晋升,例如:全校教师职称比例保持在3:4:3,即最多只有30%的教师能够晋升到正教授。或者全校本年度有100人达到晋升标准,但人事部门只放出40个晋升名额,且这些名额还会细分到各个院系,这时候条件相差无几之下,人际关系发挥了微妙的作用。
再例如,某双非高校青椒分享的真实情况:我已经不抱希望能评上副教授了。我们学校评副高只要求发表1篇SCI和拿到一个国家项目,但是达到该条件的教师远远超出了学校可晋升人数的限制,这样一来,只能通过拔高晋升条件,完成职称评审工作了。
未来任教高校的发展前途如何?
近日,教育部联合人力资源与社会保障部发布《关于深化高等学校教师职称制度改革的指导意见》,指导意见得到了高校教师的广泛关注。
其中安康学院在健全完善科学合理的教师评价制度方面的一些做法,如“职称评审中,科研成果和学术水平占25%,不再简单数论文,由校内外专家组共同打分”这一重大改革举措。
除此之外,高校也在逐步认识到青年科研人员的不易。3月14日,武汉光电国家研究中心发布讣告中指出,博士生导师周军教授因工作积劳成疾,于2021年3月12日不幸去世,享年42岁。这也是高校较为罕见的在官方讣告中阐明工作繁重给科研人带来的直接影响。
综上原因,为了减缓青年学者的科研压力,各地高校也在进一步放宽对新晋教师的招聘门槛,其中就有对年龄的限制放宽的政策:
近日,根据《天津市事业单位公开招聘人员实施办法》等有关文件要求,天津商业大学现将有关事项公告中指出:部分岗位放宽到45周岁,诚邀高层次人才加盟。
3月1日,安徽医科大学展开人才招聘工作,其中规定:博士学位,原则上不超过40周岁。副高年龄可放宽至45周岁、正高年龄可放宽至50周岁。
2月22日,石河子大学医学院最新招聘教师公告中显示:应聘博士年龄一般不超过45周岁,硕士年龄不超过35周岁,等等。
经以上分析,我们不难发现一般高校的竞争环境造就了对人才的各项需求,因此,科研人35岁可能面临的危机,这属于日积月累形成的结果。
就像“长聘准聘”制普遍适用时,争议的声音也是从不间断,然而如今高校也在逐步改革政策,从弱化出国留学经历、减轻评价中的论文比重,未来将倾向于为更多年轻博士营造有力的科研氛围。
总的来说,不管高校政策如何变,积攒个人实力将是顺利度过年龄危机的关键!
版权声明:我们致力于保护作者版权,注重分享,被刊用文章【大学毕业是几岁(高校的35岁)】因无法核实真实出处,未能及时与作者取得联系,或有版权异议的,请联系管理员,我们会立即处理! 部分文章是来自自研大数据AI进行生成,内容摘自(百度百科,百度知道,头条百科,中国民法典,刑法,牛津词典,新华词典,汉语词典,国家院校,科普平台)等数据,内容仅供学习参考,不准确地方联系删除处理!;
工作时间:8:00-18:00
客服电话
电子邮件
beimuxi@protonmail.com
扫码二维码
获取最新动态
