宜昌中考成绩和一分一段公布了
中考成绩不理想
没关系
有一种就业优势叫德技并修
有一种升学通道叫技能高考
报考中职学校
让你的大国工匠梦从这里启航
宜昌承办“网络搭建与国赛应用”国赛
近日
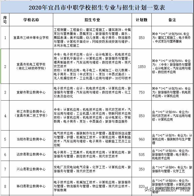
宜昌公布了2020年中职招生计划
共有17所中职学校招生
招生计划数为10592人
你知道吗?
南玻光电量产的0.2毫米电子玻璃,
厚度仅相当于3张A4纸,
打破了日美垄断,
让宜昌加速抢占国际高端市场;
广汽乘用车宜昌工厂首款产品车
在猇亭区下线后,
极限速度可达52秒下线一辆新车,
是行业领先的汽车生产线;
柏斯集团的钢琴生产线完全运转,
一天可以生产500多台,
最快一分钟生产1台,
产品远销海内外,
占据世界市场七分之一。
宜昌不沿边、不靠海,
为何能抢占制造业竞争制高点?
答案是:加快发展现代职业教育!
是一批优秀的宜昌中职学校
把学校建在产业园区,
把专业建在产业链上,
把课堂建在生产线上。
学生走进企业跟岗学习
※全国首批1+X证书试点学校
※省重点中等职业学校
※全国五四红旗团组织
※湖北省“明厨亮灶”示范学校
※宜昌市文明校园
※全国足球特色学校
宜昌市三峡中等专业学校(简称三峡中专)于2011年3月经宜昌市人民政府批准,由原首批国家级重点中职学校宜昌城市建设学校、宜昌市水利电力学校、宜昌市商业学校、宜昌市艺术学校、葛洲坝旅游学校合并组建,现为市教育局主管唯一中职学校。现已形成土木建筑类、旅游服务类、艺术教育类、商贸信息类、电气工程类五个大类共16个开设专业,3-4个校企共建共享实习实训基地的发展新格局,在技能高考和艺术类普通高考升学、产教融合、社会培训、技能大赛、特色育人、师资力量等六个方面争创一流,建设精神品格与技能水平“双高”学校,实现“专业强、特色优”目标。
咨询电话:0717-6098711 18607205401(刘老师)
※首批国家级重点中等职业学校
※国家中等职业教育改革发展示范学校※湖北省示范中等职业学校※湖北省首批“512工程”合格学校※教育部首批中职德育实验基地学校※教育部中小学国防教育示范学校
学校位于长江与清江交汇处的三国古城——陆城,地理位置优越,人文环境优美。建有全宜昌市中职学校中单体面积最大的实训综合大楼,各专业实训中心设备配套齐全,德育“三挂”特色活动受到教育部《简报》专题推介。目前,开办有8大专业,其中省重点、特色专业4个,市重点专业1个,新开设化工仪表及自动化专业。学校秉承“德育为首、技能为主、育人为本”的办学理念,坚持“一主两翼”发展战略,实行封闭式管理、分层式教学,近年来,先后有450人次教师、300人次学生在市级以上业务大赛和技能大赛中获奖;2000余人被湖北工业大学、武汉科技大学等高校录取;毕业生就业率、就业满意率高,真正做到了毕业生致富有门、升学有望、就业有保障。
咨询电话:0717-4843066(招就办) 0717-4843118(校办)
※国家级重点中等职业学校
※湖北省示范中等职业学校
※湖北省首批“512工程”合格学校
※宜昌市教育现代化先进学校
※宜昌市德育品牌学校
当阳市职业技术教育中心是当阳市唯一一所由市政府主办、教育局主管,集中等职业教育、成人高等教育、职前职后培训为一体的综合性全日制国家级重点、省级示范中等职业学校。
学校位于当阳市坝陵工业园区,占地面积10万余平方米,校园绿化面积为5万多平方米。现有省级重点专业2个(模具、服装),省级特色专业2个(服装、护理),中央专项资金建设的实训基地1个(模具),省级实训基地2个(服装、护理),宜昌市级示范实训基地1个(计算机)。
学校秉持“为每一个学生提供适合的教育,让每一个学生成人成才”的理念,技能大赛、技能高考全省领先,为社会各行各业培养了一批又一批专业理论扎实、实操技能优越的高素质技能人才。
咨询电话: 16607205800 冯老师 13477107286 胡老师
※湖北省“512工程”合格学校
※湖北省学校文化建设百强
※国家重点、省示范公办中等职业学校
学校集职业中专教育、成人教育和职业技术培训于一体,占地面积184亩,校内实验、实训室面积1万余平方米,固定资产6000多万元,仪器设备总价值1600余万元。学校秉持“五匠”立德、“五艺”“求专”的办学理念,以知书达理、匠心独具为校训,以工于专注、守正创新为校风,以德艺双馨、行高致远为教风,以勤学修身、知行合一为学风,努力构建具有时代感、职校特色、品牌价值的校园文化。
人人有匠心,个个怀匠技,促进学校办学品质的不断提升。学校现开设加工制造类、现代农艺类、信息技术类及旅游服务类四大专业集群。其中机电技术应用专业为省级重点专业和品牌专业,计算机应用为省级重点专业,现代农艺技术为省特色专业。
咨询电话:0717-3813923 0717-3812477
※全国成人教育先进单位
※国家级重点中等职业学校
※湖北省德育教育先进单位
※湖北省农民科技培训星火学校
※湖北省农村实用人才培养示范基地
※湖北省绿色文明校园
※湖北省餐饮服务食品安全示范单位
学校创办于1983年,有现代农艺技术专业实习基地1200亩、化工原理等实验室32个,图书藏量6万多册。开设化学工艺、现代农艺技术等5个专业。与武汉工程大学等5所大专院校,联合开办经济管理等10多个专、本科函授专业。每年举办各类职业技能培训50余期,培训学员5000余人次。
学校坚持“育人与育才并举,文化与技能并重,长训与短训并行,升学与就业并进”的办学方向,围绕“为社会主义事业培养思想健康、人格健全、能力合格的接班人,为区域经济建设培养品德优良、素质过硬,敢于创业的中等职业技能人才”的办学目标,牢固树立“让每一位教师享受人生的幸福,让每一位学生享受幸福的人生”的办学理念,秉承“正德砺技”的校训精神,践行卓越绩效管理,形成了“一体两翼”即中职教育为主体、专业技能培训和成人继续教育为两翼的办学格局,多方面满足了地方经济建设对人才的需求。学校实施的“红色阳光工程”党建课题,被中组部向全国推介。
咨询电话:0717-2519333 13872680731(张老师)
※国家中等职业教育改革发展示范学校
※全国青少年校园足球特色学校
※湖北省民族文化进校园十佳示范学校
※湖北省公共机构节能示范单位
※宜昌市花园式学校
※宜昌市教育现代化先进学校
长阳职教中心始建于1985年,在原职业高级中学的基础上,历经8次调整,定型为学历教育和培训教育并举的全日制中职学校。2020年秋季,国家开放大学(中央广播电视大学)“长阳电大教学点”由县研训中心正式移交该校,让希望提升学历的学生更便捷。
学校开设有机电技术应用、数控技术应用、汽车制造与检修、高星级饭店运营与管理、旅游服务与管理、现代农艺技术、计算机应用、学前教育及建筑工程施工9个专业,校内建有机电、旅游、计算机、学前教育、现代农艺及民族文化6大实训中心。
近年,学校坚持“内涵立校、质量强校、特色兴校”的办学理念和“就业有技能、升学有途径、发展有基础”的育人目标,基层党建有声有色,教学改革、现代学徒制试点稳步推进,产教深度融合,学校、企业、家庭三位一体协同育人,民族文化建设卓有成效,技能大赛、技能高考成绩斐然,为高校和社会输送了大批高素质技术技能型人才。
咨询电话: 0717-5318445 13872467985(覃老师)
学校座落于高新区“六园一区”千亿产业园内,“订单式”服务园区企业,总投资约2亿元,总建筑面积12万平方米,专家学者团队10余个;学校与园区互融,把产业与教学密切结合,形成学校与企业浑然一体的办学模式,真正实现中职教育双主体育人,双重身份学习,工学交替的学习环境。
2020年,学校将围绕“绿色、环保、大健康”产业链进行专业布局拟开设以生物技术制药、环境监测技术为龙头专业,会计、幼儿保育、软件信息与服务为协调发展学科的5大专业体系;以职业岗位需求制定课程体系,纵深推进产教融合,探索出一条“校企合作、产教协同”的特色发展之路。
咨询电话:0717-6566888 0717-6566877
※全国优质专科高等职业院校
※湖北省示范性高等职业院校
湖北三峡职业技术学院(简称三峡职院)中专部位于三峡大学校园内,有69年的办学历史,校园环境优美,学习氛围浓厚,是读书治学的理想之地。学校实行“开放式办学、封闭式管理、精细化服务”的办学模式,注重学生心理健康教育,学生行为养成教育,全面促进学生身心健康、成人成才,2020届中专毕业生升学率100%。中专部开设了精细化工、机电技术应用、畜牧兽医、学前教育、护理、药剂、康复技术、医学检验技术和口腔修复工艺等9个专业,今年来,中专部启动中职人才培养方案,工作重心转向升学教育,今年95%以上学生通过技能高考继续深造。
咨询电话:0717-6397531 0717-8853339
各学校要认真贯彻落实国家、省、市中职招生相关文件精神,切实强化“六个统一”“六个严禁”,严格规范招生办学行为。严禁向未录取考生提前发放(预)录取通知书,严禁用预收费的方式提前向考生收取学费,严禁录取不符合录取条件的考生,严禁对没有审核备案或没有安排招生计划的专业进行招生,严禁以专业方向作为专业名称招生。
宜昌市教育局发布中职学校招生咨询、监督举报电话:6464469、6442106,欢迎广大市民监督举报。
三峡日报记者/胡兴军、周寒飞、严晓丽
版权声明:我们致力于保护作者版权,注重分享,被刊用文章【重庆三峡职业学校官网(宜昌中职报考攻略来了)】因无法核实真实出处,未能及时与作者取得联系,或有版权异议的,请联系管理员,我们会立即处理! 部分文章是来自自研大数据AI进行生成,内容摘自(百度百科,百度知道,头条百科,中国民法典,刑法,牛津词典,新华词典,汉语词典,国家院校,科普平台)等数据,内容仅供学习参考,不准确地方联系删除处理!;
工作时间:8:00-18:00
客服电话
电子邮件
beimuxi@protonmail.com
扫码二维码
获取最新动态
