容桂街道2020年公办初中招生办法
公办初中入学办法遵循属地管理、统筹安排、免试入学的原则,采取划分学区和电脑派位相结合的方法统筹安排学位。
(一)容桂外国语学校招收父母为顺德区高层次人才且具有容桂街道小学六年级学籍的应届毕业生、马冈户籍并具有马冈小学六年级学籍的应届毕业生,剩余学位采用电脑派位的办法进行招生。
(二)除容桂外国语学校以外的公办初中,根据学区划分,按以下批次进行录取:
第一批次为容桂户籍小学毕业生;第二批次为顺德高层次人才适龄子女、上级规定的优教服务对象适龄子女、在容桂街道学校毕业并符合政策性借读条件的借读生、顺德区高新技术企业工作人员适龄子女;第三批次为在容桂以外学校毕业并符合政策性借读条件的借读生、在容桂街道学校毕业并符合普通借读条件的借读生。说明:马冈户籍并具有马冈小学学籍学生51人。
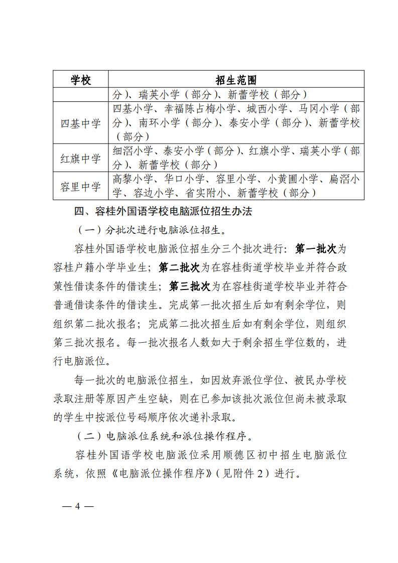
根据招生计划,文华中学、兴华中学、四基中学、红旗中学、容里中学招收容桂户籍生的招生范围如下:
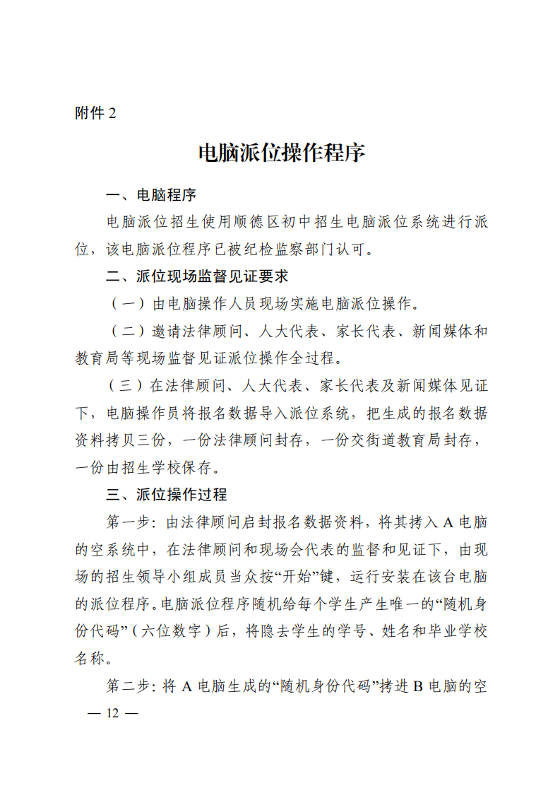
(一)分批次进行电脑派位招生。
容桂外国语学校电脑派位招生分三个批次进行:
第一批次为容桂户籍小学毕业生;第二批次为在容桂街道学校毕业并符合政策性借读条件的借读生;第三批次为在容桂街道学校毕业并符合普通借读条件的借读生。完成第一批次招生后如有剩余学位,则组织第二批次报名;完成第二批次招生后如有剩余学位,则组织第三批次报名。每一批次报名人数如大于剩余招生学位数的,进行电脑派位。每一批次的电脑派位招生,如因放弃派位学位、被民办学校录取注册等原因产生空缺,则在已参加该批次派位但尚未被录取的学生中按派位号码顺序依次递补录取。(二)电脑派位系统和派位操作程序。容桂外国语学校电脑派位采用顺德区初中招生电脑派位系统,依照《电脑派位操作程序》(见附件2)进行。
(一)容桂街道辖区内小学组织本校毕业生办理报名手续。各小学负责审核毕业生的报名资格。报名登记信息需家长签名确认,一经确认,不能更改。
(二)在容桂以外学校就读的容桂户籍应届毕业生的报名办法。
1.报名时间和地点:6月14日至18日,到容桂外国语学校报名。地址:顺德区容桂红旗中路72号。
2.办理报名手续时须提交的材料:①毕业学校盖章的全国学籍系统的学籍信息表(要标明学校代码);②户口簿原件和复印件。
(三)在容桂以外学校就读的并符合政策性借读条件的借读生的报名办法。
1.报名时间和地点:6月15日至18日,到容桂街道教育局报名。地址:容桂大道中花溪公园容桂图书馆首层。
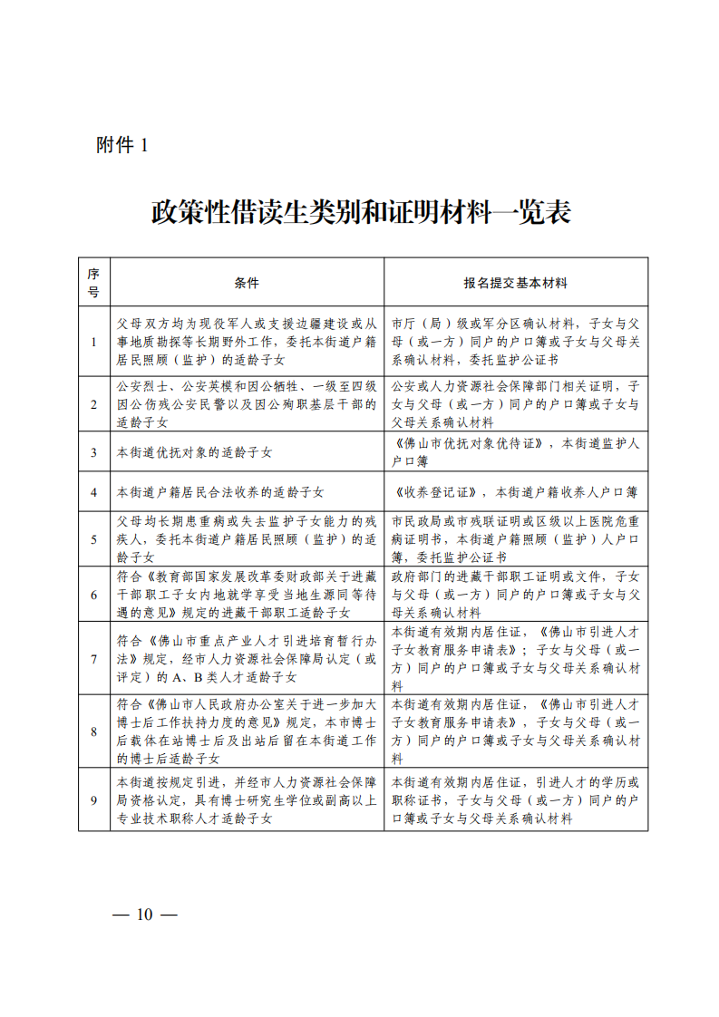
2.办理报名手续时须提交的材料:①毕业学校盖章的全国学籍系统的学籍信息表(要标明学校代码);②户口簿原件和复印件;③符合政策性借读类别有关证明材料的原件和复印件(见附件1)。
(四)顺德区高层次人才适龄子女和上级规定的优教服务对象适龄子女的入学办法按顺德区文件执行。
(五)容桂高新技术企业工作人员适龄子女:按照《佛山市顺德区科学技术局佛山市顺德区教育局关于受理2020年高新技术企业工作人员子女入学的通知》(顺科发〔2020〕17号)执行。街道教育局审核通过后将通知其父(母)在指定时间到街道教育局为其子女办理报名手续。报名材料:①毕业学校盖章的全国学籍系统的学籍信息表(要标明学校代码);②户口簿原件和复印件。
(一)6月15日—18日,各小学组织学生进行公办初中入学报名。
(二)6月15日—23日,各小学对本校毕业的政策性借读生进行资格审核。
(三)6月15日—18日,参加外国语学校招生的其父母为顺德区高层次人才且具有容桂街道小学六年级学籍的应届毕业生在毕业学校提交报名申请。报名时提交如下材料:父(母)为顺德区高层次人才的证明材料(如德才卡)、子女与高层次人才的父(母)同户的户口簿或关系确认材料、学籍基本信息表(毕业学校提供)。
(四)6月15日—18日,参加容桂外国语学校第一批次电脑派位招生的小学毕业生提交报名申请。容桂街道小学毕业的学生在毕业学校提出报名申请,非容桂街道小学毕业的具有容桂户籍的小学应届毕业生到容桂外国语学校报名。
(五)6月19日—23日,报读容桂外国语学校的父母为顺德区高层次人才且具有容桂街道小学六年级学籍的应届毕业生名单公示。
(六)6月19日—23日,报名参加容桂外国语学校电脑派位招生的学生名单公示。各学校公示符合条件并报名参加电脑派位的学生名单。
(七)6月27日,电脑派位、公布电脑派位结果。
(八)6月29日前,安排容桂户籍生学位。
(九)7月24日前,容桂外国语学校第一批次电脑派位学生注册。
(十)7月26日前,容桂外国语学校第一批次电脑派位招生补录。
(十一)7月27日前,除容桂外国语学校学校以外的公办初中完成容桂户籍生注册确认学位。
(十二)8月5日前,分批次统筹招收:高层次人才随迁适龄子女、上级规定的优教服务对象适龄子女、在容桂街道学校毕业并符合政策性借读条件的借读生、高新技术企业工作人员适龄子女、在容桂以外学校毕业并符合政策性借读条件的借读生、在容桂街道学校毕业的普通借读生。
说明:如因上级招生政策有关规定需对招生日程作调整的,另行通知。
(一)容桂实验学校、广东实验中学顺德学校属民办学校,按照《顺德区教育局关于转发<佛山市义务教育民办学校2020年招生工作实施方案>的通知》(顺教〔2020〕98号)文件招生。
(二)伪造或提供虚假证明材料的,一经查实,取消该毕业生的原分配学位。涉嫌违法犯罪的,依法追究相关法律责任。
(三)安排了学位的学生必须按日程安排到入学学校办理注册手续,逾期学位不予保留并不再另行安排学位。
(四)已在民办学校报名注册的,视为自动放弃公办学校安排的学位,如果容桂户籍学生需要回到容桂公办初中就读,由街道教育局统筹安排学位。
(五)凡报名即视为全部认可本招生办法。
(六)本办法如与上级教育行政部门招生意见有不符的,按照上级教育行政部门文件执行。
(七)本办法解释权归容桂街道教育局。
容桂外国语学校:柯老师 18929973685
四基中学:陈老师 28980541
红旗中学:李老师 28363987
兴华中学:潘老师 26380541
文华中学:杨老师 28818440
容里中学:林老师 28816038
容桂实验学校:黄老师 26382577
广东实验中学顺德学校:王老师 28096688、28399888
版权声明:我们致力于保护作者版权,注重分享,被刊用文章【容桂外国语学校报名(容桂家长注意了)】因无法核实真实出处,未能及时与作者取得联系,或有版权异议的,请联系管理员,我们会立即处理! 部分文章是来自自研大数据AI进行生成,内容摘自(百度百科,百度知道,头条百科,中国民法典,刑法,牛津词典,新华词典,汉语词典,国家院校,科普平台)等数据,内容仅供学习参考,不准确地方联系删除处理!;
工作时间:8:00-18:00
客服电话
电子邮件
beimuxi@protonmail.com
扫码二维码
获取最新动态
