你知道
单享学区、大学区、共享学区、
分享学区、优享学区
分别是什么意思?
今天
我给大家聊聊
深圳学区的划分和政策的区别
虽然2021各区报名已截止
但填报志愿必备“技能”,2022申请学位
的家长一定要仔细看看且收藏哦~
不同区小学学区划分类型
不同区初中学区划分类型
#1
解读不同“学区”
就是“一个学校划分一个学区,一套住房对应一所学校”。在进行学位申请时只能够选择住房材料所在学区范围内的一所公办学校。
目前深圳十区大部分学校实行这种方式。
根据大学区的最初定义,家长可自愿在学区内为孩子报读2-3所学校,最终按志愿顺序和积分高低依次录取。
但是各个区教育局的大学区招生相关政策适用说明具体内容又会存在差异(此将在本文第二部分具体说明)。
居住在共享学区内的生源,除了可以选择地段内的学校以外,还可以选择地段外共享学区内的另一所学校作为第一志愿进行学位申请。
分享学区就是学校学位比较充足,可以拿出一部分来分享给学位紧张的学校。
目前只有在宝安区实行了分享学区的招生入学制度(此将在本文第二部分具体说明)。
优享学区指的是在部分学位紧张地区,几所共享招生片区内的学校再根据“相对就近原则”划定各自的优享学区。
具体操作上,家长可选择共享学区内任意一所学校作为第一志愿学校,若第一志愿学校对应优享学校,可额外获得一定的优享加分,加分分值依实际情况确定。即入学积分=基础分+优享加分。
其中,加分=居住加分(深户)或社保加分(非深户)+计生加分+优享加分(只适用于第一志愿),加分累计不超过10分。
#2
各区学区划分招生制度
“幼升小”学区政策
(1)大学区:南科大实验学校、南科大实验二小、塘朗小学。
大学区内的家长可根据学生的积分情况按照志愿一、二、三的顺序申请大学区内学校。而且是必须填报。
注意:每个学校都按志愿顺序积分高低,直到录满为止。并未出现福田区、龙华区以及罗湖区,提示“原地段所属学校&单校区划片”可以加分的情况。
(2)共享学区:A/B/C共享学区的生源,无论选择A、B、C任意一所学校作为第一志愿时,在积分规则上是等同。
①深中南山创新学校、南山区文理实验学校(集团)科创学校共享学区;
②南山实验教育集团前海港湾学校、前海港湾小学共享学区;
③太子湾学校小学部往年学位较为紧张。2020年新调整为九年一贯制学校的南山外国语学校(集团)滨海学校小学部,与太子湾学校小学部在三年内共享学区。
“小升初”学区政策
大学区:育才集团龙珠学校初中部、南山外国语教育集团桃源中学、哈尔滨工业大学(深圳)实验学校初中部。学生可以根据自身意向填写第一二三志愿,且必须填报。每个学校都按志愿顺序积分高低,直到录满为止。
“幼升小”&“小升初”学区政策:
(1)共享学区:如果A、B两所学校组成共享学区,那么这两所学校范围内的学生,一共可以选择2个志愿,志愿顺序由家长选择;如果A、B、C三所学校组成共享学区,那么这三所学校范围内的学生,一共可以选择3个志愿,志愿顺序由家长选择;以此类推。
①由A/B或者A/B/C共享学区的生源,无论选择A、B、C任意一所学校作为第一志愿时,在积分规则上是等同。
②宝安区里,由顶级名校宝安中学初中部+宝安中学外国语学校初中部+宝安中学实验学校初中部组成共享学区。
③宝安中学外国语学校初中部或者宝安中学实验学校初中部学区内的生源,在第一志愿申报宝安中学初中部学位的时候,积分规则与宝安中学初中部学区生源一样。
④当遇上强校和弱校组成的共享学区时,将有利于弱校学区的生源,以及学位房的价值体现。
(2)分享学区:如果A学校学区范围内的学生可以分享B学校的学位,那么第一志愿为A学校,第二志愿为B学校;但是B学校学区范围内的学生不能填报A学校。
如:2021招生计划中安乐小学学区的生源,可以分享海乐实验学校的学位,即第一志愿安乐小学,第二志愿海乐实验学校,但海乐实验学校学区生源不能填报到安乐小学和翻身小学。

“幼升小”学区政策
(1)大学区:大学区地段内适龄儿童可以填报学区内2-4个学校志愿(没有填满志愿和填写重复志愿的将不能保存)。为了保障地段适龄儿童申请原地段学校的优先权,实行大学区招生的地段,申请原地段A、B类申请儿童加30分;C、D类申请儿童加10分。
注意:莲南小学、仙桐实验小学莲塘校区、笋岗小学、滨河小学、布心小学原地段生源已严重超过学校接收能力,该5所学校(校区)不再接受大学区内其他学校地段适龄儿童申请。该5所学校(校区)地段适龄儿童可填报大学区内其他学校志愿。
(2)共享学区:
①怡景小学、景贝小学、向西小学为共享学区,属于螺岭外国语实验学校、湖贝小学、翠竹外国语实验学校的地段生,除填报地段学校志愿外,必须加填其中两个,也可直接申请该校。
②罗湖教科院附属学校(小学部)为共享学区,属于草埔小学、凤光小学上的地段适龄儿童可选填报地段学校和该校的志愿,也可以直接申请该校的小学部作为第一志愿。
“小升初”学区政策
(1)大学区:罗湖中学、滨河实验中学。申请学生可以填报学区内2个公办志愿。
(2)共享学区:罗湖中学、红桂中学、罗湖教科院附属学校(初中部)。
①笋岗中学与罗湖教科院附属学校(初中部)为同一学区,学区内学生可填报笋岗中学或罗湖教科院附属学校(初中部),地段内非深户籍申请学生必须加填罗湖教科院附属学校(初中)和红桂中学志愿;② 松泉中学地段非深户籍申请学生必须加填罗湖教科院附属学校(初中)志愿;③ 罗湖外语实验学校、文锦中学地段非深户籍申请学生必须加填罗湖中学、红桂中学志愿。
“幼升小”学区政策
(1)大学区:益田村片区(福强小学、全海小学、益田小学)。
居住在大学区内的学生,可在大学区内的学校中自愿选择1所作为第一志愿学校申请,选择其他有空余学位的学校作为第二、三志愿。
注意:按照全区统一的积分标准计算积分,选择报读原地段所属学校的积分增加10分如:属于益田小学招生地段的家庭选择报读益田小学,积分将在原积分基础上增加10分,选择报读全海小学或福强小学将无法获得此加分。
(2)共享学区:梅香学校小学部为分享学校,与梅园小学、梅林小学分享学区。
居住在梅园小学、梅林小学学区内的学生,先选择原学区学校作为第一志愿学校申请,自愿选择梅香学校作为提前志愿学校申请,选择其他有空余学位的学校作为第二、第三志愿。
(3)分享学区:福田区外国语学校西校区、福田区实验教育集团侨香学校小学部和景田小学。
该制度中,福田区外国语学校西校区作为提前志愿填报,实际居住学位房对应地段学校作为第一志愿填报。
“小升初”学区政策
(1)福田区对九年一贯制学校及对口直升学校实行自愿直升政策。对就读于福田区九年一贯制学校及对口直升学校的小学毕业生,既可选择直升初中学校,也可按照学位申请房所属地段申请初中学校的学位。
若不选择直升初中学校的上述小学毕业生,可按照实际居住的学位申请房所属地段申请初中学校学位。
备注:对口直升学校有:华新小学直升华富中学、岗厦小学和福华小学直升莲花中学南校区、皇岗小学和福民小学直升皇岗中学、上沙小学和下沙小学直升上沙中学、新洲小学和新沙小学直升新洲中学、梅山小学直升梅山中学、南华小学直升上步中学、教科院附属小学和教科院第二附属小学直升教科院附属中学。
(2)共享学区:福田实验教育集团梅香学校初中部与梅山中学共享学区。
①居住在梅山中学学区内的学生,可自愿选择梅香学校初中部或梅山中学作为第一志愿学校申请,选择另外一所学校为第二志愿学校,选择其他有空余学位的学校作为第三志愿。
②按照全区统一积分标准计算积分,按第一、第二、第三志愿以及积分高低依次排序录取,所有志愿学校均未被录取的学生纳入全区统筹调剂。
“幼升小”学区政策
(1)大学区:民治中学教育集团民顺小学校区、民治中学教育集团民新学校校区、龙华区教科院附属实验学校(世纪春城小区范围)、龙华区实验学校、深圳高级中学(集团)北校区。
招生范围:
(2)共享学区:龙华第三小学、龙华第三外国语学校、龙华教科院附属外国语学校。
①龙华第三小学:龙华第三小学与龙华中心小学共享学区范围,两校在共享学区范围内统筹招生。
②龙华教科院附属外国语学校:龙华区教育科学研究院附属外国语学校小学部与松和小学、初中部与新华中学共享学区范围,两校在共享学区范围内统筹招生。
③龙华区第三外国语学校:龙华区第三外国语学校小学部与观澜第二小学及龙华区教科院附属学校小学部共享学区范围。
“小升初”学区政策
(2)大学区:民治中学教育集团民治中学校区、民治中学教育集团民新学校校区、龙华区教科院附属实验学校、龙华区实验学校、深圳高级中学(集团)北校区。
招生范围:

特别说明:
①龙华大学区与非大学区的积分参考标准不一致,参考大学区与非大学区招生区域选择。
②根据2021年龙华区教育局发布的龙华大学区学校录取规则,先类别后积分,ABCD类根据单片区、大学区排名,即A类A1>A类A2>B类B1>B类B2>C类C1>C类C2>D类D1>D类D2.1和2的区别是1是单片区,2是大学区。
③拥有深圳户籍,购买“单片区”学区房仍享有最高级别的优先录取券,学位房价值限制。比如深高北片区的学区房。
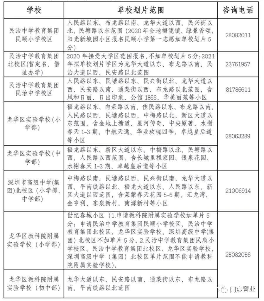
附:龙华大学区单校划片范围参考(此类在同类别里具有第一优先级):

“幼升小”学区政策
共享学区:

“小升初”学区政策
共享学区:

本篇先介绍都这里,下篇介绍其他区域学位申请政策,提前了解学位申请政策,各区学区划分规则,积分规则等非常有必要,后续将陆续为大家梳理学位相关政策。
版权声明:我们致力于保护作者版权,注重分享,被刊用文章【前海港湾学校(事关录取)】因无法核实真实出处,未能及时与作者取得联系,或有版权异议的,请联系管理员,我们会立即处理! 部分文章是来自自研大数据AI进行生成,内容摘自(百度百科,百度知道,头条百科,中国民法典,刑法,牛津词典,新华词典,汉语词典,国家院校,科普平台)等数据,内容仅供学习参考,不准确地方联系删除处理!;
工作时间:8:00-18:00
客服电话
电子邮件
beimuxi@protonmail.com
扫码二维码
获取最新动态
