感谢您关注“永大英语”!
金寅仪
摘要:本文基于“英语学习活动观”视角,针对目前高中英语听说教学中所存在的主题语境缺乏、“听说”活动割裂、评价模式单一的问题,从主题语境,听说活动,评价方式三个方面提出和分析了高中英语听说教学应遵循的原则。结合具体课例,阐述在高中英语听说教学设计中,应注重主题语境的引领,通过设计学习理解、应用实践、创新迁移类“听说”综合活动,以及具有交际性的评价活动,提高学生语言综合运用能力。
关键词:英语学习活动观;英语听说教学;教学设计
一、引言
在英语高考改革的背景下,英语听说考试已被北京、上海、浙江等多地正式纳入高考的范畴。英语听说教学也受到越来越多的关注。但是,由于缺乏相对统一的听说教材和教学模式,高中英语听说课的教学内容和活动设计主要依托于教师个体的教学个性。大部分老师可能依据高考英语听说试题的类型和特点给予学生相应的辅导和操练,而忽略了英语听说教学的真正目的是为了培养学生的语言综合能力,帮助学生在社会情境和跨文化交流中理解和表达意义,从而体现英语学科工具性的特征。
教育部在2017年颁布了《普通高中英语课程标准》(以下简称“《课标》”)。在教学基本理念中提到了“指向学科核心素养发展的英语学习活动观”(教育部,2018:2);强调“教师应设计具有综合性、关联性和实践性特点的英语学习活动”(教育部,2018:3)。这对于我们怎样设计和开展高中英语听说教学提供了一个新的视角。本文从目前高中英语听说教学所面临的问题出发,基于英语学习活动观的理念,阐释高中英语听说教学的设计原则,借助具体课例,分析高中英语听说教学的设计策略,从而提高高中英语听说教学的有效性。
二、高中英语听说教学的问题表现
目前,英语高考听说考试的题型是开展英语听说教学的主要依据。缺乏统一的听说教材和教学参考使得很多老师采取考什么教什么的应试策略。即便有完整的英语听说课,但在教学活动的设计上缺少主题情景性、综合性、关联性和交际性,以机械性的试题操练为主。具体表现在以下三个方面:
(一)缺乏明确的主题语境
出于考查的需要,高考英语听说测试覆盖的主题比较多。教师在开展听说教学时往往只关注了考试的题型,而未能对主题进行分类,围绕一个话题展开听说教学。多主题下的英语听说课堂使老师未能有效地评估主题语境与学生背景知识间的差距,从而导致无效的输入和空白的输出。不利于学生对主题意义的深入探究,直接影响学生思维发展的水平和语言学习的成效。
(二)“听”、“说”活动相割裂
实践中,英语听说教学只是在课堂上呈现了“听力”与“口语”两项活动,并没有考虑
到“听”、“说”活动的关联性和综合性。学生在听力中获取的知识和信息未能在口语表达中有效的内化和运用;学生的口语交流也未能有助于学生听力理解的提升。“听说”课堂徒有形式,缺乏交际性,限制学生语言综合技能的发展。
(三)评价模式单一,学生课堂参与度不高
对于听力理解的评价只局限于学生呈现正确的答案,并以一对一的师生问答为主,缺少
师生、同伴的自然交流。对于未能听懂的学生鲜有有效的教学措施。口语活动中,虽有俩人互动和小组讨论,但主要还是以个体表达为主,随后教师给出简单的评价。薄弱学生的学习积极性和课堂参与度都比较低,课堂成为个别学生的秀场。
三、高中英语听说教学设计的原则
英语听说教学既要关注“听”、“说”具体技能的训练,也要关注“听说”结合的综合性语言运用。教师通过创设与学生认知水平和生活经验相吻合的主题语境,激发学生的学习兴趣,并使学生在综合性的语言训练和多元的评价中学习、内化、运用、迁移语言知识,在发展语言技能的同时,提升思维水平和创新能力。针对目前高中英语听说教学存在的问题,在英语学习活动观的指引下提出以下三条听说教学设计的原则:
(一)围绕主题语境,选取适切的听说材料
《课标》中指出,主题语境不仅规约着语言知识和文化知识的学习范围,还为语言学习提供意义语境,并有机渗透情感、态度和价值观(教育部,2018:15)。以主题语境为引领的英语听说课堂,教师应创设与主题密切相关的语境,调动学生的知识背景,激发学生的学习兴趣,在语境中建构新的概念,学习和运用语言知识,操练语言技能。在主题意义的探索中增强文化意识、发展思维水平。另外,在语言学家韩礼德(1964)看来,语境包括了话语的范围、话语的方式和话语的风格。因此,创设贴近学生生活的主题语境不仅能帮助学生更好地理解语言,还能让学生通过关注交际的目的、对象、身份、处境等改善交际策略,切实提高学生的语言交际能力。
在英语听说教学中,主题语境可以从两个方面来设定。第一,教师可以以教材中的主题范围为依据选取一个与学生生活实际接近的话题来展开听说活动。比如以《牛津教材(上海版)》高二第一学期Unit5 Technology all around us为例。在这一单元的学习中,教师可以围绕“The Internet World”、“Mobile Phones in Our Life”等子话题开展听说教学。在听力活动中,让学生了解最新的科技发展,以及给人们生活带来的影响和问题,在口语活动中,让学生针对听力文本中人们所提到的问题表达自己的看法和提出解决措施,从而引发学生深入思考如何“让科技创造美好的未来”;第二,从功能意念角度出发确定主题语境。功能是指以达到某种交际目的,人们在语境中使用语言进行交际的活动;意念则是人们确保交际顺利完成所表达的内容和表达的方式(上海市教委教研室,2016:91)。例如以“Make an Apology”为主题语境,在听的活动中让学生关注交际的内容。如,向谁道歉,为什么要道歉,对方接不接受,解决措施是什么等。同时让学生在听力文本中关注与道歉有关的常用表达。在口语活动中,让学生结合具体的问题操练如何有效地表达歉意,提高语言运用能力。
(二)“听”、“说”紧密关联,注重活动分层
听说课的活动设计不仅要兼顾到听说两项技能的共同发展,还应考虑到听说活动的高度融合与紧密关联。即“说什么”要基于“听到什么”;“说什么”要有助于“听懂什么”。两者不断循环,相互依存,避免出现“不听也能说”、“听了也说不出”的局面。另外在听说活动的设计和安排上要基于学情,面向全体学生,注重分层。正如《课标》中对活动设计所要求的,既要有信息获取与梳理、概括与整合的学习理解类活动;分析与判断、内化与运用的应用实践类活动;也要有批判与评价,想象与创造的迁移创新类活动(教育部,2018:62)。
比如以外教社《World Link》Book 3 Unit1“Honesty is the best policy”展开听说教学的片段为例。听力的第一段讲述了一个朋友向另一个朋友讲述“tell a white lie”的经历和感受,从而引发他们对“white lies”不同观点和理由的对话。在听力活动之前,教师让学生讲述他们“tell lies”的经历,在交流的过程中引出“white lies”的概念以及人们为什么会“tell white lies”的理由。根据Krashen(1982)的“输入假说”,语言习得的必要条件为学习者能理解输入的语言材料,因为对于学习者而言,不可理解的输入只是一种干扰理解的噪音。因此在听力理解前与学生就其本身经历和听力文本相关内容的口语交流非常必要,一方面能扫除听力中的词汇障碍、补充文化信息,提升听力理解,另一方面能有效帮助学生在之后的口语活动中将听力中获取的信息和语言知识进行转化和运用。听完后,教师可以让学生通过选择、填空、配对等方式理解和描述事实信息,如“What is the white lie about?”“Why she tells a white lie?”。随后,可以让学生整理、概括两人的不同的观点及理由,关注观点表达和理由陈述时所使用的词汇和句型。听力教学任务应该通过层层递进的方式促进学生对内容、技能、语言的关注(刘森,陈依瑾,2018)。同时通过活动分层满足不同层次学生的学习需求。接着,教师可以创设一个情景——假如这时一个没有穿着品味的朋友穿着新买的衣服来到她们身边希望得到她们赞美的时候,她们分别会怎么说呢?这项说的活动不仅要求学生把听力理解的内容在新的语境中加以实践运用,也为第二个听力活动——她们对这一情景的真实反映,做了听前的预测。
(三)立足交际体验,多元听说活动评价方式
听说训练是一项极具交际性的活动,在活动的设计和评价方式上不仅要体现师生间的交流,更要创建更多同伴交流的机会,切实提高学生的交际策略。例如,在检验学生听力活动成效时,教师不妨把机械性的师生问答(老师提问,学生给出听力问题的答案)转变成学生间主动、积极的交流。通过设计一张“checklist”展开两人对话,询问对方听到的主旨大意、相关细节、不理解或缺失的信息等,在相互交流、评价中学生不仅可以互通有无,减轻压力,更能在真实的语境和任务中锻炼交际能力。在此过程中,教师除了可以观察学生合作学习的表现外,还可以针对学生共性和个性化的问题给予解答。在说的活动中,教师也应该鼓励学生利用小组合作的形式。通过分配任务、小组讨论、集体汇报、组间评价(从每个成员的参与度、观点内容、思维逻辑、交际手段、语言熟练度等方面综合评价)、交流评价建议等一系列具有交际意义的活动和活动化的评价方式强化交际体验。
四、体现“英语学习活动观”的高中英语听说教学设计策略
基于上文对高中英语听说教学设计原则的阐述,高中英语听说教学设计的基本思路应该以听说交互活动为驱动,从学情出发,围绕特定主题,整合课程内容,优化教学策略,将听力活动作为学生激发图式,建构新知,学得语言知识的输入手段;将口语活动作为学生内化、运用、迁移语言知识的输出手段。并在听说密切关联的活动中,培养微技能、发展多元思维、提升文化意识、促进能力向素养的转化。
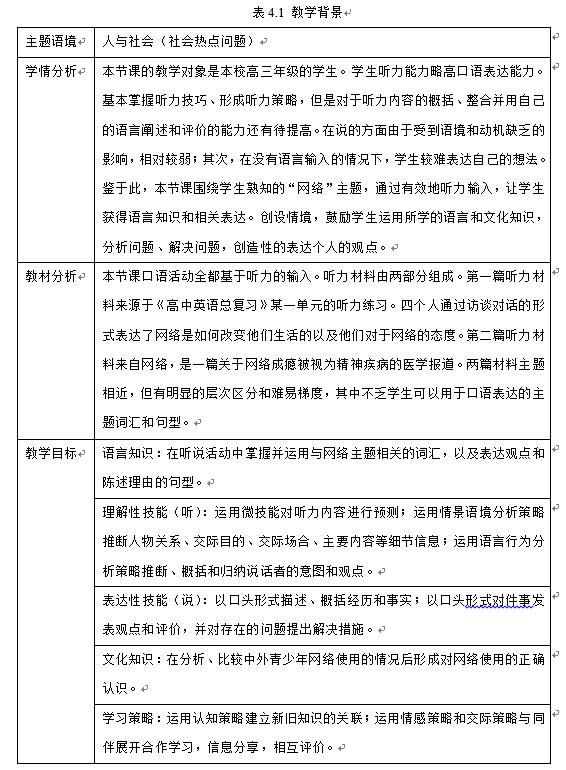
笔者在华东师范大学开放教育学院组织的英语学科教师培训网络课程建工作中,录制了一堂高三英语听说示范课“Cyber World”。本节听说课以“网络世界”为话题,通过听说综合性活动的设计与学生一起探讨网络对我们生活的影响以及“网络成瘾”的社会问题。下面结合该课例深入分析、阐述英语听说教学设计策略。
(一)教学背景分析
(二)听说教学设计策略与说明
1. 引发话题,激活图式
教师将近期收到的来自家长抱怨孩子做作业时手机不离身的短信匿名后呈现出来,并就以下问题与学生展开交流。
(1)What do you think of those who can’t do their homework without mobiles?
(2)What do you usually do on the Internet?
(3)How do you think Internet affects your life?
设计说明:构建合理语境是帮助学生发挥语言运用能力的重要关键(陈一军,2018)。很多情况下不是学生不愿表达,而是缺乏背景知识亦或是话题语境超越了学生的语言水平。通过对学情的分析和把握,本课以学生实际生活中最为常见的问题作为情景语境引入本课的主题,三个问题的设计不仅符合学生的经验背景,使他们有话想说,有话可说,并能迅速调动学生已有的关于“手机”、“电脑”、“社交媒体”、“网络”等图式和语言储备,激发表达动机。在师生交流过程中教师有意识地板书学生提到的网络行为和对网络的态度,为下一步的听力理解做好语言上的铺垫。
2. 听说循环,循序渐进
(1)第一遍播放第一段听力材料,并要求学生完成下列表格。
(2)假如你是主持人,如何做开场介绍?
设计说明:该听力活动的设计并非简单的听写,而是注重对学生听力理解技能的训练,让学生利用情景分析策略了解和推断该交际场景的主要信息。创设由浅入深的学习理解类听力活动:采访的主题是听力中的原话;嘉宾的职业信息有直接交代的也有需要通过情景语境进行推断的;关注的问题则需要学生了解整个听力大意后归纳总结的。在检测学生的听力成效时,笔者并没有让学生根据表格说出相应的答案,而是设置了一个交际的情景,让学生以主持人的身份对这一采访作大致的介绍,目的是为了让学生把收集到的零散信息建立关联,并用完整的句子通过口语表达的方式呈现出来,实现听说的有机结合。
(3)第二遍播放听力材料,完成下表(同桌的学生使用不同的AB学习单)
(4)同桌口头交流信息,利用手头不同信息相互询问缺失和不理解的内容
(5)根据所听内容进行口语表达:What do they think of the Internet and why?
设计说明:该听力活动要求学生能够抓住并理解细节信息,并能从语境中推断说话者隐藏的观点;掌握网络主题词汇和相关表达。交际语言学认为:交际者之间存在需要互补的信息差,交际活动才能有效的进行。笔者利用信息差策略,设计了AB两张内容互补的学习单旨在促进学生通过同伴合作、互助的模式评价听力表现,并借此创设相互间语言交际的机会,促进情感策略和交际策略的形成。最后通过应用实践类的口语活动要求学生在选取、梳理、整合、概括、听力语篇后用口语表达的形式阐述四个人对于网络的态度和理由。听说活动相辅相成,“说” 来源于“听”,“说”又高于“听”,切实锻炼学生语言综合运用能力。
(6)基于听力语篇,小组讨论、分享:Who do you agree with or disagree with and why?
设计说明:根据Swain(2005:471-483)语言输出假说,“可理解性输出是语言习得过程中不可或缺的关键环节。语言的输出活动是语言学习者检验目的语语法结构和词汇、语用使用得体性,促进语言运用的自动化,从而有效地促进二语习得。”因此,在完成第一项听力理解后,创设迁移创新类口语活动,让学生针对听力中人们对于网络的观点发表自己的评论和看法,操练主题词汇,锻炼表达能力,在已有的图式基础上搭建新的图式,在观点碰撞中,拓展思维,反思不足。另外,与学生的交流互动中,笔者引导学生思考有关“网络成瘾”的问题。如,“shopaholics”(购物狂)自然地过渡到第二部分的听说活动。
1. 纵向深入,综合运用
(1)给出标题“Internet Addiction, A Mental Disorder?”,预测文本内容。
(2)第一篇播放听力材料,建立结构化信息。
(3)第二遍播放听力材料,提炼、概括细节信息。
(4)根据下列情境判断他们是否是网络成瘾并说明理由
设计说明:第二部分的听力难度要略高,利用听前预测的微技能训练能有效帮助学生主动地把握信息,从而降低听力理解的难度。在听力活动中通过给出的提示信息,要求学生识别主旨和关键细节,完成信息结构化梳理。在听力内容的反馈中,笔者创设了三个情景让学生根据听力中的信息和知识进行判断并陈述理由,实现语言的综合运用与实践。
(5)小组合作,致力于问题解决
① 小组讨论并发表:How to help Chinese teenagers get rid of the Internet Addiction
② 利用下面评价量表进行组间评价
设计说明:在完成该报道的听力活动后,笔者设计了迁移创新类的口语活动,要求学生根据网络成瘾的症状,活动表现以及起因,通过小组合作、团队呈现的方式,找出中国青少年网络成瘾的解决措施。通过了解和评价其他小组的表现,反思自己组没能展现的学习任务,以此来引导学生探求解决同一问题的不同方案和办法。这样的交互学习可在短时间内帮 全班就同一个问题从不同层次和角度进行分析、讨论,并在讨论和反思中发展发散性思维和收敛性思维(刘森,陈依瑾,2018)。该活动将语言、思维和文化融合在了一起。
五、总结
在真实的交际场景中,听说原本就是一个有机的整体。因此,在英语听说教学中,教师应通过创建学习理解类、应用实践类和创新迁移类等综合性语言活动和具有交际意义的语言评价活动,将对学生听力理解技能和口语表达技能的训练融合、关联起来。换句话说,在主题语境下,“听”的目的是为了获取信息、建构概念、了解交际语境等,从而为说做好知识和语言上的准备,确保有效和得体的交际;“说”能够激活学生已有的知识和经验,为“听”扫除语言知识和信息背景上的障碍。除此之外,“说”还能巩固、内化、运用、迁移在“听”中所获取的语言知识,激发思维。
本文以解决当前高中英语听说教学中存在的问题为目标,从有效落实“英语学习活动观”的视角,结合具体可行的教学案例,阐述了高中英语听说教学的基本原则和教学设计中的主要策略。希望学生通过主题语境引领下“听”与“说”相互融合、不断循环,有层次、有深度的综合性语言活动,学习语言知识、培养学习能力,提升文化意识和发展思维品质。
参考文献
[1]Halliday, M. A. K., MeIntosh, A. & Stevens, P. The Linguistic Sciences and Language Teaching [M].London: Longman, 1964.
[2]Krashen, S. D. Principles and Practice in Second Language Acquisition [M].Oxford: Pergamon Press, 1982.
[3]Swain, M. The output hypothesis: Theory and research[A].In Hinkel, E. (ed.). The Handbook of Research in Second Language Teaching and Learning[C].Mahwah: Lawrence Erlbaum, 2005.
[4]陈一军.谈高中英语听说课堂活动的设计[J].课堂教学研究,2018(16).
[5]刘森,陈依瑾.基于上海英语高考改革的听说教学实践探究[J].外语电化教学,2018(10).
[6]上海市教育委员会教学研究室.上海市高中英语学科教学基本要求(试验本)[S].上海:上海教育出版社,2016.
[7]中华人民共和国教育部.普通高中英语课程标准(2017年版)[S].北京:人民教育出版社,2018.
Jin Yinyi
Abstract: This paper, from the perspective of activity-based English learning, starting from the difficulties of present English speaking and listening teaching in senior high school which lie in the lack of theme context, the separation of speaking and listening activities, and monotonous evaluation, proposes and analyzes the principles of English speaking and listening teaching in senior high school from the aspects of theme context, speaking and listening activities, and forms of evaluation. Exemplifying a specific lesson, the paper argues that the teaching design for English speaking and listening in senior high school should prioritize the theme context, activities for learning and understanding, practice and application, innovation and transfer as well as communicative evaluation should be created to improve students’ capability of comprehensive language application, and promote the development of students’ core competence of English subject.
Key words: activity-based English learning; English speaking and listening teaching; teaching design
(本文首次发表在《基础教育外语教学研究》2019年第2期)
版权声明:我们致力于保护作者版权,注重分享,被刊用文章【全新版大学英语听说教程(英语学习活动观)】因无法核实真实出处,未能及时与作者取得联系,或有版权异议的,请联系管理员,我们会立即处理! 部分文章是来自自研大数据AI进行生成,内容摘自(百度百科,百度知道,头条百科,中国民法典,刑法,牛津词典,新华词典,汉语词典,国家院校,科普平台)等数据,内容仅供学习参考,不准确地方联系删除处理!;
工作时间:8:00-18:00
客服电话
电子邮件
beimuxi@protonmail.com
扫码二维码
获取最新动态
