首先声明,本文所述仅是个人观点,针对特定的行业或技术领域,切勿对号入座。
20年前博士毕业后,因为个人原因(后面详述)放弃985高校教职到企业就职,如今再次回到高校,却只能进入一所地方二本就职;如今已经过去一年多了,需要反思一下这条道路是走对了还是走错了?
回到高校,比较好奇的问题就是,如果20年前我不离开高校,如今会取得怎样业绩?
要分析这样一个问题,得有一个参照物,参照物得有和我类似的背景,参照的对象肯定的取得博士学位后留在高校的同届博士同学或同一个导师指导下的师兄师弟;同为博士,在学术水平上还是存在一定差异;我博士论文获得过XX省优秀博士论文,考虑以上因素,按照以下2个维度进行分析和总结;
维度1:获得过XX省优秀博士论文的同学,分析这类同学如今的各项指标(就业单位、职称,发表论文数量、专利数量,主持项目类别及数量,获取奖励的类别及数量);每个个体都是有差异的,为保守起见,把各类指标中的最低值作为20年前留在高校后如今取得业绩,应具有较高的可信度。
为增加第1个维度的可靠程度,这里同学限定为博士班里同系的同学,而且至少本科阶段或硕士阶段也是同一个系的同学。
维度2:获得过XX省优秀博士论文的师兄师弟,分析这类师兄、师弟如今的各项指标(就业单位、职称,发表论文数量、专利数量,主持项目类别及数量,获取奖励的类别及数量);每个个体都是有差异的,为保守起见,把各类指标中的最低值作为20年前留在高校后如今取得业绩,应具有较高的可信度。
从以上2个维度进行分析和总结,看看如果我20年前留在高校如今究竟能获得怎样的业绩?
先给出分析结果,再看详细分析过程(详细分析内容比较长,故没有放到本篇):
上述分析数据来源均来自互联网公开资料。
20年前,博士(或出站博士后)在全国数量并不多,绝大部分都进入高校或中科院或国家各部委的研究机构就职,到企业就职的数量很少。那20年前为什么我义无反顾到企业就职呢?
我本人喜欢教育事业,也想通过科技研发为国家的发展做贡献,但博士毕业后我没有留校,主要原因如下:
1)学校的科研项目主要以发表论文,获得各种奖励为目的,这些研究项目能否实际应用,为国家的科技真正进步做贡献考虑太少。
2)大学的各类毕业生大部分是面向社会就业,在职场中打拼;如果老师一直留在象牙塔里,没有在社会就业和打拼的经历,那么老师就无法知道或深理解企业真正需要的是哪些能力,职业成长是需要的哪些能力,又如何在教学过程中去指导和培养学生这方面的能力呢?
基于以上原因,20年前我的职业规划就是:博士毕业->离开高校到企业做研发->适当时候再回高校搞科研和教学。
基于上述职业规划,20年前在一所985大学博士毕业以及另外一所985大学博士后出站后,跨行业加入深圳业界知名的通信企业,从事移动通信研发,从最初软件开发,到后来前沿的国际标准研究,以及业界最新技术的研究与规划等。这期间全面经历了2G、3G、4G、5G移动通信研发过程,参与和牵头完成了多个移动通讯技术项目,其中负责的多个项目技术水平在国内、国际同行位于前列;也亲身经历和见证了中国通信公司崛起和国外公司衰落过程。
在企业工作期间取得授权专利64项,其中第一发明人42项;申请国际专利45项,其中第一发明人23项。其中多项专利在公司产品中使用,取得较好收益;
在企业工作期间,曾多年参与无线通讯国际标准研究;在国际标准会议上,提交多篇国际标准提案,其中20余篇国际标准提案被采纳,申请多项专利也被推入国际标准;为公司在国际标准方面的影响力做出了一定贡献。
在企业作期间,曾有一段时间负责公司和几所知名高校的产学研项目;我负责的几个项目的高校老师缺乏产业界的研发经历,对实际通信产业界的技术现状与演进方向把握能力欠缺,也导致负责的几个产学研项目对公司的实际技术贡献几乎为零。这也间接证实我当年离开985高校教职,到企业从事技术研发是一个正确的选择。
对在公司工作业绩小结一下:
目前回到高校,进入一所地方二本,职称也只能是企业的高级工程师,相当于高校副教授。
还得感谢因为某种原因在企业参评了高级工程师,否则进入高校后,按照高校的职称评审条件,连高级职称都评不上;后面提到的 “破五唯”,在撰写这篇文章时,所在高校还没有考虑这个问题,所以“破五唯” 任重道远。
20年前博士毕业离开985高校教职,如今回到地方二本;原本可以成为业绩较为突出(目前国家、社会和高校的评估指标来看)的985高校博导,如今只能是一个默默无闻的地方二本的普通老师;从这个角度看,个人的损失的确很大。
那再回到我当初离开高校的原因,从社会效益分析一下,会得到不同的结论。
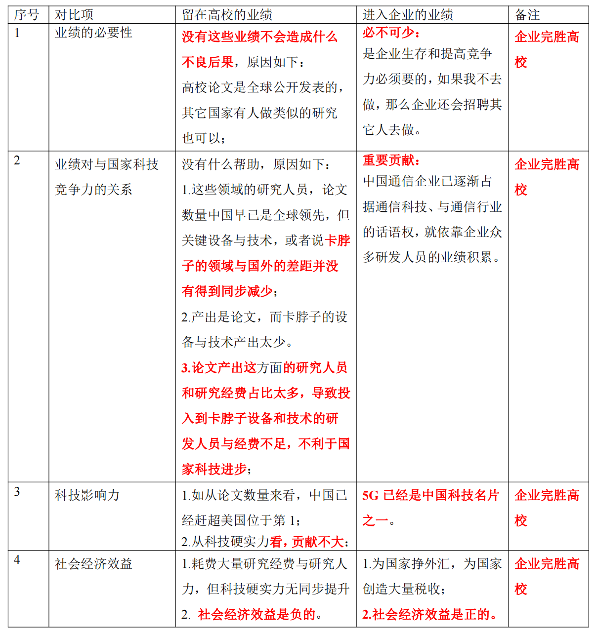
下表从社会层面,对留在高校和到企业就职取得的业绩对比一下,看谁的价值更大。下表从几个重要指标进行对比。(下表的对比仅适用于于本人在高校和企业从事研究或技术领域,鉴于本人已经离开高校20年,对该技术领域在最近20年进展认知可能存在一定程度的偏差)
从上表分析结果来看,对我个人而言,进入企业对社会贡献是完胜留在高校。结合最初离开学校的原因,是达到了最初设想,这条职业规划方向没有错:离开高校是为了再回到高校,更好胜任高校的工作;虽然20年前选择留校(XXXX大学)或去其它知名高校(清华大学、上海交通大学等)任教的同学,早已被评为教授、获得了博导资格,也获得各种荣誉(杰青,国家领军人物,国家自然基金评委、国家级科技进步奖等),但我仍坚定自己当年的理想,“不忘初心,方得始终”。
20年前博士毕业后,如果留在高校是一种随大流的做法,也是符合国家层面政策导向的;进入高校的博士或博士后如今都是各个高校骨干与中流砥柱,也取得了不错的业绩。
但这些业绩对社会科技进步是否有真正贡献?当初也并非我一个人清楚真实情况,但个人力量难以撼动和对抗社会大流;况且当时大流也是符合当时国家政策导向的。
国家层面政策制定往往具有滞后性,原因不做分析;2021年(离我博士毕业20年已经过去了),国家开始提出破五唯,开始扭转之前的政策导向,到真正实施和落地可能还需要漫长的过程,原因这里不做分析。
在做人生规划的时候,面临的问题很多,这里只结合我自身观点考虑两个问题,这种选择所具有的社会真正效益和个人真实的效益;在保证社会真正价值和个人真实效益都为正的情况下,尽量保证总体价值最大化或者其中某一方面的价值最大化;这需要自身在这两方面都要有清晰认知,不要轻易被外界政策或其他人观点左右,须知国家政策纠错也有滞后性,他人的观点也不一定适合自身选择。
进入职场,个人面临的选择不是唯一,20年前是这样,如果选择就更多了。
综上所述,从我人生价值追求来看,20年前博士毕业离开985高校教职,如今进入一所地方二本做一名普通的大学老师,虽然存在一定的遗憾,但我并不后悔。
版权声明:我们致力于保护作者版权,注重分享,被刊用文章【二本学校要不要211博士(20年前博士毕业放弃985教职)】因无法核实真实出处,未能及时与作者取得联系,或有版权异议的,请联系管理员,我们会立即处理! 部分文章是来自自研大数据AI进行生成,内容摘自(百度百科,百度知道,头条百科,中国民法典,刑法,牛津词典,新华词典,汉语词典,国家院校,科普平台)等数据,内容仅供学习参考,不准确地方联系删除处理!;
工作时间:8:00-18:00
客服电话
电子邮件
beimuxi@protonmail.com
扫码二维码
获取最新动态
