文章首发自“武汉申友留学考试”公众号,每天更新GMAT、雅思、留学干货,助力备考
对于要出国留学的同学们来说,除了要了解基本的申请步骤、时间规划等等,雅思/托福和GRE/GMAT等考试也是必须要过的一关,尤其目标院校定在香港或者一些排名靠前的大学,一份优异的成绩也需要尽早做准备。
那么什么时间准备入学成绩比较好呢?
以美国2023年秋季入学申请为例,武汉申友七七学姐为大家准备了详细的出国留学申请时间规划~
2022年1-7月,标准化考试准备(雅思/托福和GRE/GMAT)
留美硕士申请必备的雅思/托福和GRE/GMAT考试成绩。如果还没考出达到申请要求的成绩,那么这个阶段首要任务就是备考,根据自己的学习情况合理安排考试,同时,可根据自身情况开始准备其他的申请工作。
2022年8-9月,选专业,选定院校,文书写作
此阶段不管是成绩出来与否,都应该选择并确定具体的专业申请方向,专业的选择一方面要根据自己的本科专业,另一方面可根据自己的兴趣和未来职业规划。
其次,确定专业后根据所选专业和自身成绩进行选校,选校时要全面了解学校的地理位置,专业情况,申请要求,以及申请难度等因素之后,经过综合考虑后确定最终申请院校。
最后申请的关键是文书写作,申请者需要根据拟定申请院校和专业的申请要求,结合自身情况和经历,将自己的申请亮点和竞争优势展现出来,从而得到心仪学校的认可。

2022年9-12月,网上申请,邮寄材料,寄送成绩
2023年美国研究生入学申请一般在2022年9月就开放网申,美国学校一般分为三轮。此阶段申请人主要工作分为三步:第一步进行网申,交申请费;第二步寄送成绩,包括雅思或托福,GRE或GMAT;第三步邮寄原件申请材料,跟进推荐老师递交推荐信情况。根据申友的申请经验来看,趁早完成申请越早拿到录取结果,往往能拿到比较好的录取。
2023年1-4月,查询申请状态,等待申请结果
此阶段要注意查询申请状态,确认申请材料是否已经齐全,若有缺失的需要补交的材料,以备及时补寄给;若申请材料齐全则注意查看申请进度,等待录取结果。
2023年2-4月获取录取结果,确定就读学校和专业
在这个时间段,会陆陆续续收到申请学校的录取结果,申友留学提醒拿到学校录取后一定要注意最晚给学校的答复时间,对录取学校的比较,确定目标学校,网上交定位费。如果自己理想学校还没给出结果,那么保险起见建议至少先交一所学校的定位费。
2023年5-7月拿到学校I-20,准备签证
确定学校后开始准备签证所需的材料,如护照,成绩单,I-20等,做好口语训练等。值得注意的是有的学校的I-20是需要先提交申请后学校出具的,所以此阶段尚未拿到I-20的学生务必要核对清楚。I-20拿到手后就可以预约签证、面签,最后拿到签证。
注意:想申请校内宿舍的同学,在确定学校后就要着手申请了,一般学校的宿舍申请截止时间是5月1日,所以时间上要规划好,以免错过最佳申请时间。
2023年7-8月,行前准备
拿到签证后就要抓紧准备机票,机票越早买越便宜;买好机票后就要安排好接机,随后便可根据个人情况准备行李等。
2023年8-9月飞往美国,入读学校
特别提醒:要注意将毕业文件和本科最终成绩单原件带好,以备学校入学注册。

以上就是申友七七学姐给大家整理的出国留学时间规划表,那么入学成绩应该准备多长时间?怎么准备呢?
每个考试备考时间长短主要取决于自己英语基础、学习能力、学习强度、目标分数、学习方式(自学/报班)等;
雅思备考时长:有些大神认为几周备考就可以出分,普遍备考时间3-6个月为佳;
托福备考时长:一般情况下,如果能每天复习6个小时左右,至少应该准备2个月左右的复习时间;如果有英语6级水平,大概需要3个月左右的准备时间;如果有英语四级水平,需要4个月左右的准备时间;如果本人英语四级水平也没有达到,则需要4个月甚至更多的时间来准备;
GRE备考时长:四级水平需要投入1000个小时,六级水平需要800个小时,如果同步的准备GRE和GMAT,需要1500小时,同步的准备GRE和托福或者GMAT和TOEFL,也是需要1500小时。时间是6个月,那么每天投入的有效学习时间是5个半小时;
GMAT备考时长:GMAT适合短期备考,不适合打持久战,建议备考时间2-4个月为佳。
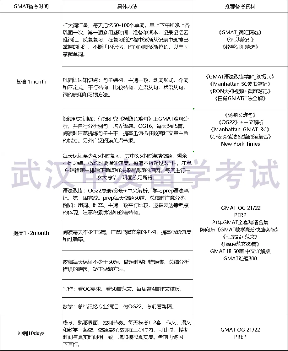
以商科申请必备的GMAT成绩为例,申友给大家列出了GMAT700+高分复习计划表,年后开始备考的小伙伴们赶紧收藏起来~

商科留学对于GMAT分数要求越来越高,早准备早规划,建议预留两到三次备考时间,如果自学出分慢,备考时间紧张,目标分数高,年后备考迷茫不知道怎么开始准备,可以找专业的GMAT机构,通过GMAT网课、GMAT线下课集中高效学习。








希望大家年后全力以赴备考,冲梦校!!!
更多GMAT备考干货、留学资讯可查看“武汉申友留学考试”公众号~
版权声明:我们致力于保护作者版权,注重分享,被刊用文章【gmat培训申友(GMAT培训机构推荐丨出国留学什么时候准备GMAT)】因无法核实真实出处,未能及时与作者取得联系,或有版权异议的,请联系管理员,我们会立即处理! 部分文章是来自自研大数据AI进行生成,内容摘自(百度百科,百度知道,头条百科,中国民法典,刑法,牛津词典,新华词典,汉语词典,国家院校,科普平台)等数据,内容仅供学习参考,不准确地方联系删除处理!;
工作时间:8:00-18:00
客服电话
电子邮件
beimuxi@protonmail.com
扫码二维码
获取最新动态
