来源 | 中小学生阅读(we-love-book)
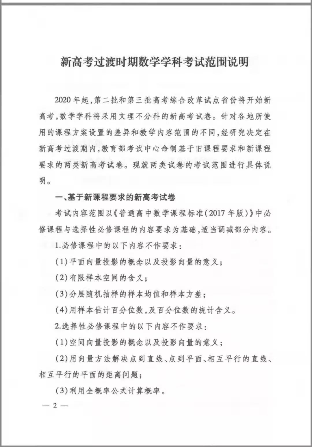
近日,教育部办公厅发布了关于《新高考过渡时期数学学科考试范围说明》和《新高考过渡时期语文学科背诵篇目说明》的通知,主要针对北京、天津、山东、海南、河北、辽宁、江苏、福建、广东、河北、湖南、湖北、重庆等已开始实施高考综合改革的省份。
从2020年高考开始,将针对新高考试点省份实行新课程方案的差异和教学内容范围不同,命制两套新高考全国卷,并对考试范围做了具体说明。
划重点
温馨提示:以下分析非官方公布,仅供参考,最终以教育部或各省市教育考试院发布为准。
1、高考全国卷数学或出现多套试卷
根据通知,2020年高考采取新模式、且已启用新教材的省份(北京、天津、山东、海南),数学用第一类试卷;
2020高考采取新模式、但未启用新教材的省份,数学用第二类试卷;
2020年高考仍为传统模式的省份,数学仍用原来的全国Ⅰ卷、全国Ⅱ卷、全国Ⅲ卷(文理分科)
如此一来,除自主命题地区外,加上原来的全国Ⅰ 卷、全国Ⅱ卷、全国Ⅲ卷这3套卷子,明年高考数学可能会出现6套甚至6套以上试卷。
2、第二批和第三批新高考的省市分别是哪些?
第二批新高考(2020年6月):北京、天津、山东、海南
第三批新高考(2021年6月):河北、辽宁、江苏、福建、湖北、湖南、广东、重庆
3、第二批和第三批新高考的省市考哪套卷子?
全国I卷:广东、河北、山东、福建、湖北、湖南
全国II卷:辽宁、重庆、海南(语数英)
自主命题:北京、天津、海南(文理综)、江苏
4、高考数学全国卷或出现多套试卷。
就数学的通知来看,2020新高考用新教材的省份,用第一类试卷;2020新高考用旧教材的省份,用第二类试卷;2020旧高考的省份,用原来的试卷。
这样,考同一套全国卷的省份中,就有可能有新旧教材两套卷子。同时,还有未进行高考改革的省份考原来的卷子。
这意味着,除自主命题地区外,加上原来的全国I卷、全国II卷、全国3卷这三套卷子,那全国卷就可能会出现6套或以上试卷的情况。
5、上文中的通知什么时候开始实行?
从2020年高考起实行,但具体要看各省进行新高考改革的时间。第二批从2020年高考开始,第三批从2021年高考开始。
温馨提示:目前官方尚未公布更具体的分析,以上分析仅供参考,最终以教育部或各省市教育考试院发布为准。
新高考过渡时期语文背诵篇目要求
⒈ 第二批综合改革试点省份(北京、天津、山东、海南),按照《普通高中2017届语文学科教学指导意见》,背诵篇目为58篇,包括文言文必修8篇、文言文选修Ⅰ10篇和诗词曲40首。
篇目如下:
(上下滑动可查看全部)
分别是:
文言文(30篇)
劝学(学不可以已……用心躁也) 《荀子》
屈原列传(屈平疾王听之不聪也……虽与日月争光可也) 司马迁
谏太宗十思疏 魏徵
师说 韩愈
阿房宫赋 杜牧
六国论 苏洵
游褒禅山记 王安石
赤壁赋 苏轼
子路、曾皙、冉有、公西华侍坐 《论语》
报任安书(古者富贵而名摩灭……难为俗人言也) 司马迁
过秦论(上) 贾谊
马援诫兄子严敦书 《后汉书》
陈情表 李密
归去来兮辞(并序) 陶潜
种树郭橐驼传 柳宗元
五代史伶官传序 欧阳修
石钟山记 苏轼
登泰山记 姚鼐
郑伯克段于鄢 《左传》
《老子》选段(天地所以能长且久者;持而盈之;五色令人目盲;宠辱若惊;知人者智;天下莫柔弱于水;信言不美) 《老子》
《孟子·公孙丑上》(敢问夫子恶乎长……则不能也) 孟子
逍遥游(惠子谓庄子曰……则夫子犹有蓬之心也夫) 庄子
谏逐客书 李斯
兰亭集序 王羲之
滕王阁序(时维九月……声断衡阳之浦)王勃
黄冈竹楼记 王禹偁
沧浪亭记 苏舜钦
上枢密韩太尉书 苏辙
项脊轩志 归有光
卖柑者言 刘基
诗词曲(40首)
静女 《诗经》
无衣 《诗经》
氓 《诗经》
离骚(帝高阳之苗裔兮……来吾导夫先路)屈原
迢迢牵牛星 《古诗十九首》
短歌行 曹操
归园田居(其一) 陶潜
春江花月夜 张若虚
山居秋暝 王维
蜀道难 李白
梦游天姥吟留别 李白
越中览古 李白
将进酒 李白
蜀相 杜甫
客至 杜甫
登高 杜甫
登岳阳楼 杜甫
石头城 刘禹锡
琵琶行(并序)白居易
李凭箜篌引李贺
菩萨蛮(小山重叠金明灭)温庭筠
锦瑟李商隐
浪淘沙(帘外雨潺潺) 李煜
虞美人(春花秋月何时了) 李煜
雨霖铃(寒蝉凄切) 柳永
桂枝香(登临送目) 王安石
江城子(十年生死两茫茫) 苏轼
念奴娇(大江东去) 苏轼
登快阁 黄庭坚
鹊桥仙(纤云弄巧) 秦观
苏幕遮(燎沉香) 周邦彦
一剪梅(红藕香残玉簟秋) 李清照
声声慢(寻寻觅觅) 李清照
书愤 陆游
临安春雨初霁 陆游
永遇乐(千古江山)辛弃疾
菩萨蛮(郁孤台下清江水)辛弃疾
青玉案(东风夜放花千树)辛弃疾
扬州慢(淮左名都)姜夔
长亭送别(【正宫】【端正好】)王实甫
⒉ 第三批综合改革试点省份中使用《普通高中语文课程标准(实验)版》的,参照《2019年普通高等学校招生全国统一考试大纲说明》,背诵篇目为64篇,包括义务教育课程标准7--9年级推荐篇目50篇和高中课程标准(实验版)推荐篇目14篇。
(上下滑动可查看全部)
(一)义务教育课程标准中推荐的背诵篇目
7—9年级(50篇)
1.孔子语录
2.鱼我所欲也 孟子
3.生于忧患,死于安乐 孟子
4.曹刿论战 《左传》
5.邹忌讽齐王纳谏 《战国策》
6.出师表 诸葛亮
7.桃花源记 陶 潜
8.三峡 郦道元
9.杂说(四) 韩愈
10.陋室铭 刘禹锡
11.小石潭记 柳宗元
12.岳阳楼记 范仲淹
13.醉翁亭记 欧阳修
14.爱莲说 周敦颐
15.记承天寺夜游 苏轼
16.送东阳马生序(节选) 宋濂
17.关雎(关关雎鸠) 《诗经》
18.蒹葭(蒹葭苍苍) 《诗经》
19.观沧海(东临碣石) 曹操
20.饮酒(结庐在人境) 陶潜
21.送杜少府之任蜀州(城阙辅三秦) 王勃
22.次北固山下(客路青山外) 王湾
23.使至塞上(单车欲问边) 王维
24.闻王昌龄左迁龙标遥有此寄(杨花落尽子规啼) 李白
25.行路难(金樽清酒斗十千) 李白
26.望岳(岱宗夫如何) 杜甫
27.春望(国破山河在) 杜甫
28.茅屋为秋风所破歌(八月秋高风怒号) 杜甫
29.白雪歌送武判官归京(北风卷地百草折) 岑参
30.早春呈水部张十八员外(天街小雨润如酥) 韩愈
31.酬乐天扬州初逢席上见赠(巴LI J楚水凄凉地) 刘禹锡
32.观见麦(田家少闲月) 白居易
33.钱塘湖春行(孤山寺北贾亭西) 白居易
34.雁门太守行(黑云压城城欲摧) 李 贺
35.赤壁(折戟沉沙铁未销) 杜牧
36.泊秦淮(烟笼寒水月笼沙) 杜牧
37.夜雨寄北(君问归期未有期) 李商隐
38.无题(相见时难别亦难) 李商隐
39.相见欢(无言独上西楼) 李煜
40.渔家傲(塞下秋来风景异) 范仲淹
41.浣溪沙(一曲新词酒一杯) 晏殊
42.登飞来峰(飞来峰上千寻塔) 王安石
43.江城子(老夫聊发少年狂) 苏轼
44.水调头(明月几时有) 苏轼
45.游山西村(莫笑农家腊酒浑) 陆游
46.破阵子(醉里挑灯看剑) 辛弃疾
47.过零丁洋(辛苦遭逢起一经) 文天祥
48.天净沙(秋思(枯藤老树昏鸦) 马致远
49.山坡羊·潼关怀古(峰峦如聚) 张养浩
50.己亥杂诗(浩荡离愁白日斜) 龚自珍
(二)高中课程标准中建议的诵读篇目
1.劝学(君子日:学不可以已……用心躁也) 荀子
2.逍遥游(北冥有鱼……圣人无名) 庄子
3.师说 韩愈
4.阿房宫赋 杜牧
5.赤壁赋 苏轼
6.氓 《诗经》
7.离骚(长太息以掩涕兮……岂余心之可惩) 屈原
8.蜀道难 李白
9.登高 杜甫
10.琵琶行 白居易
11.锦瑟 李商隐
12.虞美人(春花秋月何时了) 李煜
13.念奴娇(大江东去) 苏轼
14.永遇乐(千古江山) 辛弃疾
⒊ 第三批综合改革试点省份中使用《普通高中语文课程标准(2017年版)的,背诵篇目为60篇,包括文言文必修10篇,文言文选择性必修10篇和诗词曲40首。
(上下滑动可查看全部)
1. 《论语》十二章(“人而不仁”“朝闻道”“君子喻于义” “见贤思齐焉” “质胜文则野” “士不可不弘毅”“譬如为山” “知者不惑” “有一言而可以终身行之者孚”“小子何莫学夫《诗》” “君子食无求饱” “克己复礼为仁”)
2. 劝学(学不可以已......用心躁也) 《荀子》
3. 屈原列传(屈平疾王听之不聪也......虽与日月争光可也) 司马迁
4. 谏太宗十思疏 魏征
5. 师说 韩愈
6. 阿房宫赋 杜牧
7. 六国论 苏洵
8. 答司马谏议书 王安石
9. 赤壁赋 苏轼
10. 项脊轩志 归有光
11. 子路、曾皙、冉有、公西华侍坐 《论语》
12. 报任安书(古者富贵而名摩灭......难为俗人言也)司马迁
13. 过秦论(上) 贾谊
14. 礼运 (大道之行也......是谓大同) 《礼记》
15. 陈情表 李密
16. 归去来兮(并序)陶潜
17. 种树郭橐驼传 柳宗元
18. 五代史伶官传序 欧阳修
19. 石钟山记 苏轼
20. 登泰山记 姚鼎
21.《老子》八章 (第八章“上善若水”;第十二章“五色令人目盲”;第十五章“古之善为士者”;第二十二章“曲则全”;第二十四章“跂者不立”;第二十七章“善行无辙迹”;第三十三章“知人者智”;第八十一章“信言不美”)
22.季氏将伐颛臾 《论语》
23.大学(古之欲明明德于天下者......壹是皆以修身为本) 《礼记》
24.中庸(喜怒哀乐之未发……万物育焉;博学之……人十能之,己千之) 《礼记》
25.《孟子》一则 (敢同夫子恶乎长......则不能也)
26.逍遥游(惠子谓庄子曰......则不能也) 《庄子》
27.谏逐客书 李斯
28.兰亭集序 王羲之
29.滕王阁序 王勃
30.黄冈竹楼记 王禹偁
31.上枢密韩太尉书 苏辙
32.古代文论选段
(1)毛诗序(诗者,志之所之也......不知手之舞之足之蹈之也)
(2)典论.论文(盖文章,经国之大业......而声名自传子后) 曹丕
(3)诗品序(若乃春风春鸟......故曰:“《诗》可以群,可以怨。”) 钟嵘
(4)与元九书 (感人心者......华圣,实义) 白居易
(5)题画(江馆清秋......独画云乎哉) 郑燮
(6)人间词话(词以境界为最上......自有名句;境非独谓景物也......否则谓之无境界;古今之成大事业、大学问者......恐为晏、欧诸公所不许也)王国维
诗词曲(40首)
1. 静女 《诗经》
2. 无衣 《诗经》
3. 离骚(帝高阳之苗裔兮......来吾道夫先路)屈原
4. 涉江采芙蓉《古诗十九首》
5. 短歌行 曹操
6. 归田园居(其一) 陶潜
7. 拟行路难(其四) 鲍照
8. 春江花月夜 张若虚
9. 山居秋暝 王维
10.蜀道难 李白
11.梦游天姥吟留别 李白
12.将近酒 李白
13.燕歌行 高适
14.蜀相 杜甫
15.客至 杜甫
16.登高 杜甫
17.登岳阳楼 杜甫
18.琵琶行(并序)白居易
19.李凭箜篌引 李贺
20.菩萨蛮(小山重叠金明灭)温庭筠
21.锦瑟 李商隐
22.虞美人(春江秋月何时了)李煜
23.望海潮(东南形胜)柳永
24.桂枝香.金陵怀古 王安石
25.江城子.乙卯正月二十日夜记梦 苏轼
26.念奴娇.赤壁怀古 苏轼
27.登快阁 黄庭坚
28.鹊桥仙 (纤云弄巧)秦观
29.苏幕遮(燎沉香)周邦彦
30.声声慢(寻寻觅觅)李清照
31.书愤 陆游
32.临安春雨初霁 陆游
33.念奴娇.过洞庭 张孝祥
34.永遇乐.京口北固亭怀古 辛弃疾
35.菩萨蛮.书江西造口壁 辛弃疾
36.青玉案.元夕 辛弃疾
37.贺新郎(国脉微如缕)刘克庄
38.扬州慢(淮左名都)姜夔
39.长亭送别(【正宫】【端正好】)王实甫
40.朝天子.咏喇叭 王磐
新高考语文改革背诵课文成为语文“大杀器”“拉分王”。
语文必背篇目增加至58篇,包括文言文18篇,诗词曲40篇。
2021年将继续增加。背诵对语文学习的重要性不言而喻,很多同学说:语文书上最可怕的四个字就是“背诵课文”。
背课文一直是语文学习的一个老大难。
其实,背诵也要注意讲究方法。只有根据课文的不同,灵活运用多种方法,才能切实提高背诵效果,事半功倍。
为什么我们背课文困难呢?
最主要的原因就是同学们会的畏难情绪,主观的认为背课文难,所以背起来就越发得困难。这个其实就是心理暗示,如果已经预设一件事情很难,那这件事情完成的概率会大大降低。
第二个原因是仅仅是为了背课文而背课文。大部分同学背课文是为了完成作业,而不是真想记住,所以即使暂时记住了,过了作业那一关也就很快忘了。
课文背诵十大技巧
1、抄诵法
俗话说:“眼过千遍,不如手过一遍。”
背诵诗词或短文时,可以先看一句抄一句;再看几句抄几句;最后看一段抄一段,直到看一篇抄一篇,也就是先读再抄,抄完再读。
这样下来,不仅会背也可以顺利完成古诗文的默写要求一举两得。
2、情节法
记住要背内容中表示时间、方位顺序的词语。掌握事情的发展过程、结果等具体情节,据情而背就容易的多了。
比如背诵《观潮》三四段结合观潮时间变化、潮水位置变化、人群反应变化顺序的词:
午后一点左右,远处.....人声.....;过了一会.....响声...人群....;再近些,白浪....;浪潮越来越近........,大家.......
按照这样列出关键词,对应填空就更容易背诵了。
3、人物法
记住文章中依次(或分类)出现的几个人物,这样忆人思情,忆人思言,就有助于理解与背诵。
4、情境法
创设具体情境,根据情境熟读容易理解和记忆。尤其是优美的诗歌与散文,运用此法效果更佳。
如《望天门山》《江南春》《敕勒歌》《钱塘湖春行》等,我们可以绘画出多幅图画,根据图回忆,图文结合,快速有趣地借图成诵。
5、对比法
把课文中具有对比的部分找出来,记住这个对比的性质、特点、作用,就容易背诵了。
如背诵《大自然的声音》第二段,抓住风的特点(大自然的音乐家),当他翻动树叶时,树叶像歌手........;当微风拂过时,像呢喃细语.......;当狂风刮起时,像雄伟的乐曲.......
这样,从比较中抓住了特点,背得快,记得牢,有效果。
6、问题法
提出几个具有连贯性、系统性的问题,根据问题答案的顺序,记取背诵内容。
如《走遍天下书为侣》第七段:
①首先“我”会思考什么?
(思考故事中的人为什么这样做;作家为什么这样写?)
②然后“我”会怎样做?
(续写--回头品味--读其他部分内容找到别忽略的东西--列单子。)
③最后“我”还要做什么?
(关于作者的想象:怎样的人?怎样的生活经历....)
利用这三个问题,同学们就能正确而快捷地背诵出这一段了。
7、列表法
记忆时先将需要背诵的内容进行列表归纳,使繁杂的内容简单化、特征化、条理化,一目了然,便于举一反三,加深印象。
如背诵《圆明园的毁灭》第三段,大量列举了园内各异景观,可以将其从类型上进行分类,提炼出景观名称;
加上对应的景观修饰词,进行感官串联,即可迅速完成背诵。
8、分合法
先分句背,在句中背关键词,这样逐句背,而后合背,由词连句,由句连段,再由段连篇。
或先抓要背内容的主要部分,再带动次要部分,再合背。
如背诵《秋天的与雨》第二段:可先分别背熟银杏叶色彩形态;枫叶色彩形态;田野色彩形态;菊花仙子的色彩形态。
然后再把这几个画面串连起来,一气呵成。
9、耳听法
这种方法是由一个人或一部分人朗读,大家洗耳恭听。或运用课文朗读音频,反复收听,用这种方法训练背诵,比单纯反复朗读效果会更好些。
10、间隔法
背诵课文或是字词不能怕重复,要不断循环巩固,当天背;第二三天复习检查、一周后再巩固一遍,温故知新,常读常新。
拓展:提高记忆力助力背诵的实用小游戏
其实,现在小学的课程,需要记忆的东西越来越多,如何有效提高孩子的记忆力显得尤为迫切。
在我们的平时生活中,其实只需做一些轻松的记忆训练游戏,也能轻松提高孩子的记忆力,同时促进与孩子的情感交流。
1、限时强记游戏
在规定的时间里去背诵一些数字、人名、单词等等,可以锻炼博闻强记的能力。
在3分钟内,背诵圆周率小数点后30位数字;
在2分钟内,背诵十个陌生的人名;
在10分钟内,背诵十个外文生词。
2、图文记忆游戏
一些锻炼观察力、注意力、记忆力的图文。
如走迷宫,在一大堆图中找某样东西,找异同(同中找异,异中找同),比大小、长短,在规定的时间内把一页图中的物品记住,然后合上书让她报出来。等等。
时间不可过长,但往后可延长练习时间,一定要每天坚持练。
3、精细回忆游戏
我们在平时的学习和生活中,识记了很多东西,却很少去回忆。识记和回忆之间的不平衡,使我们的记忆变得十分模糊。
经常回忆,回忆得尽可能精细,是锻炼记忆力的好方法。
想一想一小时前你在做什么?你在哪里?和什么人在一起?你们在一起都说了什么?那个人长得什么样?你如何向别人描述他的长相?
回忆一下你最近看过的电影,电影里都有哪些主要人物?发生了什么事?他们都做了什么?结局如何?要尽可能回想电影中每一个镜头。
回忆一下你童年的伙伴,你们在一起都做过什么?还能记起他们的名字吗?他们的家都住在什么地方?
背诵作为一种有声音的语言艺术,对于小学生的语文学习而言至关重要,背诵的水平会直接影响一名学生语文素养的高低。
因此,小语建议在培养孩子的背诵能力时,需要灵活运用各种教学方法和策略,循循善诱;
让孩子充分体会到背诵的乐趣,感受到背诵的魅力,从不读到愿读,从愿读到会读,从而提高孩子的背诵能力。
*注:本文部分图片来自于网络。
版权声明:我们致力于保护作者版权,注重分享,被刊用文章【高考范围(通知)】因无法核实真实出处,未能及时与作者取得联系,或有版权异议的,请联系管理员,我们会立即处理! 部分文章是来自自研大数据AI进行生成,内容摘自(百度百科,百度知道,头条百科,中国民法典,刑法,牛津词典,新华词典,汉语词典,国家院校,科普平台)等数据,内容仅供学习参考,不准确地方联系删除处理!;
工作时间:8:00-18:00
客服电话
电子邮件
beimuxi@protonmail.com
扫码二维码
获取最新动态
