2019年9月26日,中山大学附属第三医院在Stem Cell Research & Therapy ( (IF 6.832/Q1)期刊在线发表题为“MSC-derived exosomes ameliorate erectile dysfunction by alleviation of corpus cavernosum smooth muscle apoptosis in a rat model of cavernous nerve injury” 的论文。
论文作者:第一作者:Xi Ouyang;通讯作者:Hongbo Wei
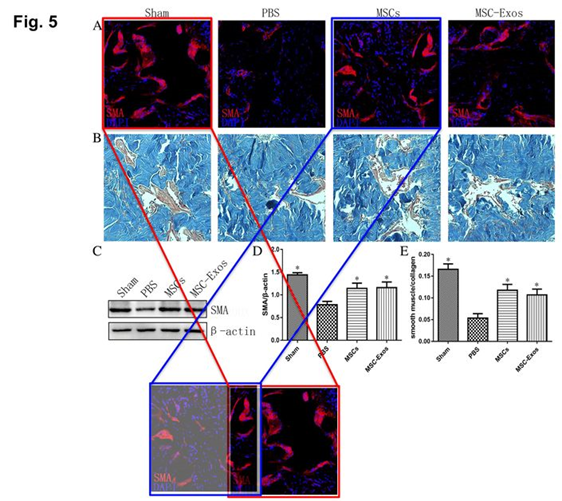
图5中的两张图片来自同一个样本。
参考信息:https://pubpeer.com/publications/99656F2498035492A33C736C7710C8
版权声明:我们致力于保护作者版权,注重分享,被刊用文章【中山大学附属医院第三医院(中山大学附属第三医院发表的SCI论文被质疑)】因无法核实真实出处,未能及时与作者取得联系,或有版权异议的,请联系管理员,我们会立即处理! 部分文章是来自自研大数据AI进行生成,内容摘自(百度百科,百度知道,头条百科,中国民法典,刑法,牛津词典,新华词典,汉语词典,国家院校,科普平台)等数据,内容仅供学习参考,不准确地方联系删除处理!;
工作时间:8:00-18:00
客服电话
电子邮件
beimuxi@protonmail.com
扫码二维码
获取最新动态
