编辑导语:“凯叔讲故事”已经成为儿童内容领军品牌,它究竟是如何在短时间内一跃成为独角兽的呢?本篇作者从七个方面对这家公司进行了详细分析,感兴趣的朋友一起来看看吧。
“凯叔讲故事”作为中国儿童内容领域品牌,从“凯叔讲故事微信公众号“发展到如今的”凯叔讲故事APP”,它一直专注于打造“快乐、成长、穿越”的极致儿童内容,在经历7次融资后,跃身一变成为中国儿童在线启蒙教育行业的小独角兽产品。
受新冠疫情影响,在全球经济不景气的情况下,据公开资料显示,凯叔讲故事在不到一年的时间内(2019.7-2020.2),融资金额竟高达1.2亿美元。这家公司为什么能在如此短的时间内迅速融资崛起?整个行业的发展现状是怎么样的?
本文将借分析凯叔讲故事的视角,带你深入了解这家公司及在线启蒙教育行业的的运转逻辑。
本文将从以下几个方面进行分析:
行业分析竞品分析用户价值分析商业价值分析产品迭代分析产品结构分析运营分析总结一、行业分析
在线启蒙教育是以0-12岁的少儿为目标用户,以在线的形式,通过生动有趣的内容,达到开发幼儿智力、培养求知欲和好奇心、养成好习惯的目的。
因为初中阶段的学生已经具备丰富的想象力和较强的动手能力,个人品质和学习习惯已经养成。高中应试教育阶段的学生自我意识增强,追求独立,自律性强。相比之下,0-12岁阶段的孩子在智力、求知以及习惯养成方面有自己的独特需求,在教学方法与模式上也存在显著差异。
为什么从2014年开始,在线启蒙教育品牌越来越多?因为教育行业是一个深受宏观因素影响的行业,所以我们接下来会通过PEST分析法来探讨背后的原因。
1. 政策(Politics)层面
2016年,教育部发布《幼儿园工作规程》要求”幼儿园不得提前教授小学教育内容“,以语文为代表的应试性学科教育内容被迫撤出幼儿园,给在线启蒙教育带来了更多机会。
2022年,教育部印发的《幼儿园保育教育质量评估指南》提出“充分尊重和保护幼儿的好奇心和探究兴趣“、”最大限度地支持和满足幼儿通过直接感知、实际操作和亲身体验获取经验的需要”,意味着以幼儿实际亲身体验为前提的智力开发、求知欲培养是国家倡导的,给在线启蒙教育提供了新阶段的发展方向。
2. 经济(Economy)层面
随着近几年国家生育政策的调整(2014年国家开始实施“单独二孩”政策,2016年国家全面实施“二孩”政策,2021年国家全面实施“三孩政策”),2013-2017年新生儿数量总体上是呈增长趋势,2018-2021年虽然新生儿整体数量下滑,但二孩及以上出生比例依旧在50%以上,整体来说新生儿基数还是庞大。
据2021年教育事业统计数据显示,2021年我国处于幼儿园、小学阶段及中学阶段的在校生规模近2.5亿,其中幼儿园在园人数4805.21万人,小学在校生1.08亿人,幼儿园在校生占比为19.6%,小学生在校占比为44%。
因此,中国儿童规模会越来越庞大,为在线启蒙教育行业构成了基数庞大的潜在用户。 同时,随着国民经济的飞速发展,人民生活水平提高,消费结构升级,人均文教娱乐支出也在不断提升。说明家长愿意在子女教育上花钱。
3. 社会文化(Society)层面
随着高考制度改革后,我国教育质量明显提升,现阶段宝妈、宝爸主要为80后、90后,他们受教育程度和文化水平明显提高,对知识付费和和教育投资接受度高,愿意花钱培养孩子。
伴随社会层面的升学压力和就业压力以及自身的攀比心理,父母会越来越重视孩子的教育,因此,孩子受教育年龄会提前。
现阶段宝妈、宝爸的教育观念发生改变,对自家长辈的“野蛮生长”带娃理念存在质疑,主观意识上会更希望孩子能赢在起跑线。
随着996、007的工作模式出现,年轻家长花费在孩子教育上的时间有限,但为了孩子能有一个更高的起点,家长会选择现下早教,但现下早教都需要定时定点接送,费时间、费人力,因此年轻家长苦不堪言。
据相关数据显示,我国早教目前仍旧以线下机构的形式存在,且线下早教机构存在空间分布差异,主要分布在东南沿海发达城市。在线启蒙教育能有效的解决线下早教资源空间分布不均的问题,非一线城市的孩子也能更早的接受启蒙教育。
4. 技术(Teachnology)层面
科学技术的持续发展进一步为在线启蒙教育行业带来了诸多改善和变化。
随着互联网的普及,家长对于孩子使用互联网处于开放的态度,因此,孩子接触互联网的年龄提前。
伴随手机、Ipad、智能手表等移动设备的出现,实现随时随地在线学习。
大数据、AI智能、虚拟现实、5G技术也逐步渗透到教育行业,创新教学方式、教学模式、教学内容,会把在线启蒙教育推到新的高度。
以上种种因素一起合力推动了在线启蒙教育市场的火爆。那么未来几年该行业的发展趋势是什么样的呢?是否还有足够的空间?
由于2020年疫情的缘故,在线启蒙教育受到更多家长的关注,被更多家庭接受,据相关数据显示,未来六年在线启蒙教育规模将以年复增长率14.41%的水平持续增加。由此可见,在线启蒙教育市场还是存在很大的市场空间,未来几年仍然会保持快速增长。
二、竞品分析
面对这个快速增长的赛道和风口,踊跃了大量参赛者,有线下传统早教机构,也有在线启蒙教育,比如:凯叔讲故事、喜马拉雅儿童、小猴启蒙、少年得到、KaDa故事等等公司。
根据各APP上线时间,划分老牌赛道和新晋赛道;根据七麦最新的APP Store综合评分来划分等级,综合整理出当前市面上的最佳口碑选手。
由于凯叔讲故事和喜马拉雅儿童属于直接竞品,且为当前最佳口碑选手,所以接下来我们以这两家公司的成长路径及业务模式为切入点,以此深入了解两者之间的差距。
1. 凯叔讲故事
2013年凯叔注册了”凯叔讲故事微信公众号”;2014年正式创办”凯叔讲故事”,获得450万元Pre-A轮投资;2015年11月完成A轮1000万元融资资,年底用户量达400万;2016年凯叔讲故事APP正式上线,年底用户达到600万;2017年5月完成B轮9000万元融资资,年底用户达到1000万;2018年3月完成B+轮1.56亿元融资,凯叔讲故事获得2018年度最佳幼儿早教APP奖;2019年7月完成C轮5000万美元融资;2020年2月完成C+轮6600万美元融资。凯叔讲故事的业务模式:有声阅读
内容生产:前期以凯叔自己独创的音、视频知识内容为主,后期将凯叔原创内容打造为特色板块后,为了丰富平台内容,平台购买了其它少儿皆宜的音视频知识版权,同时也会与儿童领域的教育专家或机构进行合作,一起创作知识。因此为用户提供了多种音视频内容选择。
内容分类:凯叔讲故事从多个维度进行了内容划分。
按性别,可以分为男宝宝和女宝宝;按照年龄,0-1岁、1-2岁、3岁+、6岁+、10岁+五个维度;按类型分为绘本故事、双语儿歌、热门动画、经典诵读等;按需要提升的能力类型分为表达力、社交力、认知力、思维力、审美力等。内容交付方式:免费内容+付费内容
免费内容:用户可以在APP直接观看或者收听;付费内容:用户购买故事会员、听书会员可以分别解锁相关权益,也可以单独购买某一个课程或者视频,购买后用户可以直接在线观看或收听。用户及运营相关
用户来源:据官方公布目前,凯叔讲故事微信公众号粉丝量已经达到1400万+,是凯叔讲故事APP主要引流渠道。运营:凯叔讲故事以儿童内容切入,聚合社群,提供针对性服务。后续服务:在线客服业务拓展:
凯叔讲故事商城坚持以“为亲子家庭做的优选”为理念,围绕亲子家庭生活中的场景,自主研发适合孩子的产品和童书出版的立体化服务的电商业务,覆盖了儿童生活中的衣、食、用、玩等多元场景。截止到目前,自营馆约50个商品。同时为丰富商品种类,平台与童书类、食品类、玩具类、数码家电类、生活用品类、服饰家纺类、洗护类等商家进行了电商合作。
在全国50个城市招募线下合伙人,拓展凯叔讲故事线下门店、举行品牌和产品推广活动、服务当地会员等。在杭州举行了国画体验、亲自扎染体验、音乐之旅等活动。在四线城市玉林开展了凯叔讲故事公益活动、凯叔小知识竞赛、幸福妈妈培训等项目。
2. 喜马拉雅儿童
2012.8,喜马拉雅公司在浦东正式成立;2013.2 喜马拉雅iOS上线,AppStore好评率高达95%;2014.3 A轮融资1150万美元 ,为公司持续快速发展奠定资金基础;2014.10 B轮融资5000万美元,获KPCB、SIG等资本投资,创造国内行业最高融资额;2014.12 用户破亿,成为国内最大移动音频分享平台;2018年喜马拉雅FM开辟亲子事业部,喜猫故事APP上线;与凯叔讲故事类似,喜马拉雅儿童的业务模式也是:有声阅读
内容生产:喜马拉雅儿童的知识来源依赖喜马拉雅FM-儿童板块,音视频内容来自于喜马拉雅儿童板块的创作者(普通用户或专业组织),极大的丰富了平台内容。
内容分类:喜马拉雅儿童也从多个维度进行了内容划分。
按性别,可以分为男宝宝和女宝宝;按照年龄,0-3岁、3-6岁、6-9岁、9-12岁四个维度;按类型分为绘本故事、儿歌童谣、知识童话、科普视频等;按需要提升的能力类型分为表达力、社交力、认知力、思维力、审美力等。内容交付方式:免费内容+付费内容
免费内容:用户可以在APP直接观看或者收听;付费内容:用户购买会员可以立即解锁会员相关权益,也可以单独购买某一个课程,购买后用户可以直接在线观看或收听。用户及运营相关
用户来源:喜马拉雅FM是喜马拉雅儿童APP的引流渠道。运营:以儿童内容切入,聚合社群,通过在线专栏活动,同时引流到奇奇学APP ;后续服务:在线客服业务拓展:
喜马拉雅官方商城会售卖自主研发的商品及周边,截止到目前,以奇奇周边为主的商品总计9个;为丰富平台商品种类,平台与牛津树、图书类、学习用具类、玩具类等商家进行了电商合作。
以上分析可见,凯叔讲故事与喜马拉雅儿童的营业务模式一样,属于直接竞品。从发展历程看,凯叔讲故事成立时间更早,经过多轮融资后,先一步抢占了国内儿童启蒙教育市场。从内容生产上看,凯叔一直致力于儿童启蒙教育,垂类性强,以凯叔原创为主;相比之下喜马拉雅儿童的内容多但没特色。从内容分类上看,种类基本一致,但凯叔讲故事分类更少。
从内容交付方式上看,交付方式一致,但喜马拉雅儿童购买一次会员即可解锁相关权益。从用户及运营看,凯叔讲故事依靠微信公众号引流,与喜马拉雅儿童的引流渠道相比,目标用户更明确且粘度更强。从业务拓展看,凯叔讲故事注重商城发展,品类更多,商品更加丰富,注重线下品牌拓展。
三、用户价值分析
在线启蒙教育市场中,主要有四个参与方:家长、孩子、内容创作者、平台,凯叔讲故事的业务逻辑图如下:
平台想要实现稳定发展,就必须满足好家长的需求、内容创作者的需求,同时也不能忽视孩子的需求。下面我们分别去研究一下这三方都有哪些需求,以及凯叔讲故事是如何更好的满足他们的需求的。
1. 家长
80后、90后家长是在线启蒙教育的实际消费者,他们对于孩子的启蒙教育有自己独特的关注点。搜寻在线启蒙教育产品信息的过程中,发现了影响用户购买幼儿启蒙英语教材的决策因素,我们能推理出用户在购买启蒙教育产品时会比较重视师资力量、教育内容、教学方式、孩子兴趣、服务态度等。
当家长们开始关注孩子的启蒙教育后,他们大多会从以下几个方面进行考量:
(一)家长自主教育
现实生活中,经济中等水平偏下的家庭,都选择自己对孩子进行启蒙教育。因为80后、90后家长接受过良好的教育,他们认为自己有能力应对孩子的早教问题,觉得孩子在家早教能更舒适、自然,不需要花时间去适应新环境,且认为自己更了解孩子的兴趣,在教学方面更具有针对性。
但是这种方式存在的问题也很突出。首先,自己并不是老师,专业知识储备不足,教学方式单一,系统性教学思维也尚不具备,因此,无法让孩子接受到专业且全面的教育。其次,年轻家长要花时间准备睡前故事、购买益智玩具,但不知道现阶段孩子适合什么样的故事和玩具。
(二)早教老师上门教育
现实生活中,经济水平高的家庭更愿意请早教老师上门教育,家长可以自由的安排孩子的早教课表,选择早教内容。早教老师虽然接受过专业培训,但教学形式、教学内容固化,针对性教育强,但教育过程缺乏乐趣,容易导致孩子缺乏兴趣。
同时,早教老师上门教育,老师能通过孩子的反应能力、逻辑思维判断孩子当前存在的问题,也能通过孩子的行为、微表情、情绪判断孩子的自控力,能及时向家长反馈,并给与家长建议,但是早教老师一般是1V1,所以是按小时收费,价格高昂。
(三)报线下早教班
现实生活中,经济水平中等或中等偏上的家庭会给孩子报线下早教班。家长认为早教机构有专业的老师,通过游戏、阅读、音乐、手工课等多方面教学,能有效促进孩子的智力开发、习惯养成,同时能接触到更多同龄小盆友,锻炼孩子的人际交往能力、环境适应能力、能更好的的过渡到幼稚园、小学。
美中不足的是需要家长定时接送孩子上下学;其次,早教班为了节省成本,大多使用盗版启蒙教材。
(四)幼稚园
现实生活中,会有少数部分人将孩子的启蒙教育寄希望于幼稚园。他们认为孩子需要一个健康、快乐的童年,上幼稚园之前可以好好玩,到了幼稚园孩子在老师的带领下能够好好学习。他们认为幼稚园的老师是专业的,他们能多方面、多维度促进孩子的智力开发、习惯养成、兴趣培养、性格塑造等。
但是,与提前受过启蒙教育的孩子相比,他们在情绪控制、生活作息、学习状态、交流互动、兴趣培养上会存在一定差异,是老师“重点”关注的对象,这样容易导致孩子自信心受挫,拒绝学习。
可以看出这四种方式各有特点,都不能很好地满足当前家长的需求。
2. 孩子
80后90后家长受互联网影响较大,以至于孩子也喜欢在线看动画片,因此为了提高孩子的学习兴趣,得在学习内容、学习形式上下功夫,不然肯定没办法取悦他们。
这也是当前孩子不愿意学习的重要原因之一。
3. 内容创作者
凯叔讲故事APP的内容创作者主要有儿童读物出版机构和儿童教育专家。
(一)儿童读物出版机构
儿童读物出版机构一般通过出版读物、销售读物获得盈利,一般与线下图书馆、早教机构合作密切,但线下实体店的影响范围小,推销难度大,所以线下实体图书盈利空间小。
儿童读物出版机构还会通过网店销售读物,虽然更多用户知道它们的存在,但缺乏知名度,运营成本高,所以线上网店销量盈利空间也不大。
其次,随着喜马拉雅有声书的发展,儿童读物出版机构进行结构升级,他们延长产业链,将传统读物制作成音视频,通过售卖有声读物,快速提升知名度,并有效促进实体图书的售卖,以此获得高额收益,所以他们一直在寻求与儿童有声书平台合作的机会。
(二)儿童教育专家
幼儿教育专家是一群既有专业知识又有丰富的经验的人,接受过高等教育甚至出国留学的经历,是具有高学历、高能力的人才,他们通常不仅长期工作在幼儿教育的前线,而且还会在专业的幼儿教育机构参与研究工作,所以他们对于孩子的启蒙有一整套自己的教育方案。
首先,儿童教育专家不仅能培养更多的启蒙人才,还会受邀办理讲座,他们通过讲座传播育儿观念、启蒙观念,提高自己的影响力,获得额外收入。但参与讲座的人一般不多,影响力不大。其次,为了提高自己在儿童启蒙领域的知名度,他们会创建自己的工作室,出版并售卖作品盈利,还会与教育机构合作参与线下活动,获得收入,但是工作室运营需要耗费人力、物力、时间等成本,所以收入并不多。
最后,随着喜马拉雅有声平台的出现,儿童教育专家开始将育儿启蒙等作品制作成音视频课程,通过售卖有声音视频获得收益,提高知名度,因此,他们一直在寻求与儿童有声书平台合作的机会。
4. 平台
从以上问题分析,在儿童启蒙上,家长现有解决问题的方案存在的问题主要有:缺乏专业知识,无法全面系统的教学、不会选择适龄的睡前故事及益智玩具、启蒙教育课程价格贵,需要家长接送孩子;孩子追求趣味性;内容创作者意追求提升影响力和盈利,作为平台方的凯叔讲故事是如何更好的满足它们的需求,从而将他们吸引到这个平台上来呢?
(一)原创精品内容
凯叔讲故事APP的创始人凯叔,是前中央电视台主持人、影视角色配音名家, 凯叔被誉为“全民阅读推广大使“、儿童故事大王,曾为近千部知名电视剧和电影主要角色配音。因此,凯叔积累了大量的经验和人脉。
凯叔讲故事一直坚持创作儿童优质原创内容,旨在通过童话、寓言、名著、历史、科普等丰富的儿童内容,启发孩子的探索天性,陪伴孩子在快乐中成长。凯叔讲故事每年生产的原创内容大概在4000-6000集,每年生产的儿童内容仅原创的文字量大概在大几百万,目前,“凯叔讲故事”可能是国内最大的儿童原创内容研发基地。
凯叔讲故事有资深团队,专业护航。著名顾问学者确保价值观无害,知识点无误;资深编剧导演让孩子乐在其中,乐有所得;知名配音主播实力演绎,声临其境。
九大生产环节,质量层层把关。凯叔讲故事的内容生产需要通过“选题立项-专家研讨-用户调研-品控制度-纂稿打磨-专业录制-五审五校-纠错反馈”后才能正式上线。
因此,凯叔讲故事的每一款产品从立项到上线,都要经历至少半年时间的打磨。相继出现了原创科普故事系列《神奇图书馆》、《口袋神探》,国风情商养成类《两两小萌妖》,科普通识教育类《超能细胞战队》,AI科幻类《机甲护卫队》,安全教育类《安全帅小队》等多个原创IP产品。除此之外,凯叔讲故事还推出《凯叔西游记》、《凯叔三国演义》、《凯叔水浒传》等经典故事。
由此可以看出,凯叔讲故事不仅有资深且强大的团队,还有一整套系统的知识生产流程,完全符合用户在购买启蒙教育产品时对师资力量、教学内容的要求。
凯叔讲故事除了凯叔原创作品,还会与儿童读物出版机构合作,购买版权引进头部内容,丰富产品种类及内容。
凯叔也会与儿童教育专家合作开设专栏,为孩子健康成长提供更多的课程,家长购买专栏课程后即可在APP内观看,例如:最近的长高课,邀请了著名的身高管理专家:蒋竞雄,为父母传授孩子的长高秘籍。
凯叔与教育专家、儿童读物出版社强强联手,能实现共赢的结果,都能提高自身在专业领域的影响力。同时也很好的解决了用户自己在家教育孩子存在知识储备不足的问题,符合用户购买启蒙教育产品在师资力量要求。
(二)内容体系搭建
搭建完善内容体系匹配学生需求。随着凯叔原创内容的不断增多,平台内容日渐丰富,开始在教育专家及著名顾问学者的指导下,为不同年龄段的孩子,制定了发展方向。
由此可以很好的解决用户自己在家教育孩子存在不能系统全面教学的问题,符合用户在购买启蒙教育产品在教学内容上的要求。
(三)在线涨知识
凯叔讲故事通过孩子在线听故事、看视频的方式教育孩子,满足了孩子喜欢听和看的娱乐需求,能让孩子在使用过程中感受到快乐,爱上学习,逐渐养成坚持学习的好习惯。凯叔讲故事还有叫早哄睡、商城功能,能有效解决家长自己在家教育孩子存在的找睡前故事、益智玩具购买等产品选择的问题。也符合用户在购买启蒙教育产品时对教学方式、孩子兴趣的要求。
(四)服务到位
凯叔讲故事不仅在微信公众号设置了专属客服,还在APP内设置了在线客服通道。不论是购买课程还是商品,凯叔讲故事都提供售前服务、售后服务,让家长的疑问不过夜,家长的售后没负担。因此,这一点满足家长在选择启蒙教育产品时对服务态度的要求。
通过以上分析,我们知道了凯叔讲故事受欢迎的原因。
四、商业价值分析
凯叔讲故事当前核心业务是有声阅读。判断一个业务是否能良性发展的重要指标便是营收,在此,我们借鉴电商最常用的数据指标GMV来分析凯叔讲故事的核心业务是否健康。
GMV=用户数*转化率*客单价。用户数、转化率、单客价任何一个指标的提升都会对整体营收的增长产生正向影响,所以接下来我们重点分析凯叔讲故事是通过哪些手段提升这三个指标的。
1. 提升平台用户数
要想实现收入的稳定增长,新用户源源不断的注册是最基本的保障,那么凯叔讲故事是如何进行拉新的呢?
主要通过两种方式:付费渠道和免费渠道。
(一) 名人效应(免费)
凯叔讲故事的创始人是王凯,凯叔做了十几年的配音演员,在讲故事时非常有感染力,有其自身特色。因此,凯叔这个人物形象有了自身标签,塑造的公众人物形象非常成功,以至于凯叔本人自带流量和粉丝。
(二)微信公众号引流(免费)
凯叔讲故事微信公众号、凯叔知识星球微信公众号及凯叔会员微信公众号,专注于育儿内容的原创和分享,和千百万家长共享儿童心理、带娃妙招、亲子关系等内容,有效解决了家长在带娃过程中容易出现的一些问题。据相关数据统计,头条文章平均阅读量达数十万,并有多篇文章的单篇全网累计阅读超千万,公众号长期位列清博母婴榜单前三名,新榜教育类榜单前十,综合类榜单三百强。
因此,微信公众号为凯叔讲故事APP积累了大量的用户。
(三)大规模的广告投入(付费)
方式1:上热门综艺。比如:声临其境,妈妈是超人、带我去远方等综艺。
方式2:商业合作。
凯叔讲故事与虚拟内容平台型服务商万像文化达成深度战略合作,将成立合资公司“凯叔动漫“,用科技助力优质儿童内容,携手共建青少年元宇宙。
凯叔讲故事”携手深圳卫视共同打造的“2021凯叔魔幻童话之夜”。
新华社客户端青春版、凯叔讲故事App联合举办的“为你讲中国故事”之青葵杯——“讲好中国故事·传承优秀文化”儿童故事大赛。
凯叔讲故事与北京广播电视台合作,共同策划、打造现象级儿童音频IP,产品内容将落地北京广播频率,内容同步听听FM APP。北京故事广播FM95.4《听听·凯叔&糖耳朵》;北京文艺广播FM87.6《听听糖耳朵》等等。
方式3:助力公益。凯叔听计划”公益项目,截至目前,“凯叔讲故事”已经联动了27家公益基金会和公益机构,先后启动了32个公益项目,覆盖了四川、贵州、江西、云南等32个省份,惠及234万儿童,其中精准帮扶留守儿童25万人,孤残儿童8.6万人
2. 提升转化率
通过各种手段引导用户下载APP后,只有让用户一步步完成注册并产生购买行为,也就是从一个新用户转化成平台付费用户之后对平台才有价值,那凯叔讲故事是如何提高转化率的呢?
第一步:下载/注册并填写基础资料,为【新人专属福利】做铺垫。
①通过微信公众号转化;
因为注册成功是用户下单的前提,为了提升用户的注册成功率,通过凯叔知识星球微信公众号,免费领7天畅听礼包,领取成功,请前往凯叔讲故事APP收听,于是用户下载凯叔讲故事APP。通过“免费领”让用户感觉“赚便宜”的字眼,提高了用户注册/登录的动力。
②用户在应用商店自发下载;
第二步:通过赠送7天故事会员,用户体验感拉满。
首先,新用户进入APP在【推荐】页面中间即可看见“你的专属福利”字样,整体呈红色,吸引眼球,再配上比较大的“领取专属听单”红色按钮,用户点击欲望会增强。
其次,当用户点击“领取专属听单”后会被引导至凯叔会员微信公众号,领取【新人专属福利】,7天会员畅听卡,故事会员100优惠券。通过“新人专属”,赠送”7天会员畅听卡“吸引用户眼球,并留住用户。这里故事会员7天免费体验,虽是体验,但体验权益和正品权益无差异,牢牢抓住了用户薅羊毛的心态。
最后,用户免费使用7天故事会员,直接解锁8大会员权益,“15000+儿童精品内容,购买凯叔国学产品还有优惠、离线随时听、会员福利日、视频会员价、好友免费听、家庭账号共享、每月固定更新”。通过自己本人体验发现内容丰富且有趣,家长孩子都爱听,全家人都能使用,性价比超级划算。花一份钱,收获8大权益,很划算,用户已经开始心动了。
第三步:用户下单
通过“故事会员7天倒计时”制造紧张氛围,促使用户使用优惠券下单,用户在APP内下单可以选用微信、支付宝两个付款方式,且支付遇见困难可以添加福利官处理。
①凯叔会员公众号100故事会员优惠券;
“会员限时优惠,立减100,限时248”体验了优惠感。
②APP内-推荐页-新用户故事会员专属价;
首先,用户能看在推荐页到“故事会员立减60元”字样,它被放在了显眼的滚动活动页面上。
接着,用户点击进去之后,“故事会员直降60元”、“每日不足0.8”让用户感觉很划算,体现了优惠感;“XXX人已购买”体现了从众效应。
③APP 内-会员中心页-故事会员-新用户专享;
左上角新用户专享”图标“立减100”黄色背景,体现了优惠感,让用户觉得划算。
“支付遇见困难”提示框,“添加福利官”解决问题,能更好的提高了转化率。
以上就是用户从注册账号-7天试用-购买会员整个的流程转化。
3. 提升客单价
客单价主要受到两个因素的影响:单次购买金额以及购买频次。
(一)提高单次购买金额
【会员中心-故事会员购买页】
两年卡原价696,现在活动价只要388,每天0.5元,还送听书会员4个月;对比新用户年卡折扣价248,半年卡活动价288;综合下来,两年卡优惠力度更大,心动价。可以选择微信、支付宝付款,且支付遇见困难可以添加福利官处理。
由此可见,通过互惠原则(赠品)、参照对比(套餐)、好处分散(满件减、送)等手段,能有效提高用户的单次购买金额。
【付费故事详情页】
单个故事原价购买198元与“会员免费听”、“会员价”,首先,在颜色上进行了区分,用红色按钮框吸睛;其次,更加凸显会员权益,免费听和会员价。由此,用户本着经济实惠的原则,用户会点击红色按钮狂,进入会员中心页,通过单个故事价格和能听15000+故事的会员价格对比,会更加偏向于购买会员。因此,能提高用户的单次购买金额。
(二)提高用户购买频次
凯叔讲故事的核心业务是有声阅读,但用户购买一次半年会员、年会员、两年会员,使用周期长。所以,为了提高用户在会员使用期间的购买频次,凯叔讲故事做了以下两个方面的改变。
首先,购买版权引进头部内容,丰富产品内容,个别产品另收费。
其次,凯叔商城。
凯叔讲故事延长产业链,自主研发儿童用品,同时围绕孩子的“衣、食、玩、学”引进电商,打造凯叔讲故事商城。由此,可以为家长减少在孩子“吃、玩、学、衣”方面的选择,一站购齐。
五、产品迭代分析
为深入分析凯叔讲故事的版本迭代节奏,探究产品迭代逻辑,笔者对凯叔讲故事从V1.1.1上线到V7.1.1的所有核心版本迭代整理如下:
根据酷传上凯叔讲故事累计下载量的曲线分布,可以看出凯叔讲故事属于“S”型,可以把凯叔讲故事氛围三个阶段进行分析。
第一阶段:启动阶段,2016年7月开始(V1.1.1-V3.5.0),这阶段主要目标是验证用户需求。第二阶段:成长阶段,2017年9月开始(V3.6.0-6.18.0),这段阶段产品主要通过线上功能和现下运营来扩大用户规模,实现快速增长。第三阶段:成熟阶段,2021年5月6.23.0至今,开始优化各种功能,不断打磨用户体验。
1. 启动阶段
2016年7月开始V1.1.1-V3.5.0版本,为凯叔讲故事APP的冷启动阶段,这个阶段的主要是验证用户需求,打磨用户体验。
这个阶段重点在于搜索和播放,比如:历史搜索、热门搜索、语音搜索、“上次听到这”,都是为了方便用户能快速找到资源;“播放页面”优化和断点播放增加,是为了给用户提供更好的播放效果。
随着平台有声书内容的增多,用户对于有声书购买需求升级。因此,新增“优惠券”提高用户购买意愿;新增“优选商城”为用户提供更多商品选择;新增“为好友购买VIP内容”、“已购买的故事请朋友听”,促进有声书的分享,间接性拉新。
从这个阶段APP排名稳步上升,从上线之处的1071名,上升到30名,主要原因在于凯叔讲故事专注打磨产品、重视用户需求。
2.成长阶段
从2017年9月到2020年10月,版本从V3.6.0到V6.18.0,是凯叔讲故事的快速成长期,可以看出这个阶段用户增长率持续攀升,扩大用户量、留存老用户成为产品迭代的重点阶段性目标。
在新用户拉新、注册及转化方面,通过新增“训练营作业支持分享好友”,间接拉新;通过“注册登录流程优化”缩短用户操作步骤;通过“新用户免费获得凯叔大礼包“用户可以体验正版课程等权益,极大提升用户购买“凯叔会员”的意愿,有效促进转化。
在留存老用户方面,凯叔讲故事在内容层面、服务层面做了调整:首先,亲子互动模块内容增加,亲子界面增加“免费亲子日课”、“「凯叔亲子课堂」上线”、“亲子课堂全新改版,新增教务处、学习成就”,满足家长和孩子的刚性需求。最后,提升平台服务,新增“在线客服”、“帮助中心”、”用户反馈模块“,能够快速了解用户需求及建议,有效解决用户问题,平台服务能力提升。
凯叔讲故事通过一系列运营活动及运营模式增加用户粘度,提上用户活跃度。“凯叔任务”、“凯叔乐园,听故事得星星”、“我的小世界、星星商城”、“签到”及签到提醒、“寻宝乐园”等运营手段激励用户;通过“凯叔会员”付费模式,有效增强用户忠诚度。
随着平台内容的不断丰富,系统搜索、推荐功能也在不断完善,更方便用户快速查找。新增“故事排行榜”、顶部分类导航、“我想听的·正在听”等功能完善内容搜索;“猜你喜欢”、「为你推荐」、宝贝成长计划等个性化推荐能有效促进页面转化率;更多智能推荐入口出现,“我的购买”、“播放历史”、“我的收藏”提升用户复购率。
视频故事和凯叔直播的出现,极大地迎合了用户需求,将凯叔讲故事推向了新的高度。
线下运营方面,2017年,凯叔讲故事开始谋划重大战略布局,开出诱人的加盟合作条件,在全国50个城市招募线下合伙人。城市合伙人负责拓展凯叔讲故事线下门店、举行品牌和产品推广活动、服务当地会员等,各地的“圈粉”活动相继开展。
2018年1月在杭州举行了国画体验、亲子扎染体验、音乐之旅等活动后,易观千帆监测到杭州市用户规模次月增长66.7%。四线城市玉林明显更偏爱实地活动的套路,通过凯叔讲故事公益故事会、凯叔小知识有奖竞赛、幸福妈妈培训等项目积攒人气,2月份用户环比涨幅达1467.51%。
从数据上,在这个阶段,凯叔讲故事的用户数呈现爆发式增长,说明这个阶段凯叔讲故事在产品层面和运营层面上的一系列动作取得了不错的效果。
3. 成熟阶段
2021年5月至今,从版本V6.23.0开始到现在的V7.1.1,产品功能持续优化,稳步发展。
这一阶段是凯叔讲故事的成熟期,在产品层面不断的优化功能。首页、我的页面、会员中心等主要页面的优化增强视觉效果;摸一摸及伴读伴唱功能升级以及西游记图卡内容,增强了产品的趣味性,寓教于乐。有声书商品详情页界面优化、专辑详情页优化、播放器优化、图卡优化、修改资料功能优化,为用户提供更高质量的产品体验。
总结,整体来看:凯叔讲故事是一个稳步发展,不断进步的平台。凯叔讲故事的产品迭代节奏属于典型的业务导向型产品的成长路径。
启动阶段着重验证用户需求,打磨用户体验,完善产品功能。产品有了稳定的功能以后进入成长阶段,在此期间不断的进行大规模运营活动获取大量用户,使平台获的更多的融资。当用户数达到一定规模后进入成熟期,产品依然在不断的优化,抢占市场,使得平台在在线启蒙教育行业有较强的竞争力。
为了增加用户粘性提升客单价,凯叔讲故事运营活动也一直持续不断的更新及优化。
六、产品结构分析
在迭代分析中我们分析了凯叔讲故事的产品功能的迭代步骤,接下来我们看一下这些功能分别满足了用户的什么需求,以及在整个app中是怎么分布的。这主要通过产品结构进行分析,下图为凯叔讲故事V7.1.1的产品结构脑图:
下图为付费故事详情页思维导图:
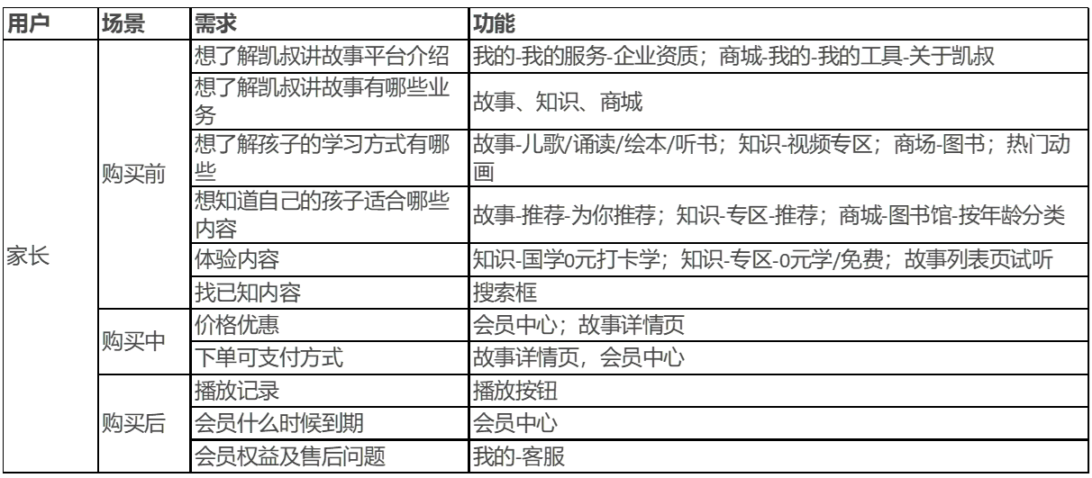
为了便于分析,笔者通过对凯叔讲故事的产品结构按照用户、场景、需求和功能进行重新梳理会得到下面的表格。
整体分析:
因为移动端主要目标是家长,所以重点满足家长的潜在需求。家长在使用凯叔讲故事的时候,主要会存在三种场景:
购买前:通过APP了解自己关心的内容;购买中:价格优惠、支付方式;购买后:播放、会员到期时间及售后。场景一:买会员之前家长的需求以及凯叔讲故事是通过什么功能满足这个需求的呢?
买会员之前家长可能只听过凯叔讲故事这个名字,对这个平台并不了解,平台在我的页面设置了企业资质按钮,家长可以直接查看营业执照和各类经营许可证,与用户建立信任,让用户安心购买。
对平台有初步了解之后,家长开始对凯叔讲故事的业务内容开始感兴趣,于是平台在底部导航设置了知识、商城、故事,给用户非常直观的展示出来。
绝大多数家长是奔着有声书阅读来的,对平台有了大致了解后,想了解平台是通过哪些方式让孩子对学习感兴趣的。平台一直坚持寓教于乐的方式,围绕“读、听、唱、看、玩”,推出了诵读、听书、儿歌、图书、看动漫、看视频等方式让孩子乐在其中。
于是,家长通过0元免费体验听故事发现,确实声临其境,趣味性强,从而决定要不要购买。平台考虑到妈妈不知道如何选择适合孩子的内容,设置了为你推荐,通过注册时填写的宝宝年龄,系统自动推荐合适的内容。相反,若系统推荐的内容家长不喜欢,平台在故事板块设置了搜索框,用户可以自行搜索。
以上提到的功能都能很好的解决用户问题,设计是相当合理的。作为一个未购买会员的新用户,注册后进入我的页面,通过底部导航栏能快速了解内容板块,推荐算法和搜索框也极大的方便了用户。
场景二:购买中的需求有哪些以及平台是如何满足的呢?
首先,对于新用户来说,会员优惠活动可以促进用户的购买欲望,为此平台在“故事-推荐页”最醒目的中间位置做成了动态版会员中心,“抄底”和“194每年”轮番滚动,当用户点击图标进入后,会员中心页会提示优惠倒计时,提高用户的紧张感。
其次,当用户在单个付费故事详情页时,会显示原价、会员价或者“会员免费”,用悬殊的价格差,引导用户购买会员,有效提高客单价。
考虑到用户在支付方式的需求,平台提供了支付宝支付和微信支付两种方式,当支付遇见困难还可以添加福利官处理。
场景三:购买会员后的需求有哪些以及平台是如何满足的呢?
购买会员后,直接解锁会员权益,可以直接看带有【VIP】标识及其他免费内容,但不可看带有【付费】标识的内容,通过标志能有效区分会员内容、免费内容及付费内容。
有声书平台播放按钮使用频次高,且考虑到用户的使用习惯,于是将播放按钮放在了底部导航中间位置,方便用户打开APP点击播放按钮就能接着听,保证内容的连续性。
用户购买会员后可以通过【我的-故事会员/听书会员】查看会员到期倒计时。
考虑到个别用户的售后需求,平台在我的页面设置了客服,为消费者提供了售后保障。
从以上分析可以发现凯叔讲故事的功能设计可以很好的满足用户下单前和下单后的需求,同时对不同用户所需要的高频功能在产品结构上重点突出、分布合理,可以算做一款设计比较优秀的产品。
七、运营分析
所谓“产品负责生孩子,运营负责养孩子”,这句话也从侧面反映出产品和运营的紧密关系。那凯叔讲故事是如何运营这款产品从而在短时间内快速成长的呢?笔者将对凯叔讲故事成立至今,按照AARRR模型,将主要的运营活动梳理如下:
1. 拉新(A)
为了拉新,凯叔讲故事主要通过以下几种方式:
①名人效应
凯叔讲故事创始人,王凯,是前中央电视台主持人、影视角色配音名家,凯叔本人自带流量光环,拥有一定的粉丝基础。因此,通过凯叔的个人魅力收获了第一批用户。
②新媒体运营
微信公众号:凯叔讲故事、凯叔会员、凯叔知识星球微博:凯叔讲故事、凯叔③短视频运营
抖音:凯叔、凯叔讲故事、凯叔讲故事官方旗舰店快手:凯叔讲故事、凯叔小红书:凯叔讲故事、凯叔哔哩哔哩:凯叔讲故事④店铺运营
天猫:凯叔讲故事旗舰店京东:凯叔讲故事旗舰店微信小程序:凯叔讲故事商城⑤冠名综艺曝光
凯叔讲故事先后现身热门综艺,开播后深受观众喜爱,好评如潮,为凯叔讲故事带来了大批用户。
2018年,王凯担任《声临其境》主持人,节目开头插播广告”听故事就是凯叔讲故事“;2018年冠名《妈妈是超人3》;2019年赞助《带我去远方》;⑥跨界合作
2015.7月,中国第一儿童故事品牌《凯叔讲故事》与酷听听书达成合作,在酷听的全平台(网站+APP)上免费收听到由凯叔播讲的优秀儿童故事。2017年凯叔讲故事和招商银行,合作推出萌炸裂的亲子银行卡。2019.1月「凯叔讲故事」与招商银行联手打造了一款儿童专属的理财卡——「招行凯叔卡」。2020.10月,“凯叔讲故事 App ” 携手乐高集团,跨界打造《悟空小侠》音频故事。2021.1月,凯叔讲故事”携手深圳卫视共同打造的“2021凯叔魔幻童话之夜”。2021.9月,新华社客户端青春版、凯叔讲故事App联合举办的“为你讲中国故事”之青葵杯——“讲好中国故事·传承优秀文化”儿童故事大赛。2021.10月凯叔讲故事与北京广播电视台合作,共同策划、打造现象级儿童音频IP,产品内容将落地北京广播频率,内容同步听听FM APP。北京故事广播FM95.4《听听·凯叔糖耳朵》;北京文艺广播FM87.6《听听糖耳朵》等等。2022.1月,凯叔讲故事与虚拟内容平台型服务商万像文化达成深度战略合作,将成立合资公司“凯叔动漫“,用科技助力优质儿童内容,携手共建青少年元宇宙。⑦助力公益。
”凯叔听计划”公益项目,截至目前,“凯叔讲故事”已经联动了27家公益基金会和公益机构,先后启动了32个公益项目,覆盖了四川、贵州、江西、云南等32个省份,惠及234万儿童,其中精准帮扶留守儿童25万人,孤残儿童8.6万人。
⑧线下合伙人
2017年4月,“凯叔讲故事”启动了“城市合伙人”计划,在多个城市招募合伙人,开放加盟,收取加盟费去扶持加盟店发展,扩大其影响力。
2. 促活(A)
当用户下载并注册APP之后,需要激发用户来打开APP,从而提升APP的日活和月活,凯叔讲故事为了提升用户活跃的日活和月活主要做了以下几件事:
3. 留存(R)
促进用户活跃之后,还需要提升用户的留存率,才能持续不断地为平台创造价值,为了提升用户的留存率,凯叔讲故事主要做了以下几件事:
4. 传播(R)
为了引导用户自发传播,凯叔讲故事做了如下事:
助力公益,打造良好的企业形象;比如:“凯叔听计划”公益项目
5. 提升收入(R)
关于提升收入的方法,我们在商业价值分析那一部分有详细介绍,在此不再赘述。
以上,笔者从行业、竞品、用户价值、商业价值、产品迭代、产品结构、运营等7个部分系统的分析了凯叔讲故事崛起的背后,可以看出没有一款产品能够随随便便成功,一定是“天时地利人和”等内外部原因的综合作用。
八、总结
通过以上分析,我们清楚了凯叔讲故事迅速崛起的原因,这”头“独角兽,未来将往何处走?接下来笔者将使用SWOT模型进行系统分析,希望从中可以得出有效的结论。
通过以上分析我们可以看出,凯叔讲故事持续发展需要抓住机会、巩固优势,消除威胁,扭转劣势。因此本文给出以下几个方面的优化建议:
1、利用好口碑和优质内容逐步培养用户的付费习惯,比如开放部分内容实行新人低价购、会员用户限时低价秒杀等。
2、小爱、小度等智能设备在育儿家庭越来越普遍,可以与相关智能设备公司进行商业合作。或者涉猎相关领域,做自己的产品,增加实物载体,进一步延长产业链。
3、凯叔讲故事作为一个在线儿童启蒙产品,应保持本心,做好内容,如果要坚持做凯叔电商,应将凯叔商城重心转移到微信小程序或其它APP。
4、凯叔讲故事-华为应用市场评论较多的是会员价格偏高。凯叔讲故事工作人员告知到凯叔讲故事听书会员与故事会员版权上不允许合并出售,因此会员二变一难度大。但笔者查看到会员权益中一个账号可以在6个设备上同时登陆,互不影响。一个人购买会员,可以6个人(固定设备)使用,使用者可以是家人,也可以是陌生人,如果都是家人,满足平台设计逻辑。
如果是陌生人,平台无法鉴定,且购买者账号不安全。结合用户消费心理,大多数家庭会选择与宝妈盆友共享账号,节省开支。结合当前爱奇艺、腾讯、优酷等设备登录限制数量,笔者想通过降低登录设备数量,由平台组团,2人成团价或三人成团等模式,邀请好友组团成功即下单。将一个人需要支付的价格分摊到2-3人身上,以实现平台会员价不变,降低用户购买价格。
本文由@汪仔1832 原创发布于人人都是产品经理,未经许可,禁止转载。
题图来自 Pexels, 基于CC0协议。
版权声明:我们致力于保护作者版权,注重分享,被刊用文章【幼儿园小主持人培训教材(儿童内容产品)】因无法核实真实出处,未能及时与作者取得联系,或有版权异议的,请联系管理员,我们会立即处理! 部分文章是来自自研大数据AI进行生成,内容摘自(百度百科,百度知道,头条百科,中国民法典,刑法,牛津词典,新华词典,汉语词典,国家院校,科普平台)等数据,内容仅供学习参考,不准确地方联系删除处理!;
工作时间:8:00-18:00
客服电话
电子邮件
beimuxi@protonmail.com
扫码二维码
获取最新动态
