江南,是个好地方。如今,却已经很少有人能说清楚江南到底在哪。不过,在一般人的心目中,苏南也许就是典型的江南地区。何为苏南又有不同的看法,但至少苏锡常三市,则是大家普遍认可的苏南地区。
江南是个好地方,这里风景优美、生活富庶、人才辈出。然而,这里的一些地理标签,却没有或者很少被用来命名大学。比如,苏南大学就好像没有。不过,还好有个不错的江南大学,倒是弥补了不少缺憾。
作为一个大学,江南大学远不止于名字好听,她是坚持“选择性卓越”的学科建设理念,具有良好的学科生态环境,国内有影响力、国际有知名度的特色鲜明的高水平大学。
首先,大家必须知道,江南大学是教育部直属、国家“211工程”重点建设高校和双一流学科建设高校。正是因为这些重点建设项,才让她配得上高水平大学这个评价。
尽管如此,江南大学这个名字,对于很多家长和考生还是有些陌生,但如果是无锡轻工大学的话,可能情况就不同了,网上曾经流行轻工八校的说法,排在第一的就是江南大学,也就是曾经的无锡轻工大学。
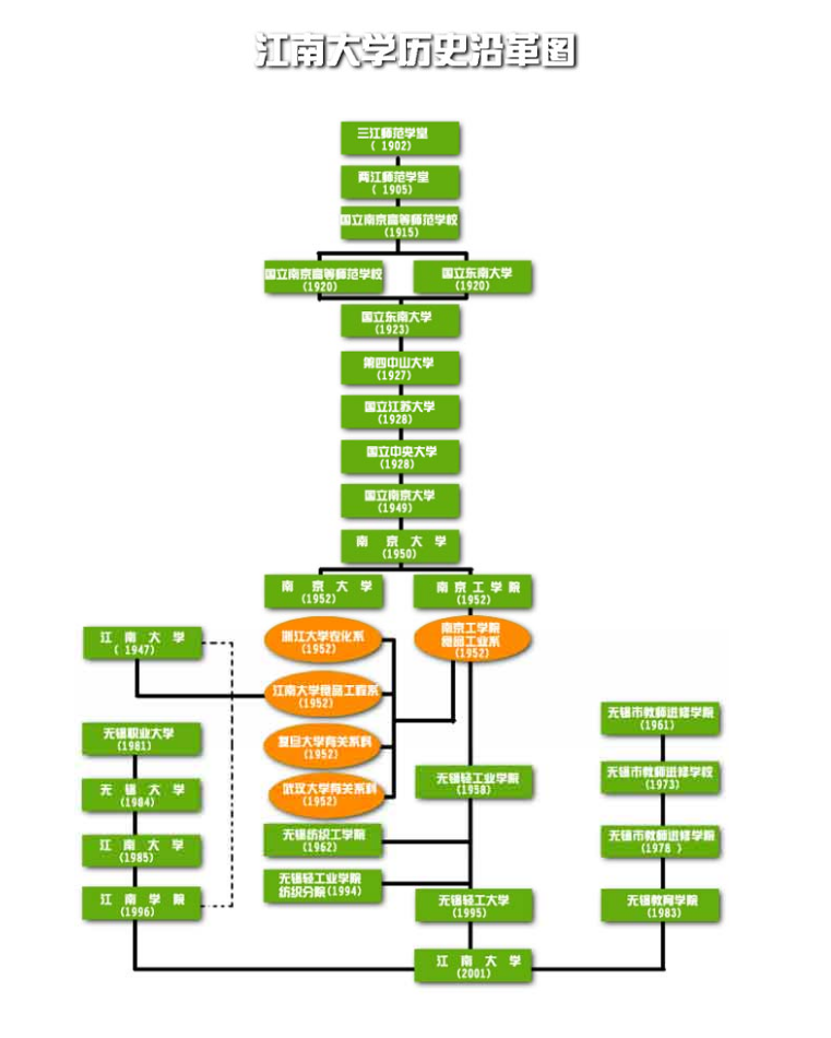
为什么能够拥有这样的历史地位,可能与江南大学的历史有着莫大的关系。论起点,她的前身是南京工学院食品工业系。其办学历史可追溯到1902年创建的三江师范学堂,与如今的南京大学、东南大学、南京师范大学、河海大学、南京农业大学、南京林业大学、南京工业大学、江苏大学八所高校是同宗同源。
为什么能够溯源到这个阶段,最主要的原因是江南大学的前身无锡轻工业学院,在搬到无锡之前是南京工学院也就是现在东南大学的食品工业系,于1952年由原南京大学、复旦大学、武汉大学、浙江大学、私立江南大学的有关系科组建。1958年,南京工学院食品工业系东迁至无锡市(社桥)原华东艺专旧址,命名无锡食品工业学院,后改称无锡轻工业学院。
有了这样的出身,1960年招收和培养研究生,1995年更名为无锡轻工大学,2001年无锡轻工大学、江南学院、无锡教育学院合并组建江南大学,2003年东华大学无锡校区并入江南大学,自然就是情理之中的事情。
为什么这样说?除了私立江南大学,南京大学、复旦大学、武汉大学、浙江大学以及东南大学哪一个不是名校,由她们分离出来的系科组成的大学,自然有着不俗的实力。
作为一所地处发达地区的高校,要成为卓越大学自然要容易得多。道理很简单,除了主管部门的拨款,无锡当地在各种资源上都会予以倾斜,无锡有这个实力,也有这个需要。要知道,在当下的中国,如果没有一所高水平大学,恐怕很难称得上是二线城市,更称不上什么新一线城市。
在这样的条件下,江南大学”选择性卓越“的学科建设理念,相对来说就非常值得我们推崇。在第四轮学科评估中,江南大学18个参评学科位于前70%,食品科学与工程、轻工技术与工程位列最高档A+,设计学位列A-;化学工程与技术、控制科学与工程位列B+,纺织科学与工程、软件工程位列B。此外,计算机科学与技术、环境科学与工程、马克思主义理论以及美术学位列B-。
其中的两个A+学科,就是江南大学的”双一流“建设学科。作为一所老牌重点大学,江南大学目前拥有食品科学与工程、轻工技术与工程、纺织科学与工程、控制科学与工程、化学工程与技术、设计学、环境科学与工程、马克思主义理论、机械工程、软件工程等10个博士学位授权一级学科,生物与医药1个专业学位博士点,31个硕士学位授权一级学科以及15个硕士专业学位授权类别。建有食品科学与工程国家一级重点学科1个和二级重点学科5个;建有设计学、控制科学与工程、化学工程与技术、纺织科学与工程等江苏高校优势学科建设工程立项学科4个,化学工程与技术、设计学、计算机科学与技术等“十三五”江苏省重点学科3个。
正是因为这种”选择性卓越“,有利于广大考生和家长结合自身的职业愿景规划,决定是否选择江南大学。
在毕业生数量增加、就业压力加大的大趋势下,家长和考生朋友们更为关注就业的话题。作为行业特色高校,江南大学的就业情况,与其他高校总体情况基本一致。
以2021届为例,本科毕业生去向落实率为 93.6%,主要去向为就业(56.1%)、升学出国(37.5%)。
总的来看,江南大学2021届本科毕业生中共有1816人升学出国,继续深造率为 37.5%,其中国内升学率 32.0%,境外留学率 5.5%。就国内继续深造而言,江南大学毕业生入读研究生的学校层次相对较高高,一般选择进入清华大学、北京大学、 浙江大学、南京大学等“双一流”建设高校,占本科国内升学总人数 的 92.6%。
从近三届情况看,江南大学2019-2021届本科毕业生就业比例有下降趋势,国内升学比例持续上升,流向民营企业最多,本科毕业生流向国有企 业、党政机关的比例逐年上升。
从这些数据中大致可以得出这样一个结论:轻工、食品为优势学科的江南大学,毕业生就业情况总体尚可,学风也相当正,对于希望到发达地区就读”211“高校的朋友们来说,是一个不错的选择。
在2020-2021 学年,江南大学本科运行专业数为 54 个,分布于理、工、医、文、法、经济、管理、教育、艺术等 9 个学科门类。
2022年又获批了思想政治教育、非织造材料与工程和食品营养与健康等3个本科专业,作为2021年新增专业。
面对五六十个专业,随便选一个就行了?对于刚刚靠线的朋友来说,这样做那是无奈之举。对于成绩比较好的朋友,在艰难抉择时重点把握两点,一个是一流本科专业建设点专业,无论国家级还是省级,入选的都是学校拿出手的专业,要作为重点来考虑。
第二点,那就是江苏省考生的选择,2021年江苏省考生的专业选择情况,可以参考分专业的录取情况。
最后,向大家通报一下2021年江南大学的总体录取情况,从普通类录取分数线高出当地本一线(特殊类型线)来看,普通类理科63%的省份录取分数超70分以上,其中5省超百分以上;文科63%的省份录取分数超过50分以上。
版权声明:我们致力于保护作者版权,注重分享,被刊用文章【江南大学食品(江南大学)】因无法核实真实出处,未能及时与作者取得联系,或有版权异议的,请联系管理员,我们会立即处理! 部分文章是来自自研大数据AI进行生成,内容摘自(百度百科,百度知道,头条百科,中国民法典,刑法,牛津词典,新华词典,汉语词典,国家院校,科普平台)等数据,内容仅供学习参考,不准确地方联系删除处理!;
工作时间:8:00-18:00
客服电话
电子邮件
beimuxi@protonmail.com
扫码二维码
获取最新动态
