首页
教育资讯
学习方法
公务员考试
院校大全
知识库
首页
/
辽宁省普通高中学生综合素质评价平台
辽宁省普通高中学生综合素质评价平台(初中学生综合素质评价信息平台)
日前,从辽宁省2020年教育工作会上了解到,辽宁省从今年秋季入学的初一学生开始,实施多元化评价。从义务教育到大学阶段全面推进教育人才评价改革,推进人才分类评价,克服“五唯”顽瘴痼疾,促进学生全面发展。综合素质评价是什么?影响中高考吗?一起来了解一下辽宁全面推进
时间:2025-06-18 | 阅读:886
辽宁省普通高中学生综合素质评价平台(综合素质评价档案和综评招生易混淆)
今年高考成绩公布之后,高分考生云集,高考大省600分以上考生担心自己上不了“双一流”高校。而有一部分考生虽然高考成绩不拔尖,但录取却“胜券在握”,因为他们放弃了裸考的独木桥,早早规划了综合评价招生这条路。高校综合评价招生已经成为考生和家长关注的有力升学途径,
时间:2025-06-18 | 阅读:987
辽宁省普通高中学生综合素质评价平台(辽宁省普通高中学生综合素质评价)
建立完善“普通高中学生综合素质评价手册”及“辽宁省普通高中学生综合素质评价信息管理平台”,作为评价载体。高中学生为记录主体,教师指导参与、客观数据导入、学校统一管理录入,学生提交实证材料相结合的方式,客观记录学生的学习成长经历。平台自动形成档案。1.写实记录
时间:2025-06-18 | 阅读:806
辽宁省普通高中学生综合素质评价平台(综合素质评价平台原来这样写)
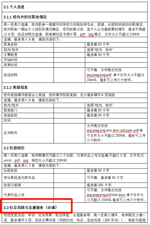
暑假已经开始一段时间了,相信各位高中生都陆续收到了班主任发来的综合素质评价表填写通知。仅高一下学期需填写的内容足足有5页,其中还有不少标注为必填项。高一下学期填报内容节选什么是综合素质评价表?听说是高考录取加分项?高中生综合素质评价表的用途可太多了!很多高
时间:2025-06-18 | 阅读:284
全面的学校信息库
院校搜的目标不仅是为用户提供数据和信息,更是成为每一位学子梦想实现的桥梁。我们相信,通过准确的信息与专业的指导,每一位学子都能找到属于自己的教育之路,迈向成功的未来。助力每一个梦想,实现更美好的未来!
文章
2178095
标签
159354
浏览量
100W+
阅读排行
7579℃
1
2022年陕西交通职业技术学...
7272℃
2
2023年面向港澳台地区招收...
6874℃
3
重庆2023年开设汽车运用与...
6223℃
4
2020甘肃高考一本I段投档最...
5685℃
5
福建省二本的文科大学排名
5652℃
6
眉山药科职业学院是民办大...
5625℃
7
南京传媒学院奖助学金有哪...
5473℃
8
英语教育考研难吗?
猜你喜欢
山西省太原市古交市河口镇下辖村委会有哪些?
南宁2023年哪个职业学校的物流管理专业好
怎么样才能事业成功
安全科学与工程专业大学排名及开设学校名单
教资审核三天了还没通过怎么办
太原城市职业技术学院招生专业有哪些及招生专业目录人数
聊城大学东昌学院好不好,在山东排名怎么样
广州康达信管理顾问有限公司揭阳培训基地
法律考试(关于2021年国家统一法律职业资格考试时间等事宜的通知)
江西教师资格证三年作废吗
沈阳化工大学2017年录取分数线(D54)
浙江省重点大学排名一览表
热门标签
985
综合类院校
工科类院校
师范类院校
艺术类院校
财经类院校
高仿手表哪里可以买到
农业类院校
清华大学校花
中国传媒大学校花
北京在明律师事务所
中国农业大学动物科技学院
北京在明律师事务所地址电话
中级会计考试时间
哪有健身培训学校
大学生征兵政策
民族类院校
会计案例分析
我要关灯
我要开灯
客户电话
工作时间:8:00-18:00
客服电话
电子邮件
beimuxi@protonmail.com
官方微信
扫码二维码
获取最新动态
返回顶部