首页
教育资讯
学习方法
公务员考试
院校大全
知识库
首页
/
实操会计
实操会计(教你如何学习会计实操)
“纸上得来终觉浅,绝知此事要躬行。”这句话在会计行业也是非常适用的,作为一名合格的财务人员光学习理论知识是远远不够的,必须结合会计实操技能谋得职场一席之地。通常来说,在日常工作中表现出的会计实操技能的高低,直接决定了你在公司的薪资待遇与发展前景,可见其重要
时间:2025-08-28 | 阅读:880
实操会计(新手会计上岗必备)
新手会计上岗必备:100个会计分录实操案例分享,收藏备用!会计分录是会计人员做账的基础,在编制会计分录的过程中,关键的就是要掌握会计科目!弄清楚会计科目的借贷方向,弄清楚余额方向!这在做会计分录时才不会出错!但是现在很多会计上岗都没有实操经验,只有一个初级会
时间:2025-08-22 | 阅读:182
实操会计(会计真操实账)
福利来了!福利来了!身为会计,财务软件操作不熟练?工作太麻烦?这份金蝶KIS标准版财务软件真账实操送你,帮你轻松掌握,轻松工作!(文末可免费领取完整版135页实操文档)部分文档展示:目录:内容:……文档共135页,由于篇幅有限,就不在这里跟大家一一展示了,有需要完整版
时间:2025-08-12 | 阅读:149
实操会计(绝了)
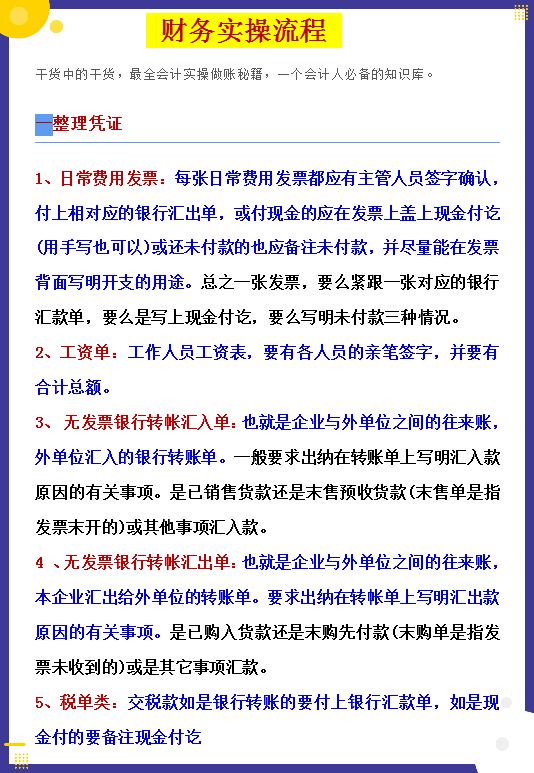
绝了!“鬼才”会计整理的财务实操及金蝶操作流程,流程清晰,超实用一起来看看吧~财务实操流程:一、整理凭证二、做会计分录金蝶专业版操作流程:目录第一篇:账套管理联系......好了,内容太多,文章篇幅有限,不能和大家一一展示了,相信对财务人员的工作一定能够有所帮助
时间:2025-08-11 | 阅读:380
实操会计(从助理到经理)
从事会计行业已经7年了,从当初的一个小小的助理,到现在有一席之地的经理,其中的艰辛就不多说了,毕竟如今的成就值得。如果问再有一次选择,还会不会选择做会计,我想我会犹豫,做会计真的太不容易了。丧气话不多说了,做了7年的会计,日常工作中用到的一些会计资料也积累了
时间:2025-08-10 | 阅读:699
全面的学校信息库
院校搜的目标不仅是为用户提供数据和信息,更是成为每一位学子梦想实现的桥梁。我们相信,通过准确的信息与专业的指导,每一位学子都能找到属于自己的教育之路,迈向成功的未来。助力每一个梦想,实现更美好的未来!
文章
2178095
标签
159354
浏览量
100W+
阅读排行
7580℃
1
2022年陕西交通职业技术学...
7273℃
2
2023年面向港澳台地区招收...
6875℃
3
重庆2023年开设汽车运用与...
6224℃
4
2020甘肃高考一本I段投档最...
5686℃
5
福建省二本的文科大学排名
5653℃
6
眉山药科职业学院是民办大...
5626℃
7
南京传媒学院奖助学金有哪...
5475℃
8
英语教育考研难吗?
猜你喜欢
非师范生考教师资格证需要什么条件
浙江省中考时间2024年时间表
河南化工技师学院怎么样?
最新珠海领取失业保险金的条件及材料
天津大学(这些天大的路名)
会计电算化难吗(学会计其实一点儿都不难)
2023河南工业和信息化职业学院艺术类学费多少钱一年-各专业收费标准
武汉在校大学生买房(荆门高校毕业生购房享补贴)
保山2023年开设畜牧兽医专业的职业中学有哪些
2024内蒙古考生多少分可以上广州华立科技职业学院
小学教师资格证和初中教师资格证有何区别
吉林2022年理科459分有可能上的大学有哪些?
热门标签
985
综合类院校
工科类院校
师范类院校
艺术类院校
财经类院校
高仿手表哪里可以买到
农业类院校
清华大学校花
中国传媒大学校花
北京在明律师事务所
中国农业大学动物科技学院
北京在明律师事务所地址电话
中级会计考试时间
哪有健身培训学校
大学生征兵政策
民族类院校
会计案例分析
我要关灯
我要开灯
客户电话
工作时间:8:00-18:00
客服电话
电子邮件
beimuxi@protonmail.com
官方微信
扫码二维码
获取最新动态
返回顶部