绝了!“鬼才”会计整理的财务实操及金蝶操作流程,流程清晰,超实用
一起来看看吧~
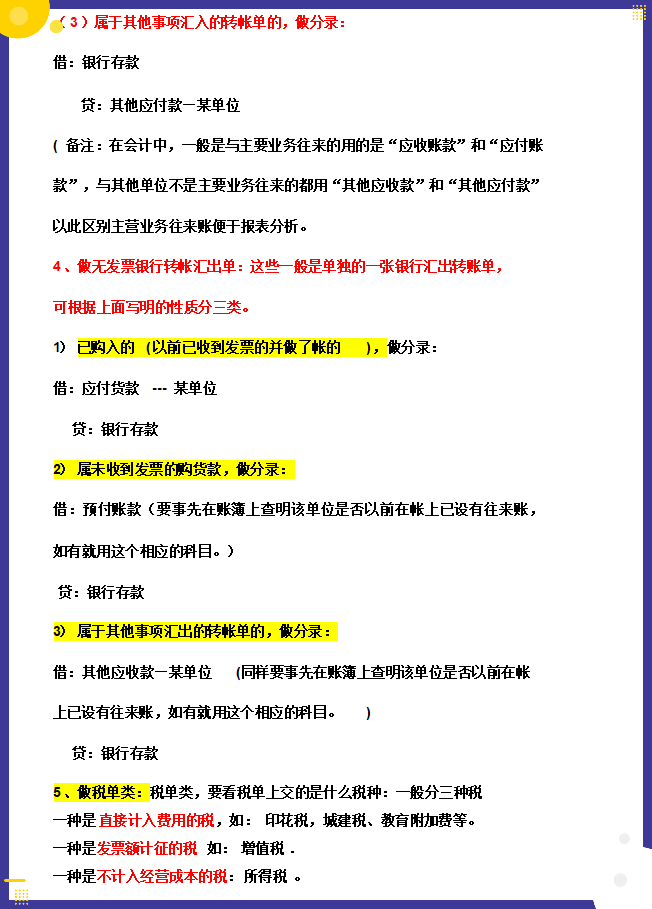
一、整理凭证
二、做会计分录
目录
第一篇:账套管理联系
......
好了,内容太多,文章篇幅有限,不能和大家一一展示了,相信对财务人员的工作一定能够有所帮助的。
版权声明:我们致力于保护作者版权,注重分享,被刊用文章【实操会计(绝了)】因无法核实真实出处,未能及时与作者取得联系,或有版权异议的,请联系管理员,我们会立即处理! 部分文章是来自自研大数据AI进行生成,内容摘自(百度百科,百度知道,头条百科,中国民法典,刑法,牛津词典,新华词典,汉语词典,国家院校,科普平台)等数据,内容仅供学习参考,不准确地方联系删除处理!;
工作时间:8:00-18:00
客服电话
电子邮件
beimuxi@protonmail.com
扫码二维码
获取最新动态
