首页
教育资讯
学习方法
公务员考试
院校大全
知识库
首页
/
会计初级考试题目
会计初级考试题目(官宣)
财政部发布:2022初级会计考试题型+评分规则+得分标准,附答题技巧【初会20天冲刺干货】官方公告解读一、命题依据是以2022年度会计资格考试大纲为依据,考试内容不超出考试大纲(大纲想必早就与大家见过面的)的范围。二、试题题型归纳初会是分为《初级会计实务》、《经济法基
时间:2025-08-31 | 阅读:146
会计初级考试题目(2022初级会计考试真题及答案解析)
还没开始备考的也不用过于灰心,找准备考方向,成为初级会计上岸的黑马也未尝不可。初级知识点虽然不好记,但并不是所有的都会考到,初级真题卷最常考到的知识点不到300个点,真题出什么我们就练什么,高效搞定初级的诀窍!我备考初级时来不及背完教材,就是靠着过关考友分享
时间:2025-08-27 | 阅读:482
会计初级考试题目(8套考前测试题)
8套考前测试题,2022年初级会计考前摸底测试,附答案解析时间过得很快,现在距离2022年初级会计考试仅仅剩下一个月的时间了,这一个月的时间都在干嘛,应该干嘛。做题是最主要的一个方向,培养一个做题的感觉。这个感觉很重要,就是你在用一张试卷的方式和出题者在对话,当你
时间:2025-08-25 | 阅读:528
会计初级考试题目(真的可以躺平了)
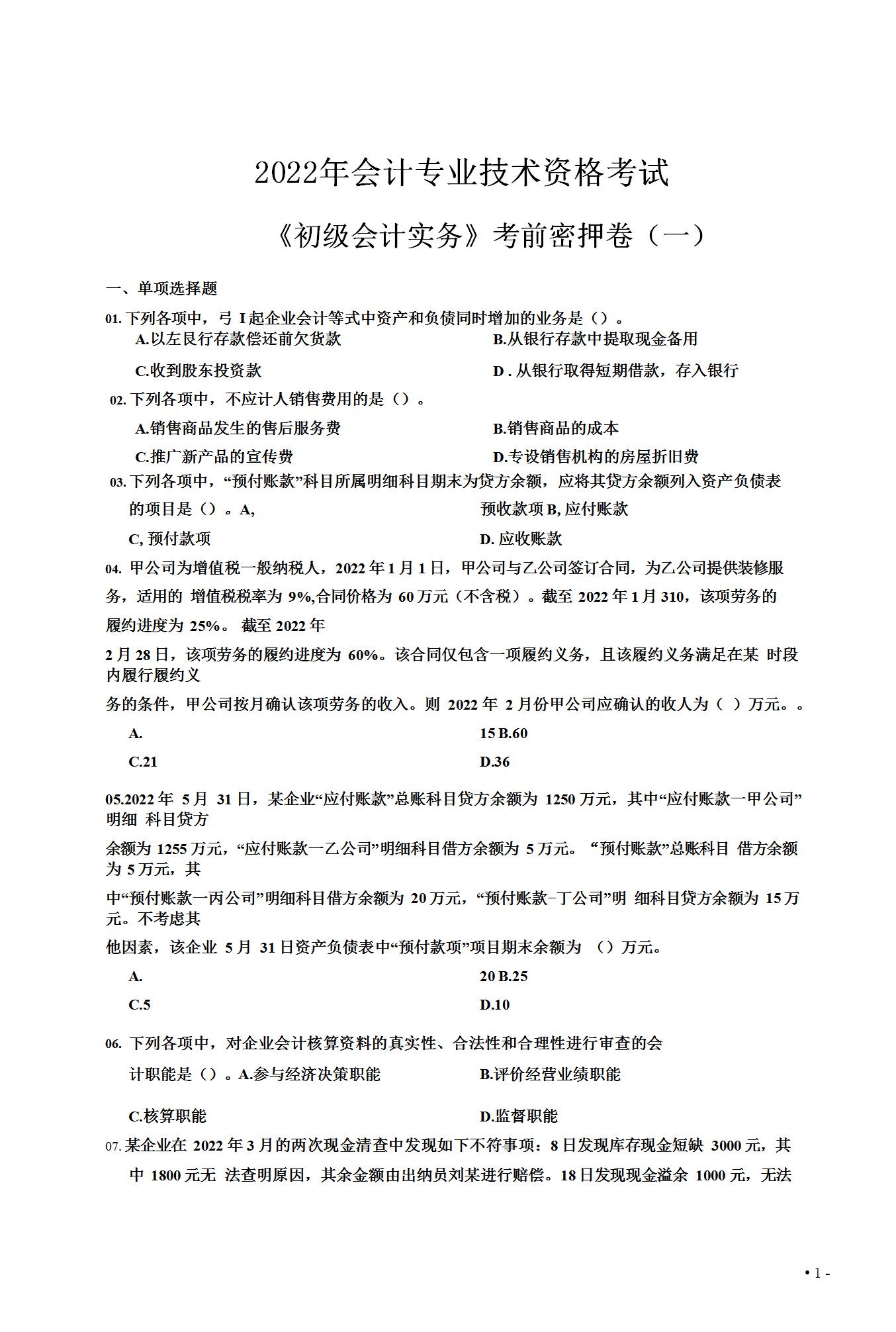
真的可以躺平了!22年初级会计8月1号开始考试,无非就考这6套卷,附答案解析!做完上岸! 年年压年年中!(文末可抱走)2022《初级会计实务》考前密押卷(一)2022《初级会计实务》考前密押卷(一)答案解析2022《初级会计经济法》考前密押卷(一)2022《初级会计经济法》考前
时间:2025-08-13 | 阅读:189
会计初级考试题目(初级会计)
考试倒计时60天!有没有那种报名了,相关的书籍也买了,但是书没有翻几页。有的还有非会计专业的来报考,到现在书籍看得也不多。到了这个时候,就不要再一页一页啃书啦!工作之余抽出自己的碎片时间背笔记,做真题做密卷,争取在剩下的60天里好好复习,一次通关!一起来看看下
时间:2025-08-13 | 阅读:516
会计初级考试题目((2019)
目录初级会计考试过程中,需要做题来巩固自己所复习到的知识点,也是检验自己备考成果的一个方法。初级会计的相关练习题,有这几类:章节练习题、不定项专项练习题、模拟试卷、历年真题等。其中这初级会计的历年真题是每个备考生都会做的。为什么呢?从历年真题中你会发现每个
时间:2025-08-13 | 阅读:579
会计初级考试题目(2022年初级会计备考必刷600题)
22年的初级会计已经陆续的开始进行报名了,备考初级会计的除了一些书面上的知识除外,还有多多进行刷题,这个刷题一是可以多看看题类型和哪种知识点出题的方式,这样考试的时候不至于看到题型不知道该怎么办。所以大家一定要多刷题,下面给大家整理了初级会计必刷600题各种题
时间:2025-08-10 | 阅读:892
全面的学校信息库
院校搜的目标不仅是为用户提供数据和信息,更是成为每一位学子梦想实现的桥梁。我们相信,通过准确的信息与专业的指导,每一位学子都能找到属于自己的教育之路,迈向成功的未来。助力每一个梦想,实现更美好的未来!
文章
2178095
标签
159354
浏览量
100W+
阅读排行
7580℃
1
2022年陕西交通职业技术学...
7273℃
2
2023年面向港澳台地区招收...
6875℃
3
重庆2023年开设汽车运用与...
6223℃
4
2020甘肃高考一本I段投档最...
5686℃
5
福建省二本的文科大学排名
5653℃
6
眉山药科职业学院是民办大...
5626℃
7
南京传媒学院奖助学金有哪...
5475℃
8
英语教育考研难吗?
猜你喜欢
贵州警察学院是什么档次学校
潍坊四大重点高中
近三年改名的大学有哪些(最新更名院校名单)
湖大有自考吗
云南大学滇池学院成立时间
21深圳市属事业单位笔试成绩
学前教育专业是本科还是专科
德阳2023年开设中餐烹饪与营养膳食专业的职业学校有哪些
随州市俊君工贸有限公司怎么样
湖北科技学院介绍
目前技校最吃香的男生专业
二级建造师是怎么报名考试的
热门标签
985
综合类院校
工科类院校
师范类院校
艺术类院校
财经类院校
高仿手表哪里可以买到
农业类院校
清华大学校花
中国传媒大学校花
北京在明律师事务所
中国农业大学动物科技学院
北京在明律师事务所地址电话
中级会计考试时间
哪有健身培训学校
大学生征兵政策
民族类院校
会计案例分析
我要关灯
我要开灯
客户电话
工作时间:8:00-18:00
客服电话
电子邮件
beimuxi@protonmail.com
官方微信
扫码二维码
获取最新动态
返回顶部