首页
教育资讯
学习方法
公务员考试
院校大全
知识库
首页
/
会计初级考试有押题吗
会计初级考试有押题吗(2022年初级会计预测押题卷早都出来了)
随着初级会计考试时间越来越近,有好多小伙伴在后台私信问,有没有今年的预测押题卷,我内心一惊,试卷已经出来一段时间了,该不会还有同学手里没有吧?想必进度慢的同学可能时间来不及,没有多余的时间上网找题,为了不耽误大家备考,给大家节省出更多复习时间,我就直接整理
时间:2025-09-07 | 阅读:742
会计初级考试有押题吗(初级会计必刷密训押题738题)
这几天小编收到很多小伙伴后台发来的消息“大大,我报名了2020年初级,书看完了,题也做了,考试时间还没出来,感觉心里没底!”我和大家一样焦虑,毕竟初级会计考试延期到什么时候也没有通知!不过现阶段正是初级提分的好机会!大家静下心来多做几套题比胡思乱想更靠谱!今天
时间:2025-09-02 | 阅读:883
会计初级考试有押题吗(2022年初级会计已开考)
今天是2022年初级会计师考试第2天,部分考生已经考完,并且信心满满地表示,自己考得不错。考生们都表示马勇老师太厉害了,考前听了马勇老师的押题课,结果今天就押中“原题”了,那么话不多说,下面我们就一起来看看第一批考完的初会考生的真实反馈吧!1选择题押到原题了2押
时间:2025-08-31 | 阅读:830
会计初级考试有押题吗(背吧)
2022年初级会计考试已进入倒计时,四月清明,五月劳动,留给各位备考初级会计的小伙伴们真正复习的时间并不多。从今天开始每周进行一次万人考前模拟密训题,第一次万人模考密训题已经开始,快来看看你排名多少!(文末可抱走)2022年初级会计——万人模考密训题 I(1)(2)(
时间:2025-08-23 | 阅读:1001
会计初级考试有押题吗(考前提分)
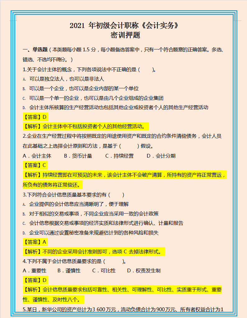
考前提分!初级会计考试密训押题,涵盖85%重点,可打印学习2021年初级会计考试仅剩60多天,除去节假日,周六周日,复习的时间少之又少,如果我们能找到正确的备考方式,精准地找到实务考试的出题规律,在剩下短短的时间里,也可以成功上岸。今天给大家分享的是初级会计考试密
时间:2025-08-12 | 阅读:443
会计初级考试有押题吗(2022年初级会计模拟押题卷)
距离今年的初级会计考试还剩15天,在这最后几天里,大家也要坚持学习,争取用这最后的时间考一个好成绩。俗话说得好:临阵磨枪不利也光。考试前刷题是最有效的复习方式了,但我们不能盲目地刷题,要按照考试的重点来刷。虽然说初级会计职称考试的题也不难,但是我们还是要认真
时间:2025-08-11 | 阅读:611
全面的学校信息库
院校搜的目标不仅是为用户提供数据和信息,更是成为每一位学子梦想实现的桥梁。我们相信,通过准确的信息与专业的指导,每一位学子都能找到属于自己的教育之路,迈向成功的未来。助力每一个梦想,实现更美好的未来!
文章
2178095
标签
159354
浏览量
100W+
阅读排行
7579℃
1
2022年陕西交通职业技术学...
7271℃
2
2023年面向港澳台地区招收...
6874℃
3
重庆2023年开设汽车运用与...
6223℃
4
2020甘肃高考一本I段投档最...
5685℃
5
福建省二本的文科大学排名
5652℃
6
眉山药科职业学院是民办大...
5625℃
7
南京传媒学院奖助学金有哪...
5473℃
8
英语教育考研难吗?
猜你喜欢
事业单位a类和b类考试内容区别
广州有二本大学有哪些大学
广西中等职业毕业生入高等学校就读的家庭经济困难学生学费补助申请理由
无锡科技职业学院怎么样
法律关于定金的规定处理(退定金最好的办法是报警吗)
福建省公布2022年普通高等学校招生体检政策
4r营销理论案例分析(超级项目经理应该掌握的99种武器之39)
中铁三局和榆横铁路哪个好
甘肃工业职业技术学院在河北招生计划和招生人数一览表
2024荆楚理工学院全国排名多少
湘潭2023年读城市轨道交通与运营管理专业哪所学校好
2023安阳师范学院中外合作办学学费多少钱一年-各专业收费标准
热门标签
985
综合类院校
工科类院校
师范类院校
艺术类院校
财经类院校
高仿手表哪里可以买到
农业类院校
清华大学校花
中国传媒大学校花
北京在明律师事务所
中国农业大学动物科技学院
北京在明律师事务所地址电话
中级会计考试时间
哪有健身培训学校
大学生征兵政策
民族类院校
会计案例分析
我要关灯
我要开灯
客户电话
工作时间:8:00-18:00
客服电话
电子邮件
beimuxi@protonmail.com
官方微信
扫码二维码
获取最新动态
返回顶部