随着初级会计考试时间越来越近,有好多小伙伴在后台私信问,有没有今年的预测押题卷,我内心一惊,试卷已经出来一段时间了,该不会还有同学手里没有吧?
想必进度慢的同学可能时间来不及,没有多余的时间上网找题,为了不耽误大家备考,给大家节省出更多复习时间,我就直接整理出来,有需要的同学自行获取。(文末可抱走)
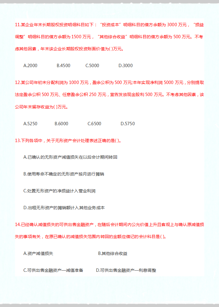
(1)
(2)
(3)
(4)
(5)
(6)
......
(7)
(8)
......
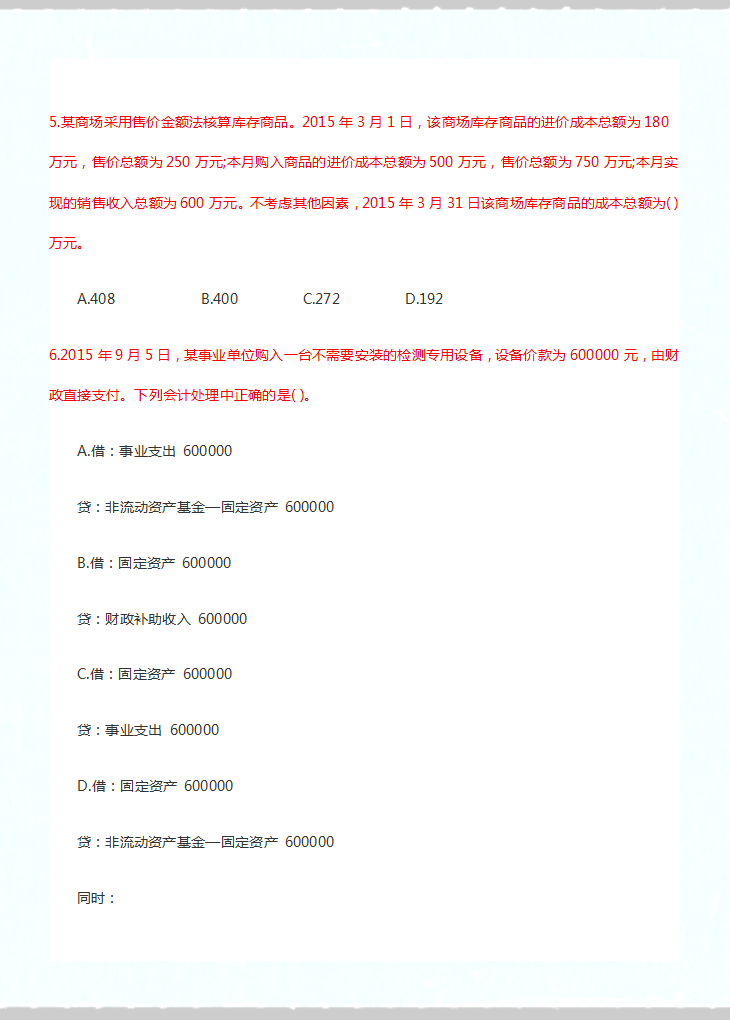
(1)
(2)
(3)
(4)
(5)
(6)
......
(7)
(8)
......
以上就是2022年初级会计预测押题卷的部分内容,一共4套,篇幅有限,就不和大家一一展示了,有完整版,希望可以帮助到大家!
你还年轻,一定要努力,别灰心,你还有大把的机会在路上。
版权声明:我们致力于保护作者版权,注重分享,被刊用文章【会计初级考试有押题吗(2022年初级会计预测押题卷早都出来了)】因无法核实真实出处,未能及时与作者取得联系,或有版权异议的,请联系管理员,我们会立即处理! 部分文章是来自自研大数据AI进行生成,内容摘自(百度百科,百度知道,头条百科,中国民法典,刑法,牛津词典,新华词典,汉语词典,国家院校,科普平台)等数据,内容仅供学习参考,不准确地方联系删除处理!;
工作时间:8:00-18:00
客服电话
电子邮件
beimuxi@protonmail.com
扫码二维码
获取最新动态
