首页
教育资讯
学习方法
公务员考试
院校大全
知识库
首页
/
公司管理规章制度
公司管理规章制度(公司行政管理制度)
公司行政管理制度(全)………部分内容分享到这里,待续未完……展示部分目录
时间:2025-09-01 | 阅读:361
公司管理规章制度(生产企业管理制度大全)
仅展示部分内容,共172页83720字获取完整版关注后请参考我的获取说明“微头条+文章置顶”更多企业管理制度,关注“管理制度体系”
时间:2025-08-27 | 阅读:489
公司管理规章制度(企业薪酬管理制度)
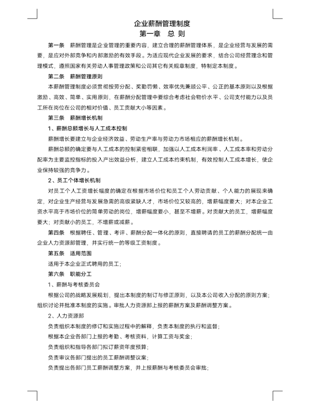
企业薪酬管理制度………待续未完……这里只能展示部分目录
时间:2025-08-26 | 阅读:350
公司管理规章制度(企业管理制度大全)
仅展示部分内容,如需获取完整版请参考我的获取说明“微头条+文章置顶”更多企业管理制度,关注“管理制度体系”
时间:2025-08-23 | 阅读:92
全面的学校信息库
院校搜的目标不仅是为用户提供数据和信息,更是成为每一位学子梦想实现的桥梁。我们相信,通过准确的信息与专业的指导,每一位学子都能找到属于自己的教育之路,迈向成功的未来。助力每一个梦想,实现更美好的未来!
文章
2178095
标签
159354
浏览量
100W+
阅读排行
7580℃
1
2022年陕西交通职业技术学...
7273℃
2
2023年面向港澳台地区招收...
6875℃
3
重庆2023年开设汽车运用与...
6224℃
4
2020甘肃高考一本I段投档最...
5686℃
5
福建省二本的文科大学排名
5653℃
6
眉山药科职业学院是民办大...
5626℃
7
南京传媒学院奖助学金有哪...
5475℃
8
英语教育考研难吗?
猜你喜欢
2023福州大学光电信息科学与工程专业各省分数线
历年幼儿教育教师招聘试题选择题汇集三
公务员考试工程管理专业属于什么类
消防工程业务怎么做
东北三省大学最新排名
昆明理工大学(民族团结进步示范班)学费一年多少钱
公办专科和民办本科行政岗
辽宁石化职业技术学院学费标准是多少
2024湖北考生多少分可以进福建信息职业技术学院
在校高中生可以参加自考吗
2023北京化工大学计算机类专业各省录取分数线
远程教育怎么学习
热门标签
985
综合类院校
工科类院校
师范类院校
艺术类院校
财经类院校
高仿手表哪里可以买到
农业类院校
清华大学校花
中国传媒大学校花
北京在明律师事务所
中国农业大学动物科技学院
北京在明律师事务所地址电话
中级会计考试时间
哪有健身培训学校
大学生征兵政策
民族类院校
会计案例分析
我要关灯
我要开灯
客户电话
工作时间:8:00-18:00
客服电话
电子邮件
beimuxi@protonmail.com
官方微信
扫码二维码
获取最新动态
返回顶部