首页
教育资讯
学习方法
公务员考试
院校大全
知识库
首页
/
三百多分适合报那些学校
三百多分适合报那些学校(农村学生300分考上大专)
“金榜题名”是人生四大喜事之一,学生寒窗苦读十二载,最后能为自己的付出画上完美的句号,无疑是件值得庆祝的事。当考生收到高校录取通知书后,很多地区有摆升学宴的习俗,其实最开始的升学宴,是单纯地想要庆祝,并没有收取礼金一说,而摆升学宴的大多是考上名校的学霸,亲
时间:2025-07-29 | 阅读:496
三百多分适合报那些学校(艺术生可以捡漏这4所新增的双一流大学吗)
请关注我,精彩继续!我是艺考君,专注于艺考研究,分享艺考经验。2022年第二轮双一流建设高校评选,全国新增7所双一流建设高校,就有这4所双一流建设高校开设有美术类专业招生,其中1所2022年首次开设美术专业对外招生,每年学费就高达10万元,美术艺考生可以捡漏这4所新增的
时间:2025-07-25 | 阅读:603
三百多分适合报那些学校(盘点5所)
这5所高校名字中带大学二字,实际上是专科高校,收藏最近越来越多的人开始询问单招的事情,很多人想知道在这些专科学校当中如何选择目标院校呢?像某某职业技术学院,某某师范高等专科学校,某某医药高等专科学校等等,那么学生该怎么选择呢?有很多学生不按套路出牌,找出了
时间:2025-07-20 | 阅读:829
三百多分适合报那些学校(专科院校毕业后也能端上)
在学生的眼中,90%的铁饭碗岗位都需要本科生毕业,或者是研究生毕业,可是有一些学生的成绩,可能就在专科和二本之间,如果选择专科不甘心,选择二本分数还不够。这个时候,最好的办法就是选择好专业,不追求知名院校,所以在一些专科院校中,也会有一些出彩的专业,只要找对
时间:2025-07-19 | 阅读:422
三百多分适合报那些学校(多少分适合走单招)
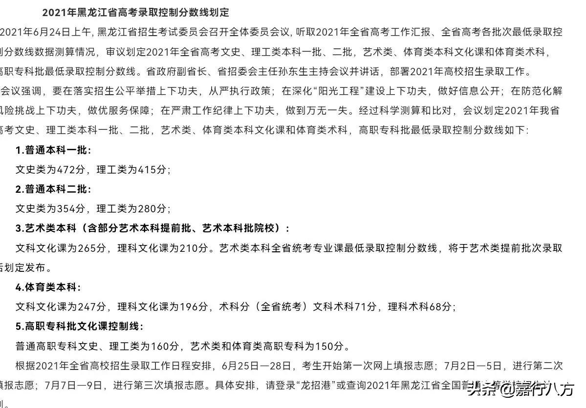
#教育听我说#高考能打300分,该不该走单招,还有没有更好的或者其他的选择呢?这得看投档分数线或者省控线是多少,分数线才是报考选择的依据或标准——2021黑龙江省各批次省控线一般的省份3月初就开始高考(单招)补报名,同时开启高职专科单招的考试和录取。怎么办好呢?一、
时间:2025-07-19 | 阅读:184
全面的学校信息库
院校搜的目标不仅是为用户提供数据和信息,更是成为每一位学子梦想实现的桥梁。我们相信,通过准确的信息与专业的指导,每一位学子都能找到属于自己的教育之路,迈向成功的未来。助力每一个梦想,实现更美好的未来!
文章
2178095
标签
159354
浏览量
100W+
阅读排行
7579℃
1
2022年陕西交通职业技术学...
7272℃
2
2023年面向港澳台地区招收...
6874℃
3
重庆2023年开设汽车运用与...
6223℃
4
2020甘肃高考一本I段投档最...
5685℃
5
福建省二本的文科大学排名
5652℃
6
眉山药科职业学院是民办大...
5625℃
7
南京传媒学院奖助学金有哪...
5473℃
8
英语教育考研难吗?
猜你喜欢
2023成都铁机校招生要求有哪些
公务员考试笔试成绩多少分算合格
三峡大学科技学院录取通知书查询,通知书什么时候发为什么还没收到
甘肃省推免院校哪个好
2009年全国大学高校理论物理学专业排名
2022青岛工学院适合女生的专业有哪些
执业药师报名在哪查什么时候可以报名
3+2专升本可以报考哪些大学
南京职业学校排名(KPL卡位赛战罢)
苏州教师招聘考试时间
全国各大学录取分数线及排名表
请问广东有哪些篮球学校啊,我本人160CM,擅长打后卫,传球和助攻很厉害,急急急急!
热门标签
985
综合类院校
工科类院校
师范类院校
艺术类院校
财经类院校
高仿手表哪里可以买到
农业类院校
清华大学校花
中国传媒大学校花
北京在明律师事务所
中国农业大学动物科技学院
北京在明律师事务所地址电话
中级会计考试时间
哪有健身培训学校
大学生征兵政策
民族类院校
会计案例分析
我要关灯
我要开灯
客户电话
工作时间:8:00-18:00
客服电话
电子邮件
beimuxi@protonmail.com
官方微信
扫码二维码
获取最新动态
返回顶部