首页
教育资讯
学习方法
公务员考试
院校大全
知识库
首页
/
中小学校会计制度
中小学校会计制度(中小企业升职财务经理必备)
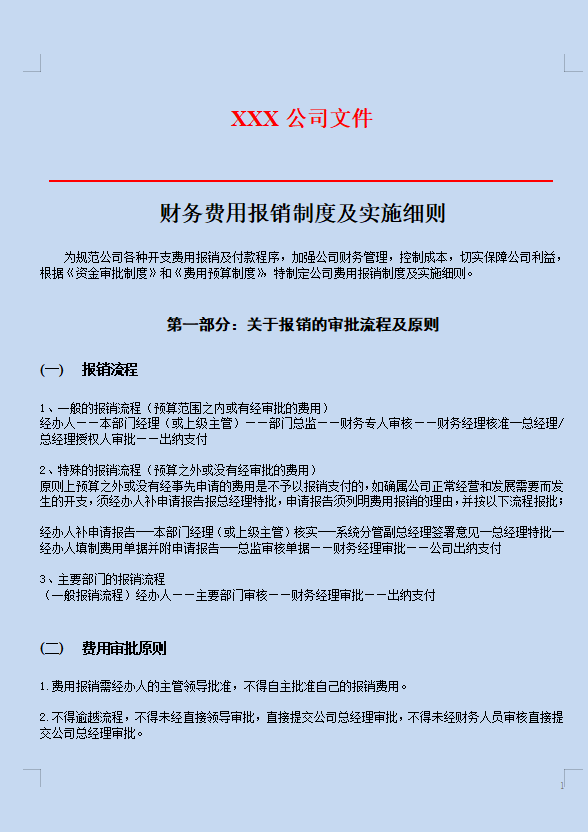
无规矩不成方圆,一家企业能否不断发展壮大,公司制度的健全与否,至关重要。就拿财务费用报销制度来说,在一些企业中财务都有这样的苦恼,报销流程混乱、报销时间跨度长、一些公司“领导”不按制度规定进行报销,导致公司财务部工作效率低下且存在很多不合规定的地方,短期内
时间:2025-08-30 | 阅读:280
中小学校会计制度(田光成)
田光成:中国民办教育法律专家,中国民办教育协会研究分会副理事长;浙江省民办教育协会科研和法律事务部部长;中国民办教育西湖论坛发起人和秘书长,浙江省发展民办教育研究院第二任院长;具有教育、法律和管理专业教育背景,拥有律师和教师双重从业资格,从事民办教育法律政
时间:2025-08-10 | 阅读:214
中小学校会计制度(9月1日起)
从今年9月秋季新学期开始,一些教育新政将陆续落地施行,关乎每个家庭和每位学生。-1-劳动课将正式升级为中小学的一门独立课程今年4月,教育部印发《义务教育课程方案》并发布《义务教育劳动课程标准(2022年版)》,今秋开学起劳动课将正式成为中小学的一门独立课程。什么是“
时间:2025-07-23 | 阅读:718
全面的学校信息库
院校搜的目标不仅是为用户提供数据和信息,更是成为每一位学子梦想实现的桥梁。我们相信,通过准确的信息与专业的指导,每一位学子都能找到属于自己的教育之路,迈向成功的未来。助力每一个梦想,实现更美好的未来!
文章
2178095
标签
159354
浏览量
100W+
阅读排行
7579℃
1
2022年陕西交通职业技术学...
7272℃
2
2023年面向港澳台地区招收...
6874℃
3
重庆2023年开设汽车运用与...
6223℃
4
2020甘肃高考一本I段投档最...
5685℃
5
福建省二本的文科大学排名
5653℃
6
眉山药科职业学院是民办大...
5626℃
7
南京传媒学院奖助学金有哪...
5475℃
8
英语教育考研难吗?
猜你喜欢
曲靖职业技术学院在云南招生计划和招生人数一览表
执业药师考试要看几本书
各大学录取分数线2013(2013)
学历提升本科考试难吗
全国注册监理工程师报名时间2024
2024年高考多少分能上广州大学
西宁城市职业技术学院学费
警校体检体重计算公式
成人高考大专文凭可以考公务员考试吗?
信阳艺术职业学院2024年学费多少钱
陕西省2023年下半年全国大学英语四六级考试考前提醒
高一到高三课程有哪些
热门标签
985
综合类院校
工科类院校
师范类院校
艺术类院校
财经类院校
高仿手表哪里可以买到
农业类院校
清华大学校花
中国传媒大学校花
北京在明律师事务所
中国农业大学动物科技学院
北京在明律师事务所地址电话
中级会计考试时间
哪有健身培训学校
大学生征兵政策
民族类院校
会计案例分析
我要关灯
我要开灯
客户电话
工作时间:8:00-18:00
客服电话
电子邮件
beimuxi@protonmail.com
官方微信
扫码二维码
获取最新动态
返回顶部