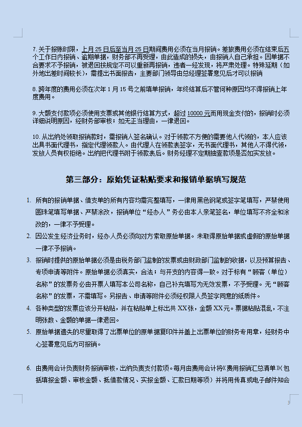
无规矩不成方圆,一家企业能否不断发展壮大,公司制度的健全与否,至关重要。就拿财务费用报销制度来说,在一些企业中财务都有这样的苦恼,报销流程混乱、报销时间跨度长、一些公司“领导”不按制度规定进行报销,导致公司财务部工作效率低下且存在很多不合规定的地方,短期内看似毫无问题,但是这些都会是企业发展壮大的绊脚石。
因此很多企业发展到一定程度,老板会慢慢的意识到这些问题,并开始学习或者招聘专业的财务人才开始完善公司制度。
今日安利:中小企业升职财务经理必备:财务费用报销制度,想要在财务行业有所建树和发展的财务小伙伴,可直接根据自己公司的实际情况进行参考套用。一旦你做好了这份工作,解决了老板的心头大患,升职加薪那不就是水到渠成。
本篇共有7个部分,近万字左右。
no1:报销的审批流程详解及原则展示
no2:报销总体原则展示
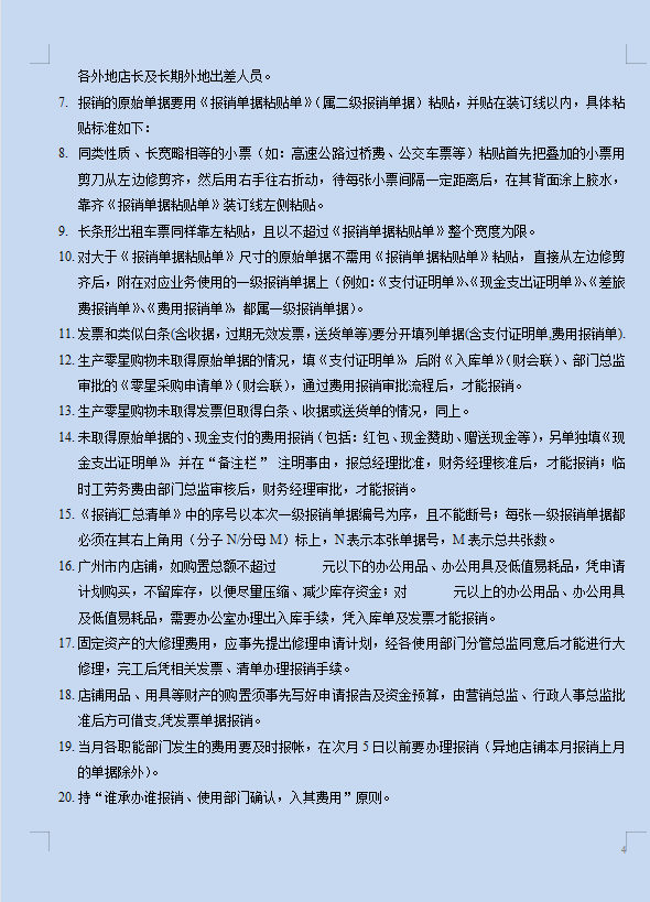
no3:原始凭证粘贴要求和报销单据填写规范展示
空白报销及付款单据样版
no4:主要费用管理规定展示
……
篇幅有限,先到这里。电子版已打包,看下0
忠告:财务的升职加薪,就是不断的积累,当你的积累够了,升职加薪就是水到渠成。关注我,每天都有会计新资讯,为你的升职加薪,不断增砖添瓦。
版权声明:我们致力于保护作者版权,注重分享,被刊用文章【中小学校会计制度(中小企业升职财务经理必备)】因无法核实真实出处,未能及时与作者取得联系,或有版权异议的,请联系管理员,我们会立即处理! 部分文章是来自自研大数据AI进行生成,内容摘自(百度百科,百度知道,头条百科,中国民法典,刑法,牛津词典,新华词典,汉语词典,国家院校,科普平台)等数据,内容仅供学习参考,不准确地方联系删除处理!;
工作时间:8:00-18:00
客服电话
电子邮件
beimuxi@protonmail.com
扫码二维码
获取最新动态
