2020年初级会计经济法必背知识点,我都整理好了,打印学习!
对于初级考生来说,初级经济法必备的法条有很多。如果是照着课本背的话,容易忘记,还难以厘清重点。今天,小编整理了2020年初级会计经济法必备法条,帮助大家轻松备考!
(文末领取全套备考资料)
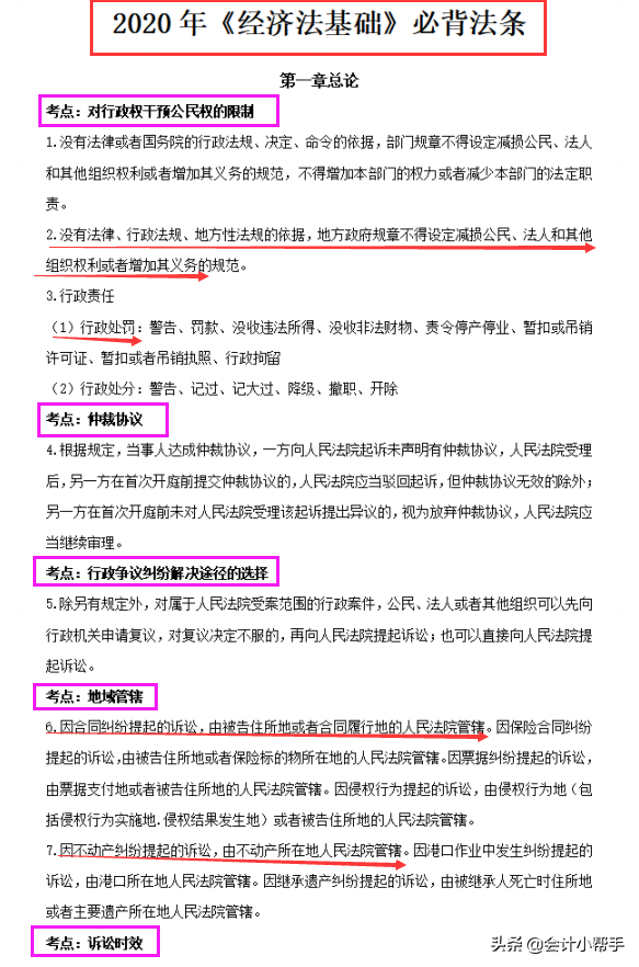
第一章:总论:
第二章 会计法律制度
第三章、支付结算法律制度
第四章、增值税、消费税法律制度
第五章、企业所得税、 个人所得税法律制度
第六章、其他税收法律制度
第七章、税收征收管理法律制度
第八章、劳动合同与社会保险法律制度
..........
1、关注,转发,评论区:想要学习
2、点击小编头像,私信发送:初级。即可
版权声明:我们致力于保护作者版权,注重分享,被刊用文章【初级经济法基础重点(2020年初级会计经济法必背知识点)】因无法核实真实出处,未能及时与作者取得联系,或有版权异议的,请联系管理员,我们会立即处理! 部分文章是来自自研大数据AI进行生成,内容摘自(百度百科,百度知道,头条百科,中国民法典,刑法,牛津词典,新华词典,汉语词典,国家院校,科普平台)等数据,内容仅供学习参考,不准确地方联系删除处理!;
工作时间:8:00-18:00
客服电话
电子邮件
beimuxi@protonmail.com
扫码二维码
获取最新动态
