备考初级会计的过程中,有人吐槽会计分录记不住,有人吐槽经济法基础法条和税的计算公式记不住~~~考试还有半个月的时间,对于经济法基础真的是不知道从哪里提分的,熬夜给大家整理了:2022年初级会计经济法基础的最后6页纸,浓缩知识点,只背考试考点内容!希望在做模拟卷在及格边缘的小伙伴,顺利冲刺70分,一次上岸!
经济法基础的最后6页纸是以填空的形式来汇总的,大家在最后几天备考的时候,只背空白的知识点!填空的部分和答案是分开和大家整理,背会了,大家可以再默写一下,看看掌握的情况如何!
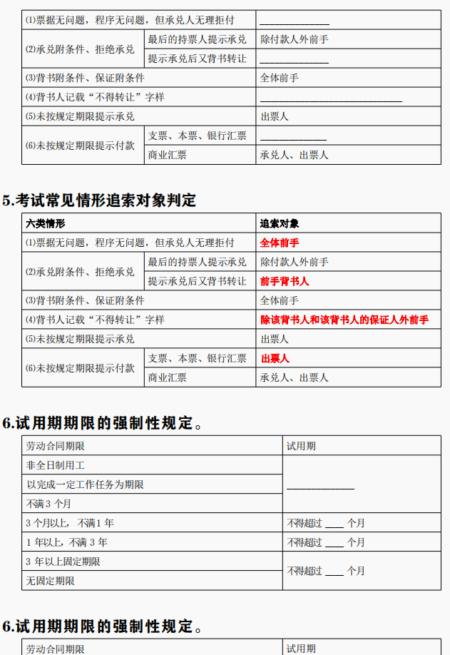
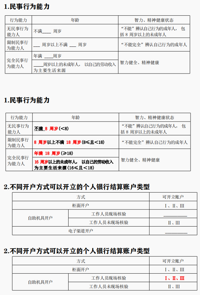
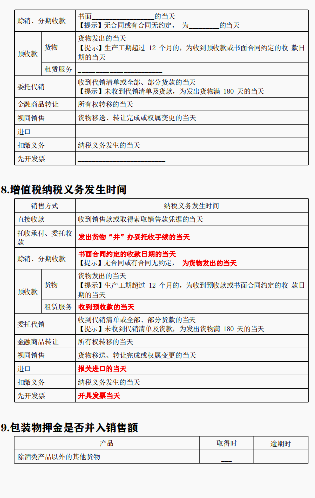
第一页:
带答案:
第二页:
带答案:
第三页:
带答案:
……经济法基础的相关内容还是比较简单的,现在把重要的考点浓缩成了6页填空题,大家这会就解决背诵难题了。但是由于篇幅限制,今天就不在这里一页页展示了。
版权声明:我们致力于保护作者版权,注重分享,被刊用文章【初级经济法基础重点(浓缩知识点)】因无法核实真实出处,未能及时与作者取得联系,或有版权异议的,请联系管理员,我们会立即处理! 部分文章是来自自研大数据AI进行生成,内容摘自(百度百科,百度知道,头条百科,中国民法典,刑法,牛津词典,新华词典,汉语词典,国家院校,科普平台)等数据,内容仅供学习参考,不准确地方联系删除处理!;
工作时间:8:00-18:00
客服电话
电子邮件
beimuxi@protonmail.com
扫码二维码
获取最新动态
