如果你看看下面的表达式:
你可能会想知道,一直加下去会得到怎样的结果。后面的数字不断变小,直到它可以忽略不计。你可能想知道它是否仍然对总和有贡献。
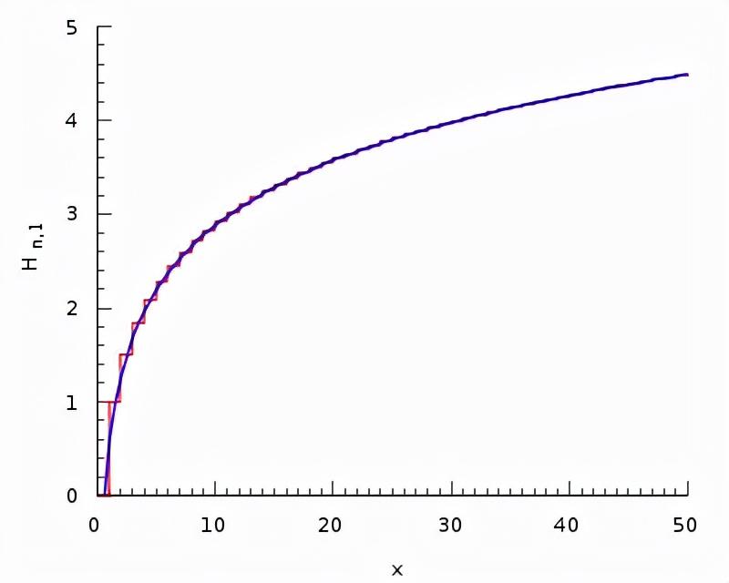
这个表达式被称为 "调和级数"。N项调和级数的值是1到N倒数的和。
前五项(N=5)是:
那么,前100项、前1000项、前100万项、前100亿项是多少?它们是否收敛于一个值?
让我们来计算这些:
N = 5 → 2.28333...N = 10 → 2.92897...N = 100 → 5.18738...N = 1000 → 7.48547...N = 1000000 → 16.69531...N = 1000000000 → 21.30048...由此可见,调和级数增长得非常慢,在10亿次之后,只能达到21.3004,之后增长速度越来越慢。它实际上需要:
15092688622113788323693563264538101449859497项才能超过100。那么,它最终会去哪里?它是 "停 "在某个具体的值上,还是继续增长?
让我们看看其他级数是否会收敛到某个数值上。例如,让我们看一下平方的倒数:
我且称它为 "平方级数",它其实没有官方的名字。事实上,这个级数确实收敛,收敛到(π^2)/6(=1.644934)。
这被称为 "巴塞尔问题",它确立了莱昂哈德-欧拉在数学界的地位,因为他用非常简洁的方法解决了这个问题。
你可能会对 "π"的出现感到惊讶。这里出现的π^2有很多 "原因",没有单一的答案。这更像是说水为什么是蓝色的。水首先不是蓝色的,天空是蓝色的,这本身与你自己的眼睛有很大关系,也与复杂的电磁力和其他物理学有很大关系。
归根结底,所有这些都与宇宙的真理相联系,但有几种方法可以将这些真理连接成一个解释。基本上,一个 "无限长的线 "的问题可以被转换为一个 "无限大的圆 "的问题。虽然圆的长度和直径变得无限大,但它们的比率保持不变:π。
“平方级数” :
趋近于 "某数 "的原因是相当容易理解的,不需要借助于一些更复杂的力学。
我们看看另一个级数:
其中分母按照1,2,6,12,20,......的顺序排列,即:
并注意两个事实:
首先,它比平方级数大,因为平方级数的分母总是更大,所以倒数之和更小。第二,你可以把这个级数改写为:现在,只要消去这些项,你就会看到这个最终变成了2。
因此,通过结合上面的两个事实,你可以确定 "平方级数 "是比2小的正数。这意味着它(平方级数)收敛到比2小的数值上。
现在,让我们在调和级数上尝试同样的方法。我们先把它改写为:
括号内的每项都大于等于1/2。所以,整个级数比(1/2)n要大,当n无穷大时,级数也是无穷大的。
由于调和级数以1/N的速度增长,这让人很容易想起自然对数函数,它也是以1/x的速度增长(这个速度随着x越来越大而不断减慢)。
自然对数函数表示e的几次幂才能得到x的函数。虽然对数函数的增长速度非常慢,需要超过10^434项才能达到1000。但它确实是发散的。
调和级数就像对数函数的一个的兄弟,只是把 "e "而不是 "10 "作为其指数。另外,让数字 "10 "出现在这里比数字 "π "或 "e "更疯狂。
现在,有三个关于调和级数的奇怪事实。
首先,看一下调和级数和对数函数的图像。它们之间有一个差值,在无穷远处,这个差异会变成一个特定的数字。
这个数字是欧拉-马斯克若尼常数,它是0.5772156649....
这个数字是否是无理数甚至是超越数(超越数的意思是,它是否可以成为某个涉及x的幂的方程的解),这是数学中最悬而未决的谜团之一。许多数学家认为,以我们目前的条件,永远也解决不了这个问题!
欧拉-马斯克若尼常数是一个相当不直观的数字,出现在许多结果中。它似乎说明了自然数的“粒度”性,因为它们与实数的连续性相违背。
目前还不清楚物理宇宙中一些更 "奇特 "的数字(例如精细结构常数)是否与之有某种关系,这可能会加重物理学家的负担,但对我来说,我宁愿希望它们有根本的联系。
关于调和数列的另一个奇怪的事实是交变调和级数。
相当奇怪的是,这个级数确实收敛(到ln 2)。
这可能不直观,但是,如果你重新排列这些级数项,实际上可以改变结果。例如,如果改写:
为:
并计算出这个级数,总和也会是原来的一半。注意我们没有剔除任何一项,只是重新排列了它们。
事实上,有可能以这样的方式重新排列交变调和级数,可以用它的无限之和来表示任何数字。只是项的排列最终会对最后的结果产生影响。
当涉及到无穷大时,不要相信你的直觉。
如果你“剔除”调和级数中出现的一些数字,就会发生一些意想不到的事情。让我们来看看,如果我们剔除所有分母中含有 "3 "的数字会发生什么:
我们剔除了1/3和1/13这两个项,因为它们的分母中有一个 "3"。如果我们计算这个级数的值,会发现在这种情况下,这个级数确实收敛了。
事实上,如果我们按照任何模式剔除数字(无论我们剔除的数字中含有 "4",还是含有 "5876846 "字符串的数字,任何模式),剔除足够多的数字,调和级数将不再发散到无穷大,而是很快收敛到非常小的数字。
我希望你能好好想想这个问题:如果我们把所有分母中有“989078748629”的数字都去掉(不管你能想到什么数字),剔除足够多的项,级数将不再趋于无穷。
正如你所看到的,调和级数的发散性是相当脆弱的,有稍微的变动,级数就不再收敛。因此,永远不要相信你自己的直觉!你的直觉是什么?
版权声明:我们致力于保护作者版权,注重分享,被刊用文章【证明调和级数发散(调和级数)】因无法核实真实出处,未能及时与作者取得联系,或有版权异议的,请联系管理员,我们会立即处理! 部分文章是来自自研大数据AI进行生成,内容摘自(百度百科,百度知道,头条百科,中国民法典,刑法,牛津词典,新华词典,汉语词典,国家院校,科普平台)等数据,内容仅供学习参考,不准确地方联系删除处理!;
工作时间:8:00-18:00
客服电话
电子邮件
beimuxi@protonmail.com
扫码二维码
获取最新动态
