关注【本头条号】更多关于制度、流程、体系、岗位、模板、方案、工具、案例、故事、图书、文案、报告、技能、职场等内容,弗布克15年积累免费与您分享!
阅读导航→
01 商务会见会谈准备
02 商务会见会谈流程
03 商务宴请相关事宜
04 商务参观相关事宜
05 签字仪式相关事宜
06 典礼仪式相关事宜
07 商务谈判相关事宜
08 商务活动策划方案
行政文秘
1.商务会见会谈前期准备
商务会谈就是商务谈判,商务会见会谈前期的准备工作在整个会谈中存在很大的影响力,为后期的会谈的顺利进行奠定扎实的基础,使谈判双方达成双赢的方案,使会谈在更加和谐、融洽的气氛下进行。会见、会谈的准备工作如下。
来宾信息的收集
◎ 了解来宾的学历、资历、业务专长及所在国家的政治、经济、历史情况、对外政策等
◎ 若是外宾,了解其利益特征和习俗禁忌,若有少数民族,则要了解民族禁忌和习俗
提供谈判资料
◎ 准备会谈中心议题的现实资料、历史资料和参考资料
◎ 预测分析来宾对中心议题可能提出的观点和对策
对人员的安排
◎ 确定会谈的时间、地点和双方参加人员名单,并提早通知有关人员安排
◎ 根据来宾的身份及目的,安排相应的人员进行接待(表6-4来宾接待计划表)
场所的布置
◎ 安排足够的座次,事先排好座次,摆好座位,安装扩音设备,适当的摆些盆景鲜花装饰
安排迎宾
◎ 安排迎宾小姐迎接并指引来宾入场
合影图设计
◎ 如需合影,一般在宾主见面握手后进行,应事先设计好合影图
2.常用的商务会见会谈表格
在商务会见会谈中常会用到来宾接待计划表和接待工作总结表。
(1)来宾接待计划表
(2)接待工作总结表
1.商务会见会谈流程
为了使会谈能顺利的进行,使会谈双方互利,文秘人员应熟练的掌握商务会见、会谈的流程,熟悉每一步骤,并对其做好充分的准备,商务会见会谈的流程如下。
2.会见会谈记录的格式
在会见、会谈过程中,文秘人员应列席并做好相关记录,会后应及时整理好会见、会谈记录,填写会谈记录表,会见会谈记录所采用的格式如下。
总题目下写明时间、地点、主宾双方参加人员、记录员的姓名
根据主宾谈话的内容一一整理
将双方的动态,如鼓掌加括号注在相应位置
其它整理方法同一般会议记录的整理
为使来宾记忆谈话的内容或避免误解,将记录用备忘录形式送交来宾
3.商务会见会谈记录表
在行进商务会见会谈时,文秘人员要详细如实的填写会见会谈记录表,如下。
1.商务宴请的程序
宴请是为了表达对来宾的欢迎、祝贺或答谢,促进双方的感情而进行的餐饮招待。商务宴请是公关活动中常见的方式之一,通过宴请增进双方的了解,拉近彼此的距离,达成某种共识。文秘人员在安排宴请工作时,应遵循以下程序,具体如下。
2.商务宴请的种类
在日常的商务活动中,宴请的种类有很多种,不同的接待目的需要不同的宴请类型,常见的商务宴请类型主要有以下6种,具体如下。
3.商务宴请的礼仪
宴请是公关活动的一种手段,因此宴请活动的安排,包括宴请的方式、标准、范围等应该合乎礼仪的规范。具体礼仪如下。
◎ 座次:按照以右为尊的原则,将主宾安排在主人的右侧,次主宾安排在主人的左侧
◎ 入座:主人或长着安排入座,来宾在主人和长着入座后方可坐下,男士应为身边的女士拉开座椅
◎ 敬酒:首次敬酒应由主人提议,敬酒以礼到为止,各自随意,不应劝酒,主人先为主宾和长辈斟酒,主人斟酒时,客人应用手扶杯表示谢意
◎ 布菜:主人可为身边的客人布菜,应使用公筷,布菜时要照顾客人的喜好,不宜过多
◎ 体态:姿势端正,不抖动腿脚,不翘腿,胳膊不放在桌面上,以免影响他人
◎ 交流:口内有食物时要避免说话和敬酒,要营造和谐轻松的氛围,主动关心周围的人
◎ 散席:宴会结束后,主人、主宾离座后,其他宾客方可离开
4.常用的商务宴请表格
(1)商务宴请申请表
(2)商务宴请记录表
行政文秘
1.商务参观的准备
来宾到达后,文秘人员可依据来宾的目的,安排一定的参观活动。文秘人员在组织参观活动时应做以下准备工作,具体如下。
明确参观的目的和主题
◎ 文秘人员要为参观活动制定一个明确的主题,即想通过参观达到一个什么样的效果,给来宾留下什么印象
确定邀请对象和参观时间
◎ 参观可以常年进行,也可定期进行,应安排在一些特殊的日子,如周年纪念日等;还要注意季节、气候的变化,太冷、太热都不宜安排参观
搞好接待工作
◎ 文秘人员应做好来宾登记、讲解、向导等接待工作,为来宾安排舒适的休息场所,提供茶水和饮食,赠送有意义的纪念品
拟定参观路线
◎ 文秘人员要提前拟定参观路线,制作向导图及标志,标明餐厅、医务室、休息室及厕所的具体位置
做好宣传工作
◎ 文秘人员应制作一份简单易懂的说明书后宣传材料,帮助来宾了解企业的概况,使参观活动起到应有的效果
2.常用的商务参观表格
(1)参观登记表
(2)参观许可证
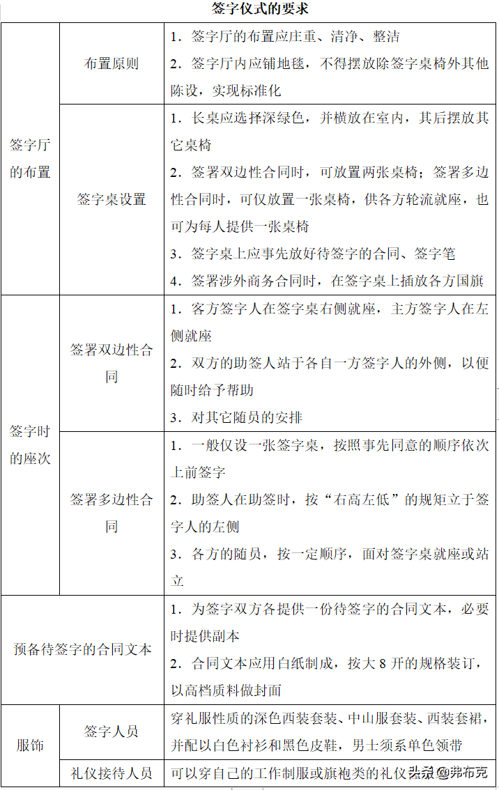
1.安排签字仪式的步骤
签约即合同的签署,文秘人员在安排签字仪式时要做好如下工作,具体如下。
布置签字厅安排签字座次预备签字合同文本规范签字人员服饰安排签字仪式程序2.签字仪式的具体要求
在举行签字仪式时,对仪式的各个步骤都有详细的要求,文秘人员要作出精心安排,具体如下。
3.签字仪式的程序
安排签字仪式的程序如下。
共饮香槟相互祝贺
这是国际桑通用的增添喜庆的做法,合同签署后,签字人员当场饮一杯香槟酒
交换签署的合同文本
双方交换已签署的正式合同文本,并相互交换使用过的签字笔以留作纪念,全场人员鼓掌祝贺
正式签署合同文本
签字人员签署合同本,通常先签署主方持有的合同文本,再签署客方保存的合同文本
宣布仪式正式开始
主持人宣布签字仪式开始,签字人员进入签字厅,在既定的位置上就座
1.安排典礼仪式的步骤
安排典礼仪式也是文秘人员职责之一,在安排典礼仪式时,文秘人员做好以下几个步骤的准备工作,具体如下。
确定典礼仪式内容选择举办典礼地点拟定出席者名单组建典礼筹备小组制定典礼具体程序2.典礼仪式各步骤的具体内容
为了使典礼圆满的完成,文秘人员在安排典礼仪式的过程中占据主要地位,须详细的规划典礼仪式的各个步骤,典礼仪式的各个步骤具体内容如下。
确定内容
◎ 在举行典礼时,文秘人员应安排体现隆重,欢快的庆典内容,要以塑造企业形象,
显示企业实力,扩大影响为宗旨
◎ 典礼分为成立周年典礼,荣获某项荣誉、取得重大业绩典礼、取得显著发展典礼
选择地点
◎ 根据仪式的规模、影响力及企业的实际情况选择,尽量避免影响仪式的外在因素
◎ 为营造气氛,应对现场进行布置,如粘贴标语、悬挂彩灯等
拟定名单
◎ 一般出席者包括上级领导、社会名流、大众传媒、合作伙伴、员工代表等
◎ 从典礼宗旨出发,切忌让出席者为难,拟定好名单报领导审核,审核后方可确定
筹备小组
◎ 组建包括会务组、文秘组、接待组、宣传者、财务组及保卫组在内的典礼筹备小组,各组相互配合使典礼圆满完成
制定程序
◎ 文秘人员应制定具体的程序以保证典礼的顺利进行
3.典礼仪式的具体步骤
成功的典礼仪式与具体的程序存在着很大的关系,文秘人员应当精心拟定典礼的具体程序。通常,典礼大致上应包括下述7项,具体如下。
引导来宾就座加以介绍
主持人宣布仪式开始 企业领导致辞 邀请嘉宾讲话 进行典礼各项活动 安排文艺演出庆典结束邀请来宾参观1.商务谈判的工作步骤
商务谈判指谈判双方以经济利益为目的,以价格为的核心,同时兼顾对方的需要,通过沟通、协商、妥协、合作、策等方式,为了有效地促成交易活动,商务谈判的工作步骤如下。
收集谈判资料组织谈判小组制定谈判方案布置谈判现场营造谈判气氛做好辅助工作协助主谈判人处理问题2.谈判前的准备
为了实现谈判目的,在谈判中占据主导地位和优势,文秘人员在谈判前应做好充分的准备。谈判前的准备工作具体如下。
收集谈判资料
◎ 谈判资料是制定谈判战略的依据,控制谈判过程的手段也是双方沟通的介质
◎ 文秘人员须收集客户资料和竞争者资料,并整理出重点
组建谈判小组
◎ 选择谈判人员,其素质直接决定了工作小组的素质和水平,应充分重视人员的挑选
◎ 组建知识结构互补、分工明确,人员搭配合理的工作小组
制定谈判方案
◎ 确定谈判议题
◎ 确定谈判目标
◎ 选择谈判策略
◎ 制定谈判程序
◎ 确定谈判时间
布置谈判现场
◎ 谈判室的选择和布置
◎ 安排谈判座位
◎ 营造谈判气氛,做好欢迎工作
3.收集资料的途径
文秘人员在谈判前须根据本次谈判的具体内容和要求收集有关资料,收集资料的途径具体如下。
收集之前与对方的交易记录向与对方有来往经验的人征询意见针对双方的市场地位及运营现状进行分析分析双方的时间压力,了解时间压力在哪一方收集地方的工作作风信息,这样可以做到有的放矢了解每个客户与企业的依存程度,分析彼此的依存关系整理对方谈判前发布的信息,那时有一些重要信息可能走漏收集对方以前的谈判记录以了解对方的决策风格和谈判技术4.制定商务谈判程序
商务谈判程序即商务谈判议程,一般是指所谈事项的先后次序和主要方法。文秘人员参与制定商务谈判程序的具体做法如下。
确定所谈事项顺序
◎ 先易后难,先将易谈妥的事项定下来,为较难问题的谈判打下基础,为整个谈判营造一个良好气氛
◎ 先难后易,为了突出谈判的重点和难点,先集中精力和时间将重点和难点谈清,余下的问题易达成共识
◎ 混合型,不分主次,把所有问题都排列出来进行讨论,把各种意见归纳起来,将明确统一的意见放开,讨论未解决的问题
编写谈判程序方法
◎ 尊重对方安排法,让对方先上谈判桌
◎ 前提设限法,遇到棘手问题先舍下一些前提,前提谈完再谈其它议题
◎ 不设限安排法,谈判双方强弱势明显,强势方可采取此方法
◎ 优先次序法,双方怀有善意时,可按由简至繁的次序排列;对峙时,可能要求先谈较难议题
◎ 临时增加议题法,为争取主动权,一方可能临时增加议题
5.安排谈判现场
文秘人员对商务谈判现场的安排主要有两方面的工作,具体如下。
6.谈判的辅助工作
在商务谈判中,文秘人员的辅助性工作有以下几个方面,具体如下。
记录
◎ 文秘人员要做好谈判的全程记录,做完后要与谈判工作小组进行核对,以保证记录的准确、全面
◎ 文秘人员对各种情况以简报或汇总的形式记录,用于谈判后研究调整谋略
◎ 谈判后起草一份详细的备忘录,并给对方一份,要求对方书面确认备忘录真实公正的表述了谈判结果
翻译
◎ 若对方为外国人,根据需要,文秘人员兼做翻译工作
善后
◎ 做好有关财务的报销工作
◎ 收回相关资料并加以整理和存档,上报整理后材料
◎ 清理现场,在谈判结果公布前做好保密工作
7.协助主谈判人员处理谈判中的问题
商务谈判的过程中经常会出现一些问题,常见的问题有出现僵局、出现反对意见、己方处于劣势、谈判气氛紧张和谈判即将破裂等。文秘人员要协助主谈判人员处理这些问题,具体的处理方法如下。
行政文秘
1.商务活动策划方案的内容
为了使本次活动顺利进行并取得成功,文秘人员通常都会先制定商务活动的策划方案,经领导同意后方可进行商务活动,如公司的庆典、商务的宴请等商务活动,策划方案是策划活动付诸实践的指南,策划方案的内容如下。
目的时间地点日程安排策划涉及的预算执行细则2.策划方案范例
一、目的
商务宴请是公关活动中常见的方式之一,为了增进双方的相互了解,促进双方的感情,拉近彼此的距离,达成某种共识而进行的餐饮招待。
二、时间和地点
时间: 年 月 日 时
地点: 酒店 厅
三、接待职责
1.行政总监负责接待客人
2.总经办、行政部、销售部等其他相关部门配合行政总监完成接待任务。
四、接待程序
本公司的客人接待程序如下。
1.客人来访通知
安全保卫人员要询问来客的来访理由,并通知前台文员接待。前台文员需礼貌询问,根据公司宴客名单,确定来客是否为宴请客人。
2.宴请客人来访接待
(1)行政总监收到重要来客通知后,应立即赶往行政部接待中心进行接待,并填写如下的接待宴请记录表和接待工作总结表。
商务宴请策划方案
(2)相关业务部门的负责人与来客进行工作洽谈。洽谈完毕后,如重要客人提出参观公司的要求,行政总监应请示总经理,得到总经理同意后,由行政总监以及业务部门的相关负责人陪同参观。
六、宴请客人送别
宴请完毕,相关接待人员(如行政总监、相关业务部门负责人等)礼貌相送,并根据公司相关规定配车送站。
#行政文秘##行政部##商务活动#
本文由弗布克原创,版权归属弗布克,欢迎转发,禁止转载,抄袭、洗稿,侵权必究。
领取本资料的Word、PDF版完整内容方法:
1.本资源编号:521。
2.关注+评论+转发,然后私信“资料”。
更多相关资料可点击下面“了解更多”。
版权声明:我们致力于保护作者版权,注重分享,被刊用文章【文秘案例分析(行政文秘商务活动应知事项及活动策划方案)】因无法核实真实出处,未能及时与作者取得联系,或有版权异议的,请联系管理员,我们会立即处理! 部分文章是来自自研大数据AI进行生成,内容摘自(百度百科,百度知道,头条百科,中国民法典,刑法,牛津词典,新华词典,汉语词典,国家院校,科普平台)等数据,内容仅供学习参考,不准确地方联系删除处理!;
工作时间:8:00-18:00
客服电话
电子邮件
beimuxi@protonmail.com
扫码二维码
获取最新动态
