麦读君按:本文作者讲的是她在美国法学院做案例研习最核心的方法论——做outline,如她所说,「做Outline本质上体现了一种将知识内化的方式,通过一层抽象出来的逻辑来理解眼前看似没有规律的信息,是输入和输出的关键连结点。」
读完你会发现,法律人精进的路上,很多方法是相通的。美国法学院这套研习案例的方法论,对于身在成文法国家的我们,同样非常有启发。
本文由麦读君整理自赵丹喵于2017年2月29日发布的文章《Outline能带给你的,不仅仅只有一份人见人爱的GPA》,略有删节,原文可以到她的微信公号「赵丹赵丹喵」查看。
01
Outline是什么?
想象在一个有成文法的法律体系里,一个法律问题怎么处理,需要考虑哪些因素,立法机构已经给你列好了框架,确定了主干结构,法院处理问题时只需要根据现有的法律规则按照框架行事,根据不同案子的情况添上枝叶即可。学习法律的时候,也是先记住规则,然后按部就班地记忆不同的案情要如何适用规则。
简而言之,成文法国家法律产生的顺序为规则在先,适用在后,由抽象到具体。
案例法的体系则是完全反过来,适用在前,规则在后,由具体到抽象。
在美国,像侵权和合同这种典型的从英国继承而来的普通法,一开始根本没有什么成文的法律,在18世纪以前仅仅是法官根据眼前的案情做出具体的裁定。只有当案子足够多,这门法律已经随着无数个法官的判决而发展壮大后,有学者开始尝试着将已有的案子进行分门别类,从中抽象出一条条的法律规则,同时汇总成书,作为“总结”,供之后的法官和律师参考。
这也就解释了为什么美国法学院的学生要从18世纪的案例开始学起,然而中国法学院则倾向于直接从法条入手。因为想要彻底掌握一门法律,一定要追本溯源,按照历史沿革的顺序从最早期的案例学起,然后顺藤摸瓜,一个案例一个案例地读下去,明白一个法律规则是怎样一点点像盖大楼一样被发展起来的。
做Outline和案例教学法是天作之合,就是因为Outline能让你随时保持一种「从案例中总结法律规则」的意识,让你不至于迷失在浩如烟海,又杂乱无章的案例中。
举个栗子,一个在美国法学院读书的学生典型的一堂课应该是这样的画风:
教授课前布置了四个案例需要阅读,课上一个案例一个案例地过。每个案例先总结一下案情,然后总结判决(全程穿插与学生的互动,比如说让学生来总结案情啥的),然后总结这个案例确立了什么样的法律规则。
如果一个学生勤勤恳恳地做reading,听课,记笔记,但是不做Outline的话,那一学期下来TA的思维方式和对这门法律的理解也就仅限于上面这张图了——这学期我学了ABCDEFG等等五十个案例,每个案例讲了啥,怎么判,确立了什么规则。
这种思维方式不管是对于考试,律师执业,还是对这门法律最全面和本质的认识,都毫无任何帮助。
真正有帮助,能对一个人对案例法体系的掌握起到质变作用的是做Outline,以及这背后代表的全套的思维方式。
还是来一个简单的图解来表明做Outline是什么意思。虽然一节侵权法课下来,教授讲课的节奏和你的笔记都是上面那张图的样子,但是在你的脑子里要形成下图的逻辑体系:
除了自己在脑子里要这样排列以外,更不要吝啬时间,认认真真地把每节课的笔记转化成这种按照法律规则来排列的「Outline」模式。
02
如何通过做Outline研习案例?
所有当过学生的人都会有过这种感觉:我觉得我明明学明白了啊,不就是那么回事儿吗?怎么考试就是考不好?怎么论文就是写不出来?
恕我直言,那你还是没学明白。一般觉得「我好像明白但是就是表达不出来」的人,往往还是停留在「线性思维」上。用学美国法律的例子来说,就是明明知道每一个案例代表着什么,甚至一个个案情和判决背的滚瓜烂熟,但是没能带着「做Outline」的心态去寻找案例背后的规律,换一条甚至多条不同的逻辑线来重新审视线性思维下的一个个案例。
「做Outline」所代表的,其实是一种从具体现象中抽象出背后的规律,再用总结好的规律来解释并预测现象的发展的思维方式。
怎么才能过度到一份包罗万象、逻辑严谨、顺手好用的Outline呢?
其实做Outline——或者说任何适用「deductive reasoning」的思维方式——核心就在于,一点点将「原料(raw material)」整理成半成品,然后层层推进,排列组合,最后把Outline搭建起来。
比如说,最终Outline要求一份按照法律问题排列,每个法律问题下同时有法律规则的简述和案情与规则的联系。而你眼前是一个你觉得「今晚一定是看不完了的」长篇大论的案例,你怎么办?
首先自己试着做case brief——网上一搜模版到处都是,非常简单。基本要素就是:
Facts:案情是什么?案例里三页的案情能不能用一段话总结出来?
Judgment:结果是什么?案例里有多处总结了判决,能不能用一句话总结出来?
Rule:这个案子得出的法律规则是什么?有什么前因后果?案例里引用了很多先例,能不能自己把历史规则和这个案子的适用总结出来?
Reasoning: 法官为什么能通过案情做出这个判决?实行这个规则背后的推理是什么?有哪些level 2(不知道level 2是什么的请自行回去复习这篇文章)层面上的考虑?有没有反驳输了案子的一方的论证?怎么反驳的?前后都考虑了哪些因素?
case brief一开始也可以参考网络上能搜到的作为参考,先琢磨着别人是怎么做的,然后自己慢慢找思路和感觉。
积攒了一段时间的case brief,或者是课前读reading做的笔记,以及课堂笔记之后,就可以着手做outline了。这个时候,不用想着一步到位,一口气做成一套考试时候拿来就能用的outline。先按照第一步里面计划过的Outline的最终形态开始想,从小到大开始抓规律。
这两周讲过的十个案例好像都是关于同一个法律问题的。
这两个案例有什么共同点?好像是一个法律规则需要考虑的两种因素,所以应该平行排列在这个规则下面。
这个案例其实是同一个法律规则的正反两面——不同的案情,有不同的适用方法,在做Outline的时候应该体现出两者的逻辑关系。
怎么体现呢?也许一种方式是把案例中的Rule(法律规则)写出来——在这个大的法律规则下,如果有ABC案情则适用甲案例,有DEF案情则适用乙案例。
那甲乙两个案例背后level 2的内容应该放在哪里?嗯,感觉放在上面那两条关于甲乙案例的法律规则下面,再开一个bullet point递进一层,比较清晰。
我自己最开始做Outline,也不是一次成功的呀。比如说我第一个学期最开始尝试做Outline的时候是十月中旬,开学前两周的内容我整理了整整十页纸——逻辑上还没有提炼到最精炼的程度。在我一次次反复思索这十页纸背后还能揪出什么共同规律的时候,我的大脑不断地对这些原材料进行加工,无数原始信息的各种可能排列组合的方式,我吃饭在想,走路在想,甚至做梦都在想。最后十页纸的东西被我浓缩到两页,而这十页纸背后的逻辑、论证、结构、细节、变化、交错,我全都烂熟于心。
看似复杂而无序的知识,就是这样一点点被人类的大脑攻克的啊。
有什么事情是学不会的呢?只是没有掌握方法,且不够坚持罢了。
03
Outline的真相:
一种受用终生的思维方法
以上是麦读君根据原作者的经验贴整理的内容。王泽鉴老师曾经反复强调:案例研习应成为法律教育的重点。也许正是因为,这种能够透过现象看到本质,从无序中挖掘规律的思维方法,才是法律人值得培养的核心竞争力。
事实上,注重条文解读,缺乏案例和实战教学,致使学生接受的教育和实务工作脱节,正是国内法学院教育的通病。
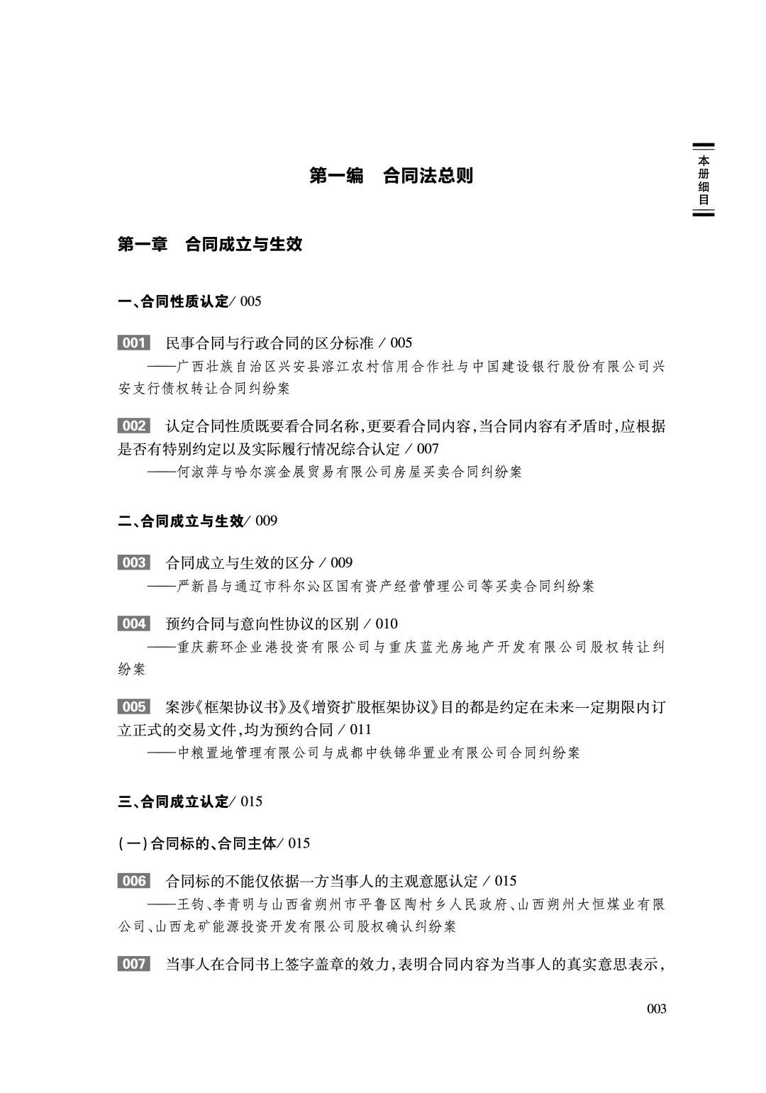
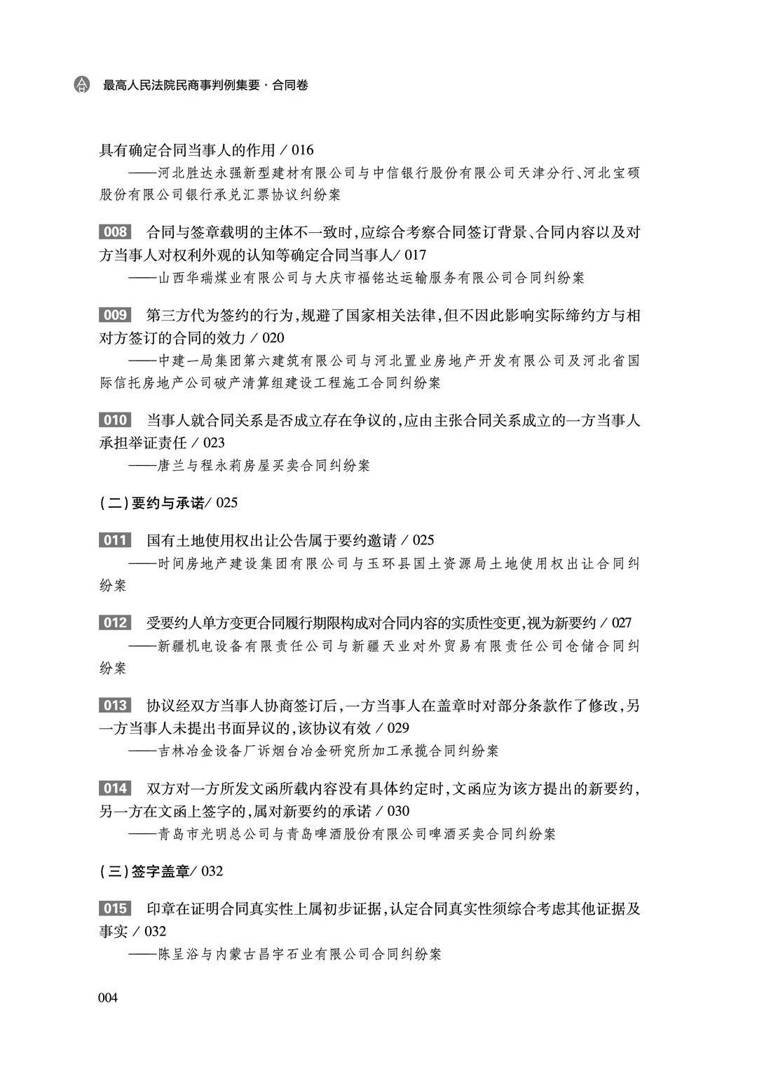
在麦读这两天推荐的重磅套书《最高人民法院民商事判例集要》中,我们融合了Outline这种做案例研习的思维方法,并试图为所有想研习案例的法律人,提供一套高质量的学习资料。
这是迄今为止第一套,对最高院近20年来所有民商事判例,进行集中梳理和精心提炼的实务书。
在这套书中,我们不只从3.5万个最高院民商事案件中,精选出了最值得研读的3000件,还邀请了权威专家,为大家提炼出了这些案件确定的2661条裁判规则,并依照他们所属的法律问题进行归类排序。
(↓左滑翻页查看↓)
为了帮助大家更好地理解每个案例是如何确定相应的规则的,我们不只全力搜集了法官对其本人承办案件的评析,一并配套在案例中,还精心附加了编者说明,对一些案例所涉观点的变更与沿革进行解说,对案例之间的关联进行提示。
正如原文作者赵丹喵所说:
在时间的长河里,一个个案例逐渐淡去,越来越清晰的则是案例背后抽象的规则,无数个法律规则像拼图一样漫天飞舞,由真正擅长思考的法律学者按照逻辑体系分门别类,整整齐齐的排列好,法律渐渐就成了体系,有了目录和索引,一张张纸被整理好,变成了一本本厚重的书,随着时间飞逝而沉淀了下来。
04
麦读书友三重福利
权威的案例资源是一座宝库,蕴含着顶尖裁判者的智慧,法律运行的逻辑,规则的由来和价值的权衡。786万字,3000多个案例,我们希望通过这套书中,为你提供一份系统的学习地图。
书友福利 1 掌握方法
为了帮助大家掌握研读案例的方法,我们特别邀请了姚明斌博士,为麦读的书友做一次直播课程分享,为大家讲解「法律人如何研读判例?」
在麦读书店购书后,添加麦读君,就可以入群收听。
书友福利 2 培养习惯
掌握了案例研习的方法,重要的就是坚持下去,培养每日读案例的习惯。
凡是在麦读书店购买本套图书任意一卷的朋友,都可以加入我们的案例研习社群,每天与大家一起讨论,互相鼓励,共同进步。
书友福利 3 赠《民法思维》
前 100名下单的读者,赠送王泽鉴教授经典作品《民法思维》一本,搭配判例一起读,效果加倍。
前100名下单读者↓赠送《民法思维》
选好一本书,踏踏实实地做出改变,当你坚持下来,也许,这普普通通的一次选择,就是你余生发生改变的那一瞬间。
起读书
团购50套以上的读者
请单独联系麦读君
如果你也喜欢这套书
分享本文到朋友圈
可以找麦读君领取小红包哦
版权声明:我们致力于保护作者版权,注重分享,被刊用文章【教育研习案例(赵丹喵)】因无法核实真实出处,未能及时与作者取得联系,或有版权异议的,请联系管理员,我们会立即处理! 部分文章是来自自研大数据AI进行生成,内容摘自(百度百科,百度知道,头条百科,中国民法典,刑法,牛津词典,新华词典,汉语词典,国家院校,科普平台)等数据,内容仅供学习参考,不准确地方联系删除处理!;
工作时间:8:00-18:00
客服电话
电子邮件
beimuxi@protonmail.com
扫码二维码
获取最新动态
