文章是多抓鱼APP活动策划的复盘,作者分享了从活动策划到执行过程中需要注意的问题,希望对你有所启发。
为多抓鱼APP策划一场通过“老用户带新用户”的活动,提高APP下载量。
一、整体思路
二、具体思考和执行过程
1. 多抓鱼产品分析之产品现状
分析目的:通过对多抓鱼产品生命周期,业务模式、现存问题的分析与了解,寻找当前的业务重点,为活动找到发力点。
1.1 多抓鱼介绍
1.2 多抓鱼APP使用情况分析
APP端目前仅支持二手图书类目交易,上图图是多抓鱼APP从2019-7-23日-2020-3-23止安卓手机端的下载情况(iOS端设置了开发者权限因此没有查到),截止3月23日总下载量约102.15万,从安卓端下载情况看多抓鱼APP下载量呈上升趋势,但是增长幅度较缓。
1.3 多抓鱼微信公众号分析
多抓鱼公众号预估粉丝数205.21万
从一篇《靠小程序卖掉100万本二手书的多抓鱼,是如何做到的?》被多抓鱼大大表扬的文章中提到,多抓鱼当时正处于快速成长期(文章写于2018年12月初)。那么多抓鱼目前是否已经进入成熟期呢?结合产品生命周期相关理论:成熟期产品基本定型、有大量用户使用。
对比多抓鱼来看,扫码卖书给平台,平台处理再卖给买家的关键功能是固定的。但是图书品类不全,书籍数量不够多,尚不足以撑起足够规模的交易量,高粘度社区氛围还没有形成,买卖过程和产品生态中依然存在很多问题需要不断探索和优化。因此判断不满足成熟期产品特点,处于快速成长期。
多抓鱼APP安卓端下载量(102.15万)占公众号粉丝数(205.21万)的一半,假如ios端的下载量跟安卓端差不多,那么多抓鱼APP总下载数与微信公众号粉丝数应该相差不大。而多抓鱼是从微信起家积累用户的,18年年底才开发了自己的APP,其大部分用户都是在微信端。不负责任的推测一下下多抓鱼APP的用户很大一部分应该是从微信导流过去的,是重复的用户,并且微信对APP已经没有什么导流能力了。
总结:
多抓鱼产品处于快速成长期,依然是在部分用户中通过口碑推荐,还没有形成大量用户使用的规模。此阶段运营重点:通过补贴、活动、老带新等方式,持续获取用户,扩大品牌影响力,占领行业头部位置。这一次拉新活动也将重点发现新的引流渠道,不考虑从微信公众号导流。2. 多抓鱼产品分析之产品特色
七个方向寻找产品特色:
3. 寻找目标用户之二手书行业维度
分析目的:通过二手书行业分析,发现潜在机会,寻找活动目标用户画像
总结:
行业目标用户特征:男性居多、95后、硕士人群、企业白领、学生、收入水平:大部分处于中等偏下水平3k-10k地域特征:广东省占比最高,江苏省、山东省位于二三位;新一线城市占比最高,二线城市次之,北京、上海位列前茅,重庆、广州、深圳次之活动方向:免费、分享、公益定位理论说用品类思考,用品牌说话。目前二手物品垂直市场头部企业尚未形成,是明确产品定位,让更多用户感知品牌实力,占领用户心智的好机会。希望能通过运营,让用户在转让二手书籍时第一个想到多抓鱼。4. 寻找目标用户之多抓鱼产品维度
分析目的:了解产品生态,平台上用户的特征、喜好与需求。
总结:
多抓鱼粉丝特征:宅男宅女,家庭主妇,数码一族,时尚女性年龄:30-34岁最多,其次25-29岁,18-24岁留言词云中上海出现最多,与多抓鱼正在筹备上海实体店的文章有关,这家店不只售卖二手书,还有百货用户留言氛围比较轻松、欢乐融合行业维度与产品维护的用户分析,我的活动面向的目标用户大概为:
25-34岁,企业白领,学历较高人群,18-24,学生一线城市上海,新一线城市:杭州、南京、苏州、重庆、程度、西安、长沙等用户对实体店呼声较高用户更喜欢氛围比较轻松、欢乐的平台活动方向:免费、分享、公益在哪里可以找到我的目标用户,他们有什么样的特征,通常在哪里活跃,为了更具体的了解目标用户,我分别对25-34岁白领用户,18-24岁学生用户再做了一些调研。
总结:
大多数白领用户愿意接受消费降级,在购买商品时更注重经济实用,购买更低价产品时最希望产品质量有一定保障。对二手物品的关注上男性多于女性。工作3-7年的白领在个人学习深造上的消费支出最多,白领所处越发达,竞争越激烈的城市,对学习/自我提升的“觉悟”越高,选用公共交通居多,公交/地铁是前二选择。
总结:
Z时代是指1995-2009年出生的人。18-24岁学生,对文学小说类读物比较感兴趣,看文学小说的时长是占日均消耗时长第三,近四成会购买二手物品,对二手物品的容忍度是七成新,对手机APP的广告印象最深,认识品牌通常通过朋友种草和APP/浏览器广告,对产品的判断更相信自己的使用体验,其次是懂行专业大牛的言论。
到此,我的活动目标用户进一步清晰:
25-34岁,企业白领,学历较高人群,工作3-7年,男性用户居多,希望二手产品的质量有保障,高频出入场景:公交/地铁18-24,学生,对文学小说类读物,对二手物品的容忍度是七成新,对手机APP的广告印象最深,认识品牌通常通过朋友种草和APP/浏览器广告,对产品的判断更相信自己的使用体验,其次是懂行专业大牛的言论。高频出入场景:手机、学校、公交/地铁一线城市上海,新一线城市:杭州、南京、苏州、重庆、程度、西安、长沙等活动方向:免费、分享、公益用户更喜欢氛围比较轻松、欢乐的平台5. 二手书电商行业用户需求分析
分析目的:了解用户对二手行业的看法与需求,寻找活动思路。
总结:
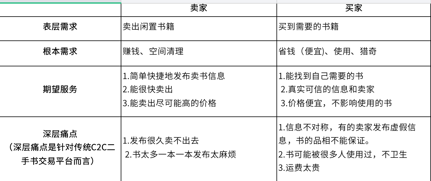
二手书电商行业用户痛点与需求主要有:
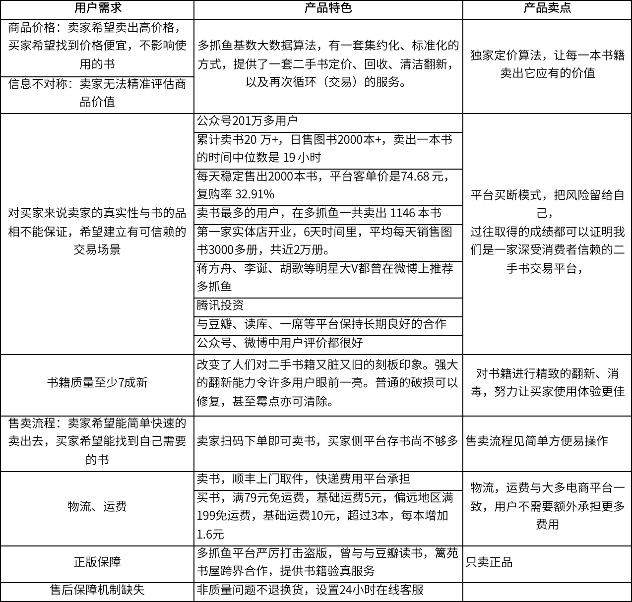
商品价格:卖家希望卖出高价格,买家希望找到价格便宜,不影响使用的书信息不对称:卖家无法精准评估商品价值对买家来说卖家的真实性与书的品相不能保证,希望建立有可信赖的交易场景售卖流程:卖家希望能简单快速的卖出去,买家希望能找到自己需要的书正版保障物流、运费售后保障机制缺失书籍质量至少7成新6. 根据用户需求+产品特色,寻找产品卖点
7. 设计活动
下面重点针对方案一做案例收集、拆解分析。
案例一:咪咕读书:2020预言书
选择原因:同是图书类APP,活动目的同是为APP拉新活动主题:咪咕读书:2020预言书,活动形式:预测新年运势,通过有趣的预言吸引用户转发。作品全程是一台打印机缓缓打出一行一行的字,先是表达对2020的美好展望,然后邀请用户点触指纹图案,预测新年运势,运势打出后,直接跳转至运势海报界面,海报包括标题“2020预言书”,预测的2020年会发生的事情(好事),和咪咕宣传语,用户可重新测试或登录咪咕平台。活动流程图:
案例二:转转:流转地球
选择原因:二手商品综合类头部平台,活动主题也与公益相关活动主题:流转地球活动形式:通过明星讲述,呼吁用户关注环保,循环利用资源,同时进行品牌宣传。进入H5后,用户需要先进行两个交互:录入指纹启动计划和转动地球,还原绿色。随后点明了这个计划的目的:守护地球的绿色健康。随后公益召集人唐禹哲通过一段视频短片,用数据说明了目前地球遇到的问题:人类的消耗进度超过了地球的承载力。怎么办?亮出宣传内容——通过转转减少资源消耗。最后邀请用户加入资源流转,一起点亮地球。尾页会生成一张参与数据图,写明用户是第几位参与的人。活动流程图:
案例三:ONE一个APP:故事大爆炸
选择原因:同是图书类APP,活动目的同是为APP拉新活动主题:ONE一个APP:故事大爆炸活动形式:通过三个不同场景,主人公分别收到oneAPP发来的征文大赛通知,吸引用户参与,为APP做宣传活动流程图:
总结:
这三个案例活动的调性都是贴近文人气质的,我们的活动应该规强制邀请或是刷屏裂变这种硬广,很容易引起文艺青年的反感。
one APP和转转都是品牌宣传类活动,没有KPI,因此只借鉴活动形式,比如,one通过讲故事的形式做广告,转转呼吁环保的理念。同时借鉴咪咕读书,下载APP找到红包书,长评推荐好书赢取咪咕卡这两点。
结合我们自己的平台特色,我的活动设计流程大概是:
参与人数漏斗模型:
活动指标拆解:
下载人数=H5页面曝光量*H5页面点击率*活动页面点击率*下载按钮点击率*APP STORE的下载转化率。
因为没有找到相关案例的参考数据或者多抓鱼以前活动的历史数据,没有数据参考依据。这次活动中只有对H5页面曝光量*H5页面点击率*活动页面点击率*下载按钮点击率进行监测,再不断优化调整以达到下载量目标
三、撰写活动方案
结合我们自己的平台特色,撰写活动方案
方案一:多抓鱼APP“书的一生”活动策划方案
活动效果:通过H5宣传,唤醒卖家转让二手书的意识,倡导循环经济,环保消费,为APP带来更多流量,同时设置红包书,买书优惠,承接活动带来的新流量,刺激转化。
目标用户:25-34岁,企业白领,学历较高人群,工作3-7年,男性用户居多18-24,学生,投放城市:上海、杭州、南京、苏州、重庆、程度、西安、长沙等活动时间:2020.4.1-4.30
活动主题:书的一生
活动形式:从书的视角出发,讲述书的一生,唤醒用户对待二手书籍的态度
活动流程:
推广渠道:朋友圈,征集上海、杭州、南京、苏州、重庆、程度、西安、长沙等城市,25-34岁,企业白领,学历较高人群,工作3-7年,18-24,学生,男生更佳,的朋友圈,好友越多越好,总曝光量不低于30000。
活动预算:
方案二:多抓鱼评论区(不做案例分析和拆解)
活动效果:多抓鱼平台的用户与平台一直粘性很高,关系也很欢乐,特别是微信下面的评论区,经常有用户自发来夸奖平台,这些是最好的产品广告。鉴于平台目前希望扩大用户漏斗,提升品牌影响力,在线下渠道也应该发力。
对标网易云音乐与杭港地铁共同推出的“乐评专列”活动,把点赞数最高的5000条乐评印满了地铁站,营销效果非常好。考虑筛选多抓鱼公众号下面的优质评论做成海报广告,鉴于平台目前尚不足以支持大规模交易量,盲目做地铁广告虽然流量大,但会导致很多用户使用体验不好,影响平台口碑。所以考虑在多抓鱼线下实体店或者是学校做推广,一方面能覆盖精准用户,用户容错性更大,还可以让平台现有用户感知到自己的价值,增加粘性。
目标用户:
25-34岁,企业白领,学历较高人群,工作3-7年,男性用户居多18-24,学生,投放城市:上海、杭州、南京、苏州、重庆、程度、西安、长沙等活动主题:多抓鱼评论区:用户答谢会
活动海报原型图:
本文由 @nathyvv 原创发布于人人都是产品经理,未经作者许可,禁止转载。
题图来自Unsplash,基于CC0协议。
版权声明:我们致力于保护作者版权,注重分享,被刊用文章【活动策划案例(案例分享)】因无法核实真实出处,未能及时与作者取得联系,或有版权异议的,请联系管理员,我们会立即处理! 部分文章是来自自研大数据AI进行生成,内容摘自(百度百科,百度知道,头条百科,中国民法典,刑法,牛津词典,新华词典,汉语词典,国家院校,科普平台)等数据,内容仅供学习参考,不准确地方联系删除处理!;
工作时间:8:00-18:00
客服电话
电子邮件
beimuxi@protonmail.com
扫码二维码
获取最新动态
