都说注会难,考试难以通过,教材难以啃下,这知识怎么也进不了脑子……
正在备考注会的你,看到这句话有没有一丝共鸣?
早前,2021年注会教材终于面市,经过一个星期的等待,相信不少人已经收到了装着注会教材的包裹,翻开教材,大家有没有发现,注会教材的难度等级居然发生了变化……
三月中旬,中国财政经济传媒集团出版社发布公告,宣布注册会计师考试教材正式发行,本着为大家排忧解难的目的,高顿CPA小编迅速入手全科教材,发现今年注会教材的变动还是很大的。
1、封面风格变化:
和去年教材相比,注会教材风格变化很大,总体仍然保持一贯的简约画风,但更显年轻态,青春感扑面而来,不少考生赞叹教材颜值提升……
2、价格变化:
与去年相比,注会教材的价格有了明显降低,通过计算,高顿CPA小编发现,入手6科只需花费352元。
3、页数变化:
每年注会价格和页数都同比上升或下降,随着教材价格降低,部分教材的页数也减少了,书籍厚度变薄,但会计却“一反常态”,页数增加。
4、教材内容变化:
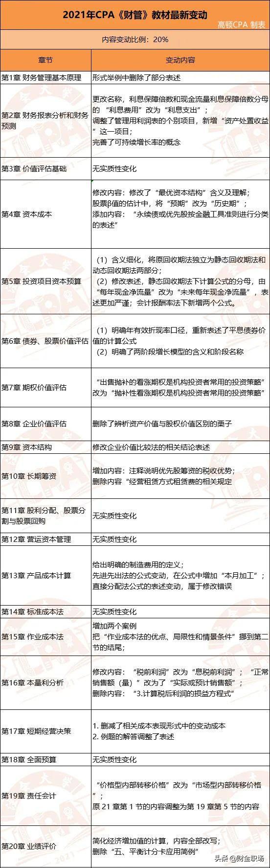
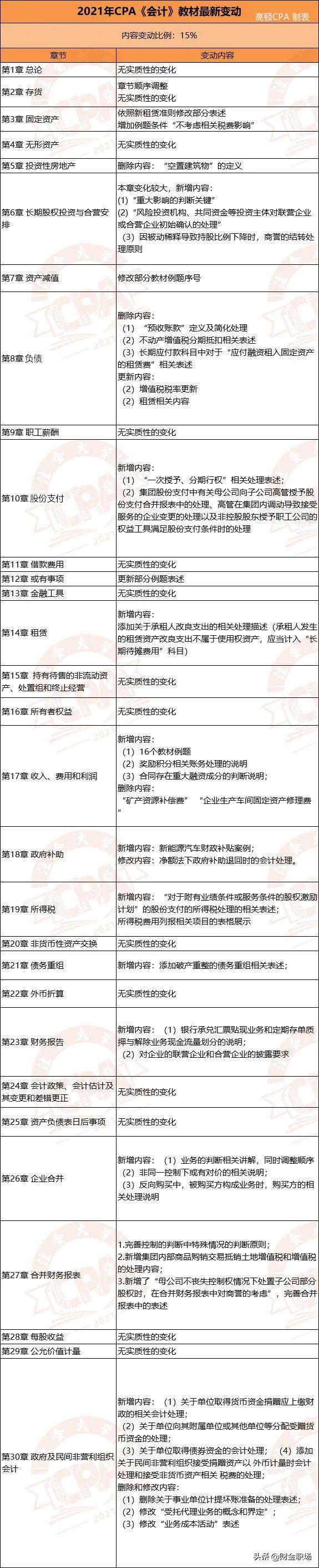
高顿CPA小编已将6科变动整理成下图,可供21届注会考生参考:
会计:
审计:
财管:
税法:
经济法:
战略:
看完科教材变动,有没有小伙伴发现,某些科目的难度等级变化发生了变动,部分知识点难度上升,部分知识点难度下降,高顿CPA小编已将各科难度变化标记在下图中,建议考生收藏,以备不时之需。
▎本文由高顿一建小编原创发布,如需转载或引用,请注明出处!
版权声明:我们致力于保护作者版权,注重分享,被刊用文章【cpa会计教材(2021年注会教材新鲜出炉)】因无法核实真实出处,未能及时与作者取得联系,或有版权异议的,请联系管理员,我们会立即处理! 部分文章是来自自研大数据AI进行生成,内容摘自(百度百科,百度知道,头条百科,中国民法典,刑法,牛津词典,新华词典,汉语词典,国家院校,科普平台)等数据,内容仅供学习参考,不准确地方联系删除处理!;
工作时间:8:00-18:00
客服电话
电子邮件
beimuxi@protonmail.com
扫码二维码
获取最新动态
