猝不及防,2019年CPA官方教材突然上市!就是这么出乎人的意料!
2019年注册会计师报名正在如火如荼的举行之中,每年的报名之初都是考生斗志最高昂的时刻,然而最近两天却显得有些奇怪,因为中注协给大家送了一份特别大的礼物,不对,是特别沉的!
昨天,官方指定教材突然发售,我们一起来看看最新的教材都长什么样吧~
1、飙升的颜值
高顿君看到今年新教材的时候眼前一亮,感觉变得清爽了很多!
具体我们来看下各个科目都长什么样吧~
会计↓↓↓
审计↓↓↓
税法↓↓↓
财管↓↓↓
经济法↓↓↓
战略↓↓↓
高顿君感觉比之前更清爽一些,颜值更高了!
2、变薄的厚度
颜值上去了,但是页数总体来看确实变少了,具体我们来看下咯↓↓↓
除了税法科目增加了17页之外,会计、审计和财管都减少了页数,这对考生来说简直就是天大的好消息!
3、降低的价格
去年变厚变贵的教材一直被大家吐槽,而今年的教材不仅变薄,价格也降了不少!
纵观官方指导的价格,全面降低,这是中注协给大家送来的第三重惊喜!
颜值变高,又瘦身又降价的,中注协给考生送来的惊喜真的是太多了!那么各科教材中的具体变化是什么呢?注会菌也是熬夜爆肝整理出来了!
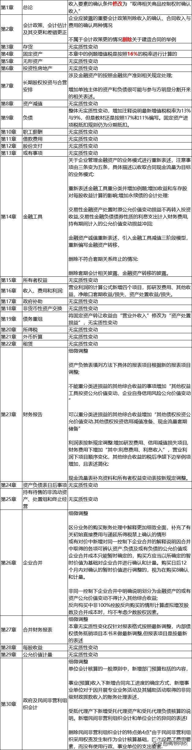
点评:新教材增加1万字,会计科目中变化最大的就是三块,金融工具、财务报表和政府会计,前两者又是考试的难点和重点,尤其是金融工具,去年财政部公布了一系列的相关通知,其中还包含一些案例解读,很可能考到原例题。此外财务报表中,报表格式有非常大的变化,这一块考生在复习的时候也需要特别注意。
点评:2019年注会审计新教材减少了16页,但增加了1万字。教材变动主要是细节性内容的调整“比如,第1章 审计概述,将三类认定调整为两类”;第15章 注册会计师利用他人的工作,结合新审计准则的规定,对原有内容进行补充,这些新增知识是今年考试中要特别关注的,对备考有较大影响。
点评:新教材增加17页,增加3万字,税法今年的变化很大。第五章个人所得税可以说发生了颠覆性变化,2019年税法学习任务很重,其中还有多章节新增知识,也是今年考试中要特别关注的,对备考有较大影响。
点评:2019年注会财管新教材比2018年减少了14页,变动不大,有新增内容,有删除内容,有些是对原教材内容改写,但从整体上来看,影响不大。
点评:新教材相比2018年,从内容上看整体变动较大。第一章、第七章、第八章新增,第九章重写,第二章第十章删除部分内容,所以大家最好参照新教材来复习。
点评:2019年注会战略新教材虽然页数只增加了1页,但增加了1万字。第五章表述变化、有新增内容;第六章第七章虽然删除,但是基本上是合并到第六章中,对考生来说影响还是蛮大的。
新版教材已经上市,高顿君也给大家准备了福利,500本新版官方教材免费包邮送给大家!
微信搜索:高顿网校(id:gaodunclass)
后台回复 送书
参与免费领书
▎本文转自注册会计师整理,素材来源于:http://www.233.com/cpa/zhuanti/jiaocai2019/,CPAchinaacc等,由高顿网校整理发布,若需引用或转载,请在后台回复“转载”。
版权声明:我们致力于保护作者版权,注重分享,被刊用文章【cpa会计教材(2019年CPA考生恭喜了)】因无法核实真实出处,未能及时与作者取得联系,或有版权异议的,请联系管理员,我们会立即处理! 部分文章是来自自研大数据AI进行生成,内容摘自(百度百科,百度知道,头条百科,中国民法典,刑法,牛津词典,新华词典,汉语词典,国家院校,科普平台)等数据,内容仅供学习参考,不准确地方联系删除处理!;
工作时间:8:00-18:00
客服电话
电子邮件
beimuxi@protonmail.com
扫码二维码
获取最新动态
