虽说初级会计考试往后推迟了,但是还是要耐心的合理安排时间去复习,温故而知新,可以为师矣!
对于考试大纲的变化,大家应该也比较清楚了
所以,我们今天不讲大纲
我们来看看初级会计实务的讲义大全,更有历年考题~
了解《初级会计实务》科目,从了解题型题量开始,以下是2019年《初级会计实务》题型、题量及得分规则,供各位考生参考,预计2020年不会发生变化!
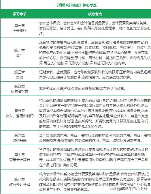
核心考点
从近几年初级会计考情分析来看,《初级会计实务》科目重点内容非常突出,小编将这一科目的核心考点内容进行了整理,大家一定要着重学习哟!
习题练习
初级会计考试习题的作用不容忽视,考生可通过研究习题来揣摩出题人的思路及备考方向,以下习题资料供各位考生学习!
备考技巧
“量体裁衣”做计划
从无数"过来人”分享的备考经验来看,要想顺利通过《初级会计实务》科目,考生需要以学习计划来进行自我约束。没有规矩,不成方圆,建议考生朋友根据自身基础情况、时间情况量身定制学习计划,将学习任务具体落实到每一天!
教材为主,习题为辅
初级会计考试辅导教材是命题的重要依据,基本上包含了命题范围及答题标准,大家若脱离了教材,也就脱离了备考的大方向。但是只看教材不做题也是行不通的,初级会计备考注重学练结合,在通读教材的基础配以适当习题练习,知识点才能掌握的更加牢固!
及时“温故”才能“知新”
随着时间推移,脑海中的记忆会逐渐模糊,如果不时常加以复习回顾,考生很容易“前功尽弃”,根本记不住前期学习的知识点。这就需要考生朋友养成及时复习的好习惯,让每一步都走的无比扎实,这样才能在初级会计考试这场“战役”中取得最后的胜利!
比你优秀的人可能也在认真备考初级会计,大家还有什么理由不努力呢?希望小编整理的以上内容可以帮助大家深入了解《初级会计实务》科目,祝愿大家早日取得初级会计师证!
版权声明:我们致力于保护作者版权,注重分享,被刊用文章【初级会计讲义(资深会计归纳初级会计备考知识)】因无法核实真实出处,未能及时与作者取得联系,或有版权异议的,请联系管理员,我们会立即处理! 部分文章是来自自研大数据AI进行生成,内容摘自(百度百科,百度知道,头条百科,中国民法典,刑法,牛津词典,新华词典,汉语词典,国家院校,科普平台)等数据,内容仅供学习参考,不准确地方联系删除处理!;
工作时间:8:00-18:00
客服电话
电子邮件
beimuxi@protonmail.com
扫码二维码
获取最新动态
