高中时期玩得不错的朋友,昨天突然问我:她现在这个年龄还能考初级会计吗?我说咋不能了,有没有年龄限制,她说自己对会计一点都不了解,大学学的种植业[捂脸]。我就告诉她,你是不是现在想要考初级会计证书,她说是的,决定了。既然决定了,还担心什么,零基础也是可以顺利考取初级会计证书的,提前复习就是了。
其实,对于初级会计的学习,也就初级会计实务费劲点,经济法还好,只要理解了,还是比较简单的。但是实务就是比较贴近日常财务人员做账了,各类会计科目可能会让人受不了。
所以,零基础来备考初级会计的,初级会计实务这个科目现在提前做好预习,后面的学习会更加轻松的。
今天带来了2022年初级会计实务易错易混点合集,希望可以对大家接下来的复习还有帮助。
前面小编分享过2022年初级会计三色讲义和思维导图了,今天就来看看初级会计实务这个科目的易混易错点。
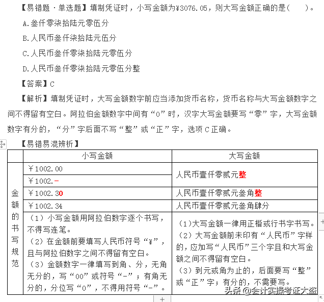
第一章 会计概述(3个易错点)
第二章资产(共8个易错点)
……
……
篇幅限制,今天就到这里了。有关2022年初级会计实务易错易混点合集,希望在接下来初级会计考试的复习过程中可以给大家提供些复习的建议。预祝备战2022年初级会计考试的小伙伴,一切顺利,争取一次拿证!
小编每天都会在这里分享有关初级会计考证的知识,有备考的可以关注我哟!
版权声明:我们致力于保护作者版权,注重分享,被刊用文章【初级会计讲义(2022年初级会计实务易错易混点合集)】因无法核实真实出处,未能及时与作者取得联系,或有版权异议的,请联系管理员,我们会立即处理! 部分文章是来自自研大数据AI进行生成,内容摘自(百度百科,百度知道,头条百科,中国民法典,刑法,牛津词典,新华词典,汉语词典,国家院校,科普平台)等数据,内容仅供学习参考,不准确地方联系删除处理!;
工作时间:8:00-18:00
客服电话
电子邮件
beimuxi@protonmail.com
扫码二维码
获取最新动态
