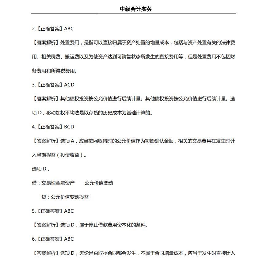
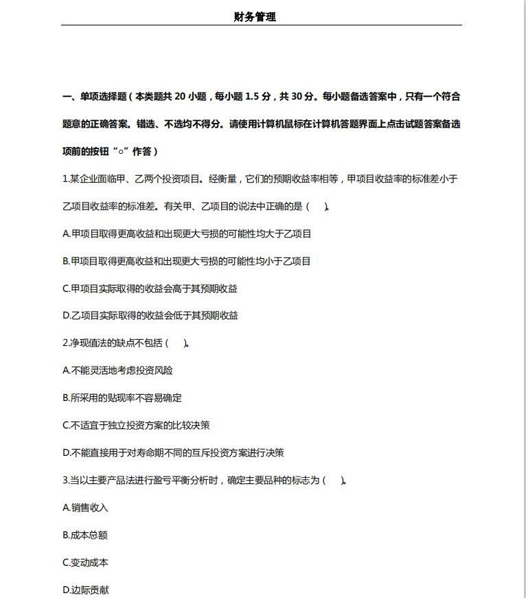
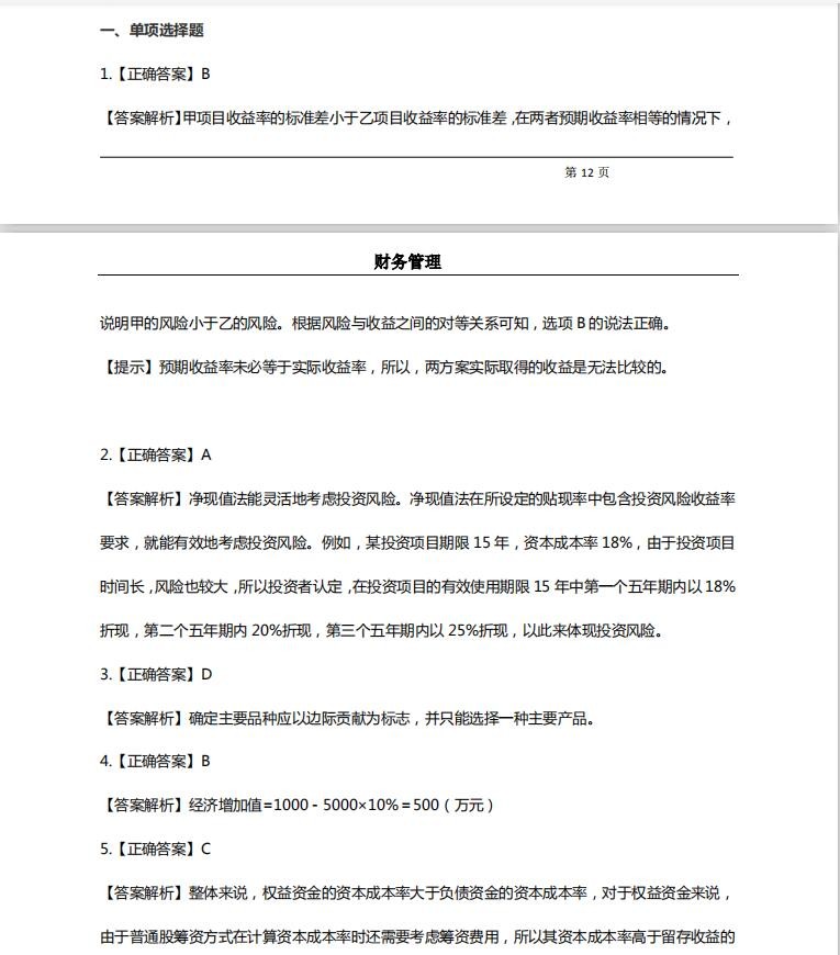
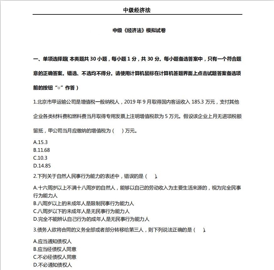
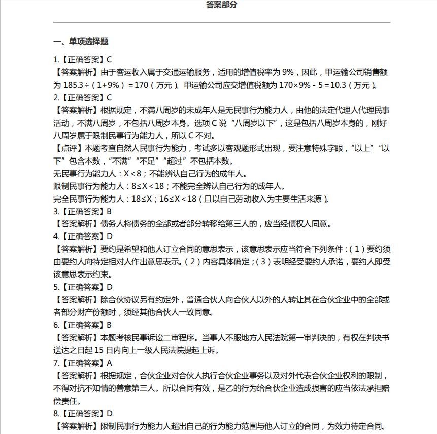
2021中级会计千万不要学其他人裸考了!最后2天最后一套押题密卷,带答案解析,许多宝妈和上班族还有零基础的同学们,就剩最后2天的时间了,还有很大的希望,这最后一套押题可能就是考试的源提2天就够了!现在在复习中做题很重要,一方面是可以检查一下自己掌握的知识点情况,另一方面可以巩固一下之前学习的知识点。大家也可以直接给打印背诵下来,中级会计考试的时候会考到很多相似的题型!!
篇幅有限,今天先和大家分享到这~
版权声明:我们致力于保护作者版权,注重分享,被刊用文章【中级会计押题(2021年中级会计)】因无法核实真实出处,未能及时与作者取得联系,或有版权异议的,请联系管理员,我们会立即处理! 部分文章是来自自研大数据AI进行生成,内容摘自(百度百科,百度知道,头条百科,中国民法典,刑法,牛津词典,新华词典,汉语词典,国家院校,科普平台)等数据,内容仅供学习参考,不准确地方联系删除处理!;
工作时间:8:00-18:00
客服电话
电子邮件
beimuxi@protonmail.com
扫码二维码
获取最新动态
