说起电商行业会计,很多财务人员表示比工业会计难多了!折扣的会计核算、买一赠一的会计核算、以及含费用的会计核算等等…想想都比较麻烦!现在电商平台越来越多,对于电商行业会计来说也是一种不小的考验。不像之前传统的做账方式了,还是需要会计不断进步的。
闺蜜从大学毕业就做了电商会计,工作3年,终于月薪1.3w,今天分享下电商会计的工作经验!下面是她电商会计工作笔记,电商会计有兴趣的瞅瞅!
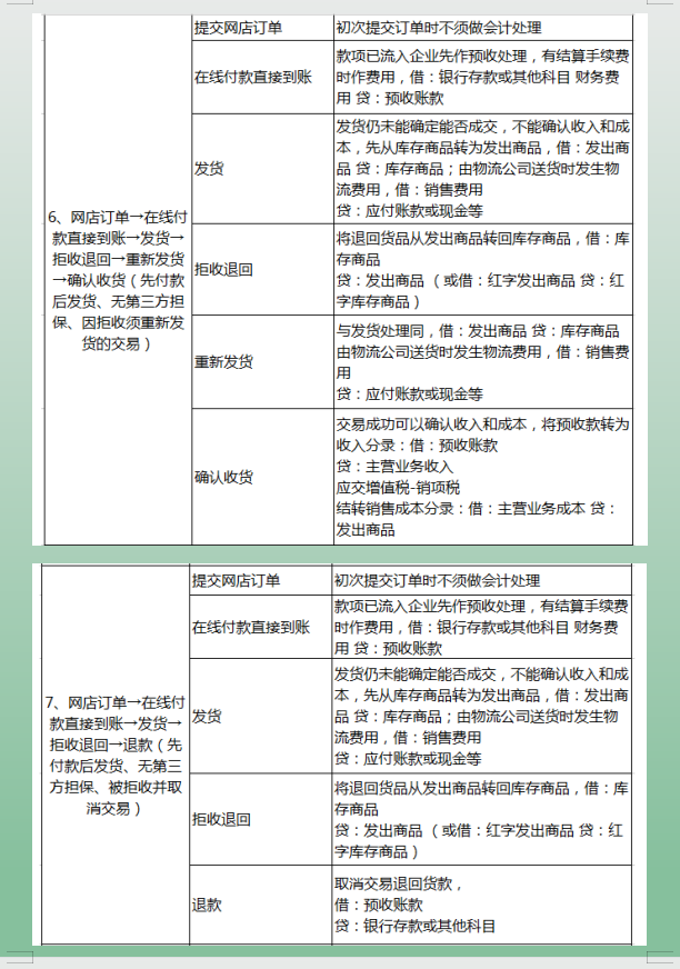
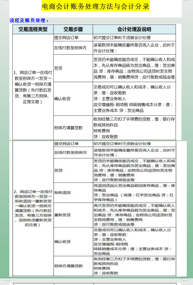
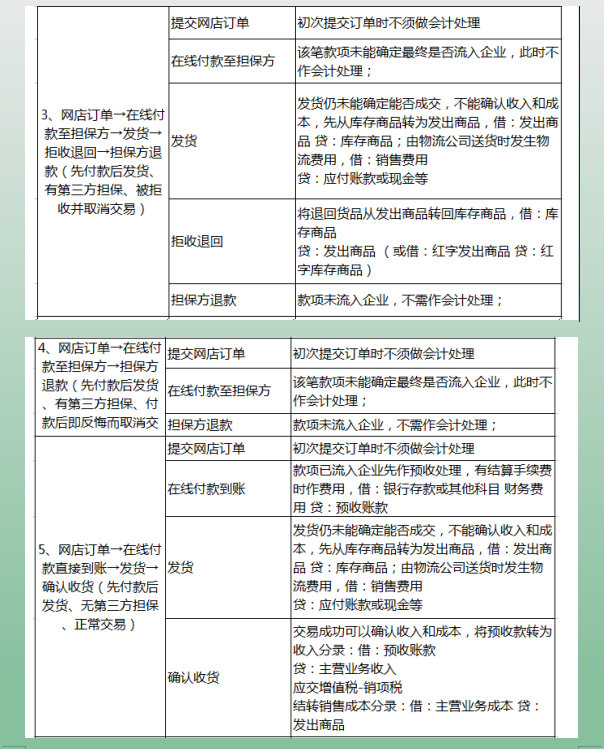
电商会计的会计核算全部流程
(文末抱走)
电商会计明确自己工作的流程后,在日常进行会计核算时会比较顺利。按照流程进行工作即可!
电商会计要处理的业务比较繁杂,我们在日常处理中有采购业务,对其做账务处理时,按照下面的核算流程进行处理。
销售业务的会计核算是非常重要的核算,这过程中涉及到很多特殊销售业务的会计核算是要注意的,比如节日折扣,现金折扣、满额即减等特殊情况的会计核算。下面有具体的会计核算方法。
1、电商会计处理节日折扣的账务处理
注意:税率按照现行税率。
2、电商会计处理满额即减的账务处理方法
3、电商会计处理买一赠一与买多赠一的账务处理流程
4、电商会计处理免运费的账务处理流程
……电商会计核算内容较多,篇幅限制,今天就先到这里了。希望能够给大家带来帮助!
版权声明:我们致力于保护作者版权,注重分享,被刊用文章【电子商务会计(电商会计3年终于月薪1)】因无法核实真实出处,未能及时与作者取得联系,或有版权异议的,请联系管理员,我们会立即处理! 部分文章是来自自研大数据AI进行生成,内容摘自(百度百科,百度知道,头条百科,中国民法典,刑法,牛津词典,新华词典,汉语词典,国家院校,科普平台)等数据,内容仅供学习参考,不准确地方联系删除处理!;
工作时间:8:00-18:00
客服电话
电子邮件
beimuxi@protonmail.com
扫码二维码
获取最新动态
