这段时间发现一个现象,就是现在很多会计都从事在电商公司,说实话,这个行业我还真没做过,但听好几个朋友的反馈说,这行业有点难,甚至很复杂,做账涉及到各种库存数据,发货退货,费用管理等等问题,昨天我特意去请教了一下公司会计李姐。
李姐曾经在电商公司干过五六年,经验可以说非常丰富了,这不,她昨天花了几个小时,给我整理了一整套电商会计做账的资料,像做账流程,分录、还有各种报表都有,我稍微研究了一下,发现实用性还是蛮强的。
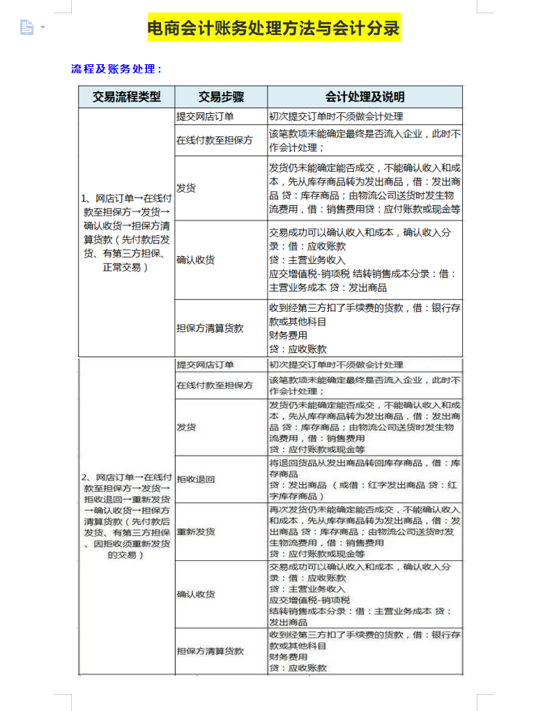
我们也一起来看看吧,希望能帮助到你们!
......
篇幅有限,就不一一展示了,我们下期再会!
版权声明:我们致力于保护作者版权,注重分享,被刊用文章【电子商务会计(电商行业会计太难不会做)】因无法核实真实出处,未能及时与作者取得联系,或有版权异议的,请联系管理员,我们会立即处理! 部分文章是来自自研大数据AI进行生成,内容摘自(百度百科,百度知道,头条百科,中国民法典,刑法,牛津词典,新华词典,汉语词典,国家院校,科普平台)等数据,内容仅供学习参考,不准确地方联系删除处理!;
工作时间:8:00-18:00
客服电话
电子邮件
beimuxi@protonmail.com
扫码二维码
获取最新动态
