2022年初级会计就剩45天,年轻人此时不搏更待何时?
初级会计的知识总结与梳理大于记忆,因为初级会计两科,如果每一科都去逐页记忆的话,根本没有更多的时间学习另一个科目,而且会让这些知识变得失去焦点,看3遍书都不如系统的总结1遍。
大家如果把知识点进行专项的梳理,那么知识就会变得有了精气神,我们在记忆的过程当中会更容易记忆,考试的时候也容易把这些知识体系的进行输出。
这样我们就能轻松地把初级会计这两门学科搞定,总结了2022年初级实务和经济法核心三色笔记,边刷题边记忆考点,把所学的知识,融会贯通入考试中,上岸不是问题!
一、概述
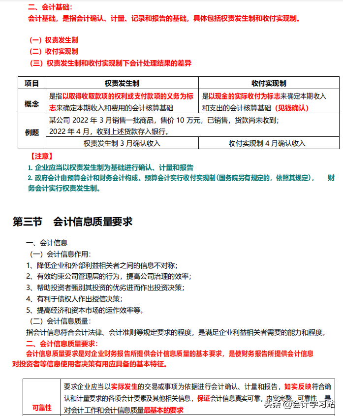
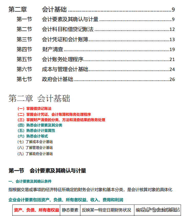
二、会计基础
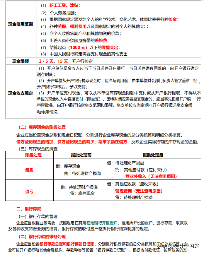
三、流动资产
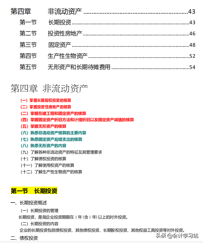
四、非流动资产
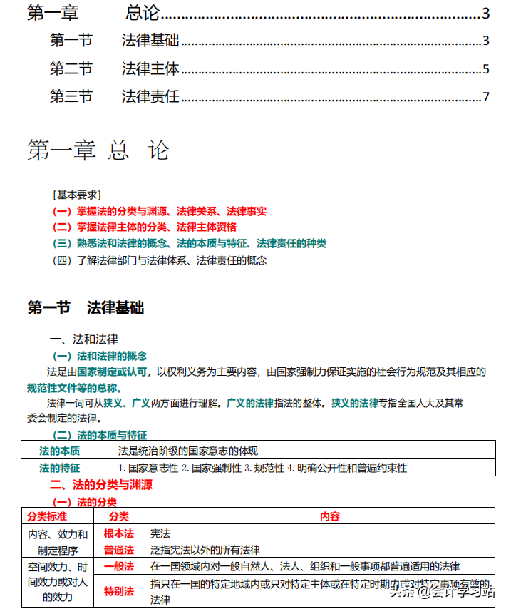
一、总论
二、会计法律制度
三、支付结算法律制度
……
篇幅有限,今天先和大家分享到这~
人生的幸运来自不断地努力。备考不易,且行且珍惜
版权声明:我们致力于保护作者版权,注重分享,被刊用文章【会计基础重点笔记整理(别再浪费精力看课本了)】因无法核实真实出处,未能及时与作者取得联系,或有版权异议的,请联系管理员,我们会立即处理! 部分文章是来自自研大数据AI进行生成,内容摘自(百度百科,百度知道,头条百科,中国民法典,刑法,牛津词典,新华词典,汉语词典,国家院校,科普平台)等数据,内容仅供学习参考,不准确地方联系删除处理!;
工作时间:8:00-18:00
客服电话
电子邮件
beimuxi@protonmail.com
扫码二维码
获取最新动态
