2022年初级会计的会计分录大全,今天给大家整理好了,最新版45页!收藏备用!
2022年初级会计职称考试备考,大家都复习到哪里了呀?大家应该都知道,2022年的初级会计相比于2021来说,改动还是不少的,有的内容删除了,有的章节也有所调整,所以以前的资料也不是完全准确了。(文末可抱走)
说起会计分录我想大家都不陌生,会计分录不管是在初级会计考试还是在实际的做账工作中,那都是十分重要的。可以说你不会会计分录那你就不会做账。所以我花了整整15天,把初级会计中涉及的会计分录都给整理好了。
同学们在复习的时候,一定要着重看看这一部分,很多大题考的都是会计分录的知识。大家在记会计分录的时候,也要结合实际的经济业务去记,不要盲目地背,那样记不住效果还不好,还浪费时间。学会计分录最重要的是理解运用,希望能帮到大家。
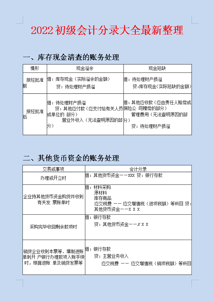
一、库存现金清査的账务处理
二、其他货币资金的账务处理
三、交易性金融资产的账务处理
四、短期投资的账务处理
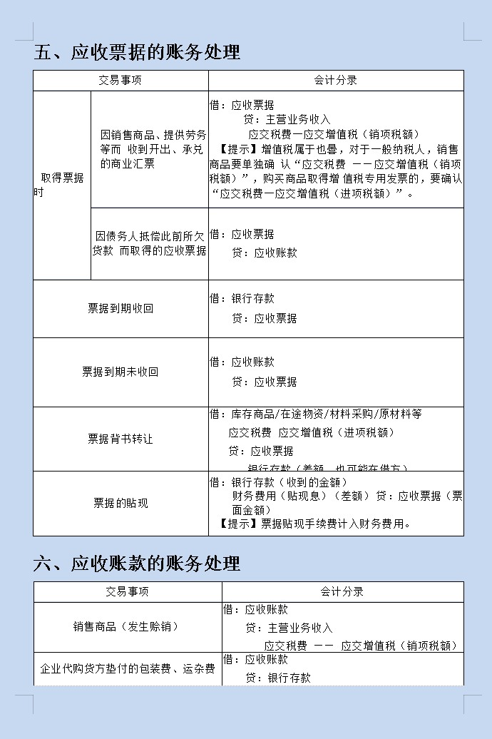
五、应收票据的账务处理
六、应收账款的账务处理
七、预付账款的账务处理
八、应收股利的账务处理
九、应收利息的账务处理
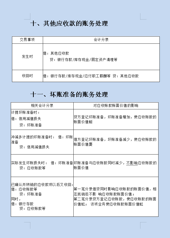
十、其他应收款的账务处理
十一、坏账准备的账务处理
十二、采用实际成本核算的账务处理
......
篇幅有限,2022年初级会计的分录大全就先给大家整理到这了,有完整的,希望能帮到大家。
版权声明:我们致力于保护作者版权,注重分享,被刊用文章【应收股利会计分录(鬼才)】因无法核实真实出处,未能及时与作者取得联系,或有版权异议的,请联系管理员,我们会立即处理! 部分文章是来自自研大数据AI进行生成,内容摘自(百度百科,百度知道,头条百科,中国民法典,刑法,牛津词典,新华词典,汉语词典,国家院校,科普平台)等数据,内容仅供学习参考,不准确地方联系删除处理!;
工作时间:8:00-18:00
客服电话
电子邮件
beimuxi@protonmail.com
扫码二维码
获取最新动态
