首届‘云上盈科’法律服务产品大赛正在火热进行中!如您的产品已成型,可将相关材料尽快提交至大赛邮箱,作品提交工作将在5月28日截止,有意向在大赛上一展风采的您可要抓紧时间了哦~
上期,我们展播了纪检监察合规管理团队提交的『国有企业纪检监察合规专项服务』法律服务产品,他们团队成员的强势联盟和产品的显著优势让我们大为叹服。今天展播的将会是哪个团队的产品呢?该产品又有什么亮点?快和小编一起来看看!
展播产品②
产品名称:『刑事辩护服务手册』
制作部门:经济犯罪法律事务部
出品人员:范伟、丁泽根、母璐琳
刑事案件办理期限短则几个月,长则数年。每个阶段均有对应的办案部门,每个环节均有辩护的机会和争取的空间。专业的团队能更精准地把控细节,从而实现极致的法律服务。经济犯罪法律事务部主办律师全部具有公、检、法及政府部门工作经验,专业办理刑事案件,专注研究刑事司法,针对刑事辩护的全过程制定了系统方案,精细化辩护服务流程,确保每一步都高效、可控。
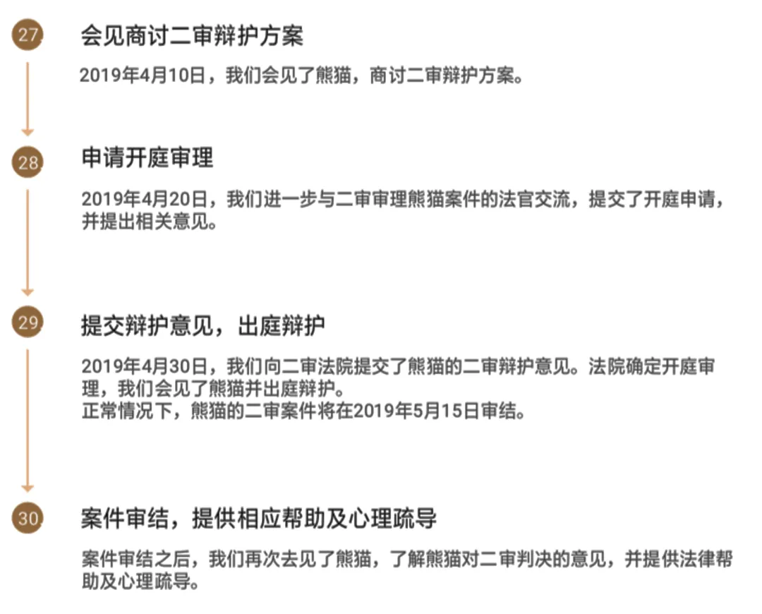
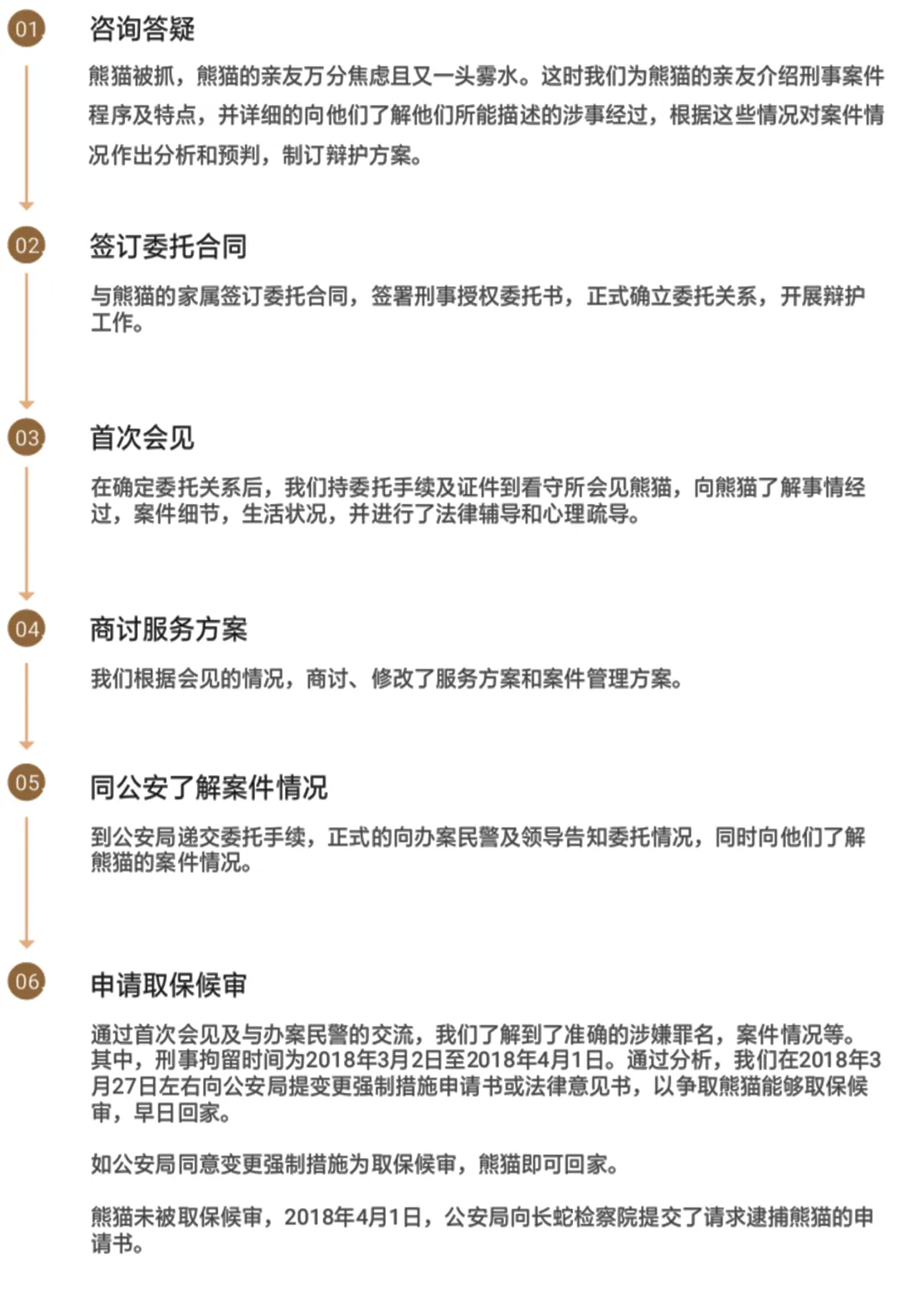
△ 部分服务流程展示
团队进行刑事辩护始终坚持流程化管理的工作方式,每一个案件都根据案情组建专门的律师团队,细致研讨案情,制定标准化辩护方案,并将每个流程分解成若干个任务,让律师工作的每一步都有迹可循,不遗漏任何一个节点,不错过任何一个可能。同时,在每个案件的各个阶段交接过程中,会采取灵活的方式告知当事人亲友案件的进展情况,提供咨询答疑服务,安抚家属情绪,在案件审结后,为当事人提供相应法律帮助和心理疏导,温暖每一个案件。
今天的产品展播又要结束啦,如果你有好的创意和法律服务产品,就请加入“云上盈科”法律服务产品大赛吧,让更多的人看到你的创意产品,让此次大赛因你的加入更加圆满!
版权声明:我们致力于保护作者版权,注重分享,被刊用文章【昆明刑事辩护律师(大赛进展丨预参赛法律服务产品展播)】因无法核实真实出处,未能及时与作者取得联系,或有版权异议的,请联系管理员,我们会立即处理! 部分文章是来自自研大数据AI进行生成,内容摘自(百度百科,百度知道,头条百科,中国民法典,刑法,牛津词典,新华词典,汉语词典,国家院校,科普平台)等数据,内容仅供学习参考,不准确地方联系删除处理!;
工作时间:8:00-18:00
客服电话
电子邮件
beimuxi@protonmail.com
扫码二维码
获取最新动态
