点击关注我们吧!
近日,福州市住建局发布了2022年度第一次建筑业企业资质动态核查,注销和撤回了11家建筑业企业相关资质
各相关单位:
根据《建筑业企业资质管理规定》(住房城乡建设部第22号令)、《福州市城乡建设局关于撤回顺唐(福建)建设发展有限公司等11家建筑业企业资质证书的通知》等相关文件,现对福州市2022年度第一次建筑业企业资质动态核查中不符合资质标准的企业相关资质予以注销(具体名单详见附件)。请相关企业携带建筑业企业资质证书正副本原件、授权委托书至我局窗口(福州市行政服务中心市建设局窗口)换发新的证书。如有疑问请致电我局窗口:0591-83622537。
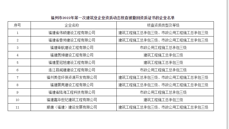
附件:《福州市2022年第一次建筑业企业资质动态核查被撤回资质证书的企业名单》
特此公告
福州市城乡建设局
2022年4月18日
附件:《福州市2022年第一次建筑业企业资质动态核查被撤回资质证书的企业名单》
福州市城乡建设局关于撤回顺唐(福建)建设发展有限公司等11家建筑业企业资质证书的通知
各有关单位:
根据《建筑业企业资质管理规定》(住房城乡建设部第22号令)、《关于进一步加强企业资质批后动态核查工作的通知》(闽建许〔2020〕5号)、《福建省住房和城乡建设厅关于加强建筑业企业资质批后核查的指导意见》(闽建许〔2021〕4号)等文件要求,我局于2022年1月13日开展了2022年第一次建筑业企业资质动态核查,被核查企业应于2022年4月12日前完成整改。现将有关事项通知如下。
一、核查情况
本批次核查名单64家企业(排除本核查批次名单内5家重复企业),经审核,截至2022年4月12日,已提交满足核查要求书面材料的企业11家,已自行注销资质的企业20家,在本批次核查期前转出福州市城乡建设局资质审批许可辖区的企业18家,经核实不列入核查的企业4家;未提供书面材料或所提交材料不满足资质标准要求的企业11家,现我局就本批次核查企业名单及其提供的信息予以公开(详见附件),接受社会监督。
二、核查结果处理
我市所有建筑业企业应始终满足《建筑业企业资质管理规定》(住房城乡建设部第22号令)第二十八条规定:“企业不再符合相应建筑业企业资质标准要求条件的,县级以上地方人民政府住房城乡建设主管部门、其他有关部门应当责令其限期改正,并向社会公告,整改期限最长不超过3个月;整改期间,企业不得申请建筑业企业资质的升级、增项,不能承揽新的工程;逾期仍未达到建筑业企业资质标准要求条件的,资质许可机关可以撤回其建筑业企业资质证书”,我局已于2022年1月13日对纳入本批次核查的建筑业企业下发了核查整改通知书,并告知不符合资质要求的企业应在核查整改期(2022年1月13日-2022年4月12日)内完成整改,并向我局提交核查书面材料,顺唐(福建)建设发展有限公司等11家企业未在2022年4月12日前提交书面核查材料或所提交书面材料不满足资质标准要求的企业,我局决定撤回其建筑工程施工总承包三级资质或市政公用工程施工总承包三级资质,并向社会公布(详见附件)。
三、注意事项
在后续动态核查开展过程中,如发现被核查企业技术负责人变更自该核查期开始前6个月内被我局纳入资质动态核查的企业,或两名以上建造师注册变更自我局核发资质证书的同一家企业,则该企业将被纳入我局下一次的资质动态核查。同时,我局将在信用中国、福州市人民政府、福州市城乡建设局官网公开通过本次核查的企业信息,并接受社会监督。如存在核查材料信息弄虚作假的企业,一经查实,除撤回已核查的资质外,将根据《福建省住房和城乡建设厅关于加强建筑业企业资质申报技术负责人业绩及企业业绩批前审查和批后核查工作的通知》等相关规定做进一步处理。
专此
附件:2022年第一次建筑业企业资质动态核查情况汇总表(截至2022年4月12日)
福州市城乡建设局
2022年4月13日
附件:2022年第一次建筑业企业资质动态核查情况汇总表(截至2022年4月12日)
—END—
编辑:框框
图片:网络
E绿城建筑行业一站式服务平台
因为你的分享、点赞、在看
我足足的精气神儿!
版权声明:我们致力于保护作者版权,注重分享,被刊用文章【福州公司注销(福州市注销和撤回了11家建筑企业相关资质)】因无法核实真实出处,未能及时与作者取得联系,或有版权异议的,请联系管理员,我们会立即处理! 部分文章是来自自研大数据AI进行生成,内容摘自(百度百科,百度知道,头条百科,中国民法典,刑法,牛津词典,新华词典,汉语词典,国家院校,科普平台)等数据,内容仅供学习参考,不准确地方联系删除处理!;
工作时间:8:00-18:00
客服电话
电子邮件
beimuxi@protonmail.com
扫码二维码
获取最新动态
