【财务经理整理一份企业财务内控制度,折服部门所有人,20页完整版】
部门空降了一个财务经理,大家一直都不服气,觉得他是走后门进来的,也纷纷为前财务经理感到不值,但昨天他却让部门所有人佩服,只因整理出来这份企业财务内控制度,简直太详细!一起来看看吧!
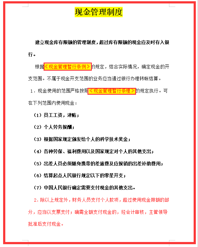
.....
篇幅有限,部分内容没有展示完全,持续更新~~~
版权声明:我们致力于保护作者版权,注重分享,被刊用文章【会计内部控制(财务经理整理一份企业财务内控制度)】因无法核实真实出处,未能及时与作者取得联系,或有版权异议的,请联系管理员,我们会立即处理! 部分文章是来自自研大数据AI进行生成,内容摘自(百度百科,百度知道,头条百科,中国民法典,刑法,牛津词典,新华词典,汉语词典,国家院校,科普平台)等数据,内容仅供学习参考,不准确地方联系删除处理!;
工作时间:8:00-18:00
客服电话
电子邮件
beimuxi@protonmail.com
扫码二维码
获取最新动态
