对于财务总监这个岗位来说:想要当财务总监,首先能力是必备的,不管是财务管理能力还是对企业各个方面的费用控制都是需要很强的能力!
今天就跟大家分享一套我们老板年薪60万挖来的财务总监,看完他自己编制并实施的企业内部控制管理制度之后,我们都是真心佩服!(末尾可抱去)
第一章 供应内部控制制度
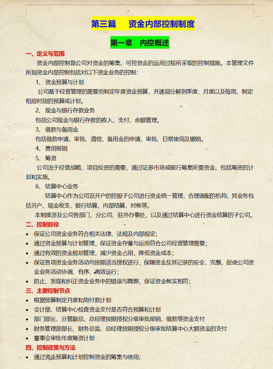
第一章 内控概述
第二章 组织机构及岗位职责
……
篇幅有限,企业内部控制管理制度就不一一展示了,
版权声明:我们致力于保护作者版权,注重分享,被刊用文章【会计内部控制(年薪60万挖来的财务总监)】因无法核实真实出处,未能及时与作者取得联系,或有版权异议的,请联系管理员,我们会立即处理! 部分文章是来自自研大数据AI进行生成,内容摘自(百度百科,百度知道,头条百科,中国民法典,刑法,牛津词典,新华词典,汉语词典,国家院校,科普平台)等数据,内容仅供学习参考,不准确地方联系删除处理!;
工作时间:8:00-18:00
客服电话
电子邮件
beimuxi@protonmail.com
扫码二维码
获取最新动态
