处理报销,在财务人员的每日工作中占有一定的分量,同时也反映了财务人员的能力,如果一家企业连财务报销都乱七八糟的话,那这家企业的财务工作能力可是有点……
今天就给各位分享一套近乎完美的财务各类报销流程及制度,非常的实用,包含了财务报销的各个方面,希望对各位有所帮助~~
(末尾可抱去)
包含:(一) 申购流程图、(二)报销流程图、(三)采购管理规定、
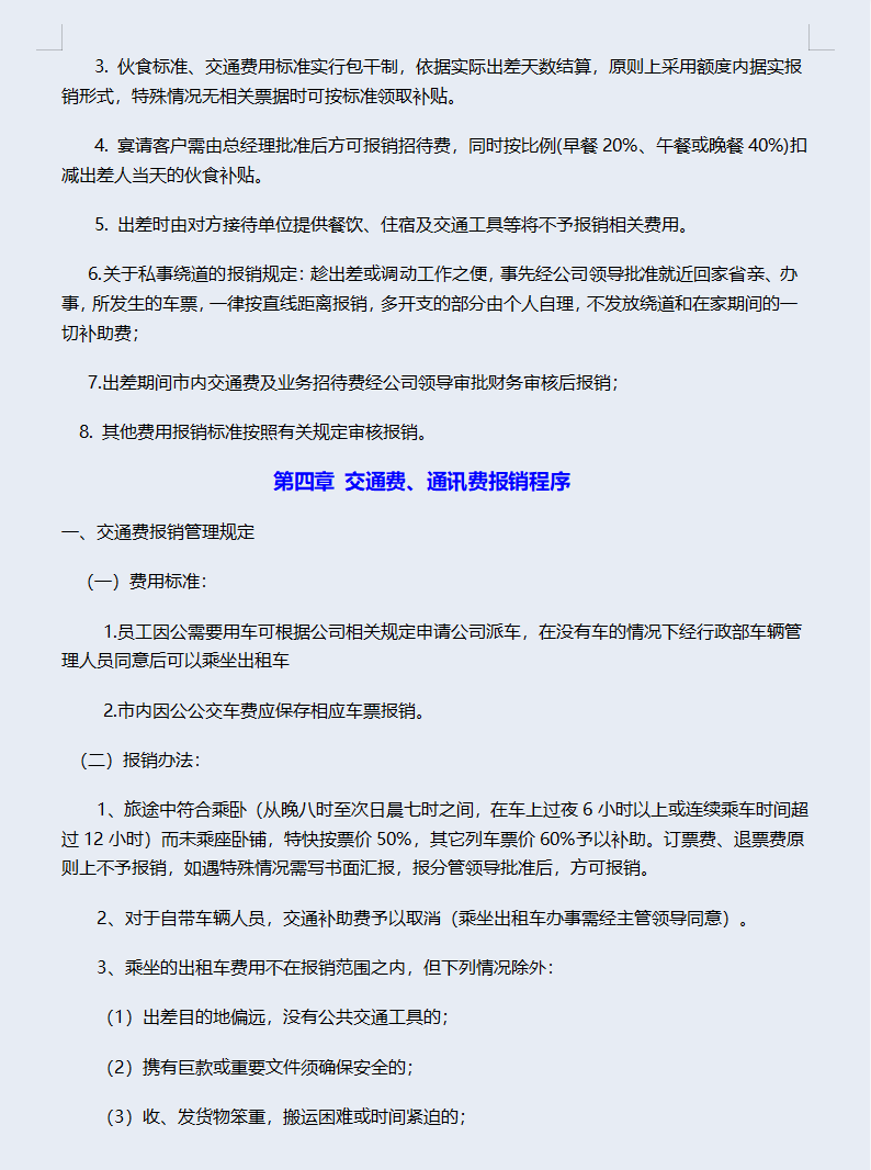
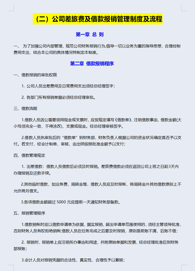
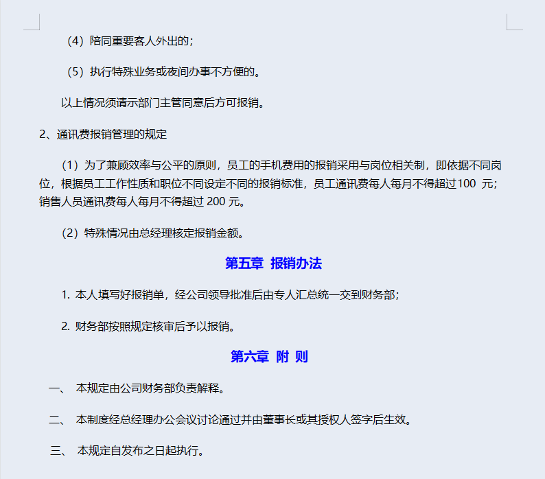
包含:第一章 总 则、第二章 借款报销程序、第三章 差旅费报销程序、第四章 交通费、通讯费报销程序、第五章 报销办法、第六章 附 则、
……
篇幅有限,财务各类报销流程及制度就先到这了,
希望这套财务各类报销流程及制度对各位有所帮助~~
版权声明:我们致力于保护作者版权,注重分享,被刊用文章【小企业财务报销制度(企业哪怕再小)】因无法核实真实出处,未能及时与作者取得联系,或有版权异议的,请联系管理员,我们会立即处理! 部分文章是来自自研大数据AI进行生成,内容摘自(百度百科,百度知道,头条百科,中国民法典,刑法,牛津词典,新华词典,汉语词典,国家院校,科普平台)等数据,内容仅供学习参考,不准确地方联系删除处理!;
工作时间:8:00-18:00
客服电话
电子邮件
beimuxi@protonmail.com
扫码二维码
获取最新动态
