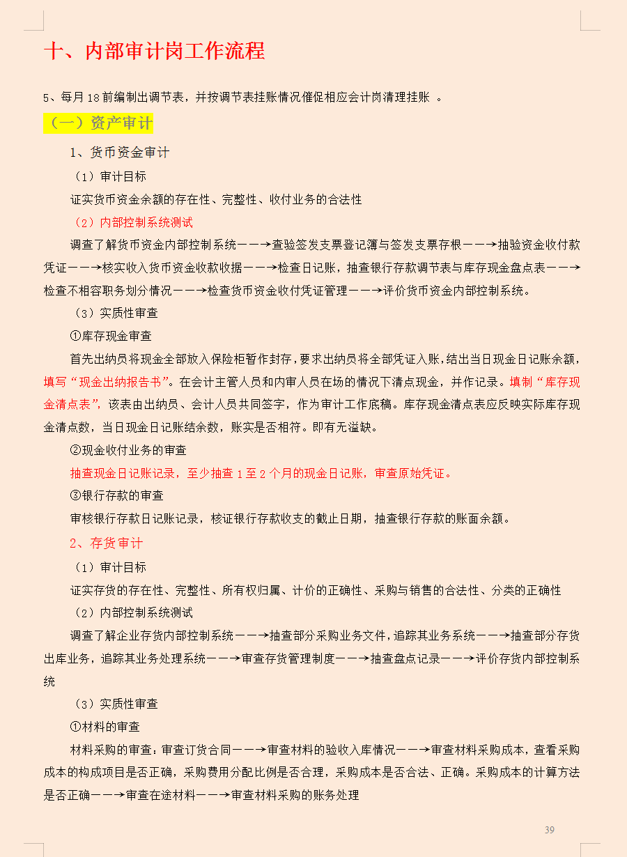
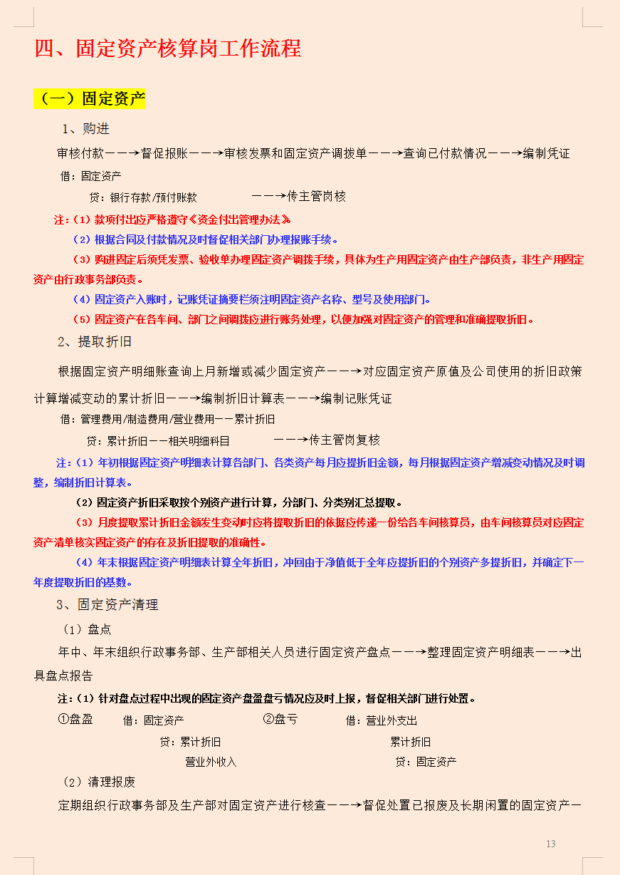
财务人员不是说只了解自己的岗位就可以的,需要了解财务部所有岗位才有利益前途的发展,否则别说跳槽了,在公司内只能碌碌无为,前途堪忧。
整理企业财务部11个岗位的工作流程,从出纳到主管,一应具有!
......
好了,篇幅有限,关于财务部的11个岗位就展示到这里了。
版权声明:我们致力于保护作者版权,注重分享,被刊用文章【财务会计岗位(不知财务部11个岗位流程的会计)】因无法核实真实出处,未能及时与作者取得联系,或有版权异议的,请联系管理员,我们会立即处理! 部分文章是来自自研大数据AI进行生成,内容摘自(百度百科,百度知道,头条百科,中国民法典,刑法,牛津词典,新华词典,汉语词典,国家院校,科普平台)等数据,内容仅供学习参考,不准确地方联系删除处理!;
工作时间:8:00-18:00
客服电话
电子邮件
beimuxi@protonmail.com
扫码二维码
获取最新动态
