去年8月6号,前美国总统特朗普颁布了微信禁令,当时没有人料到,在美华人自发组织的美国微信用户联合会(USWUA 简称微联会),不仅在法院取得了诉讼胜利,让禁令最终被撤销,一年以后,美国政府还赔偿了九十万美元的律师费。
这么圆满的结果,即使对于当初成立微联会的五位华人律师也是难以想象的。而更令人感到意外的是,在小王最近对发起人律师之一朱可亮律师采访时才知道,他们五位律师在成立微联会的时候素未谋面,充其量也就是微信群聊里的好友。
这五位律师分布在美国不同的城市,朱克亮律师在加州、曹英律师在新泽西、倪非律师在华盛顿州,袁钢和吴圣洋律师在纽约。他们的日常联系要克服时差、地域等障碍。
而五位律师第一次,也是至今唯一一次见面是在今年9月的美国劳工节,他们终于在纽约见到了对方的庐山真面目。

这大概是五位律师唯一一张历史性合照
朱可亮律师说,五位律师都在同一个美国华人的微信群里,平时会谈到一些律师行业的案件。当特朗普通过微信禁令后,五个人当时脑子一热,就决定拍板做这件事了。前期根本没有时间去策划和筹备,硬着头皮就直接上了!
在最初的45天里,朱律师和倪律师基本上是全职。朱律师除了微联会的内部工作,诉讼工作,搭建律师团队、找证人,他还包揽了公关、媒体参访。其他发起人也同样如此,至少投入了差不多平时工作一半的时间和精力。
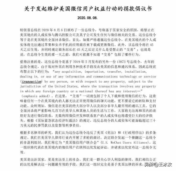
2020年8月6日,特朗普援引《国际紧急经济权力法》签署行政命令,要求在45天内禁止微信在美使用,理由是微信威胁了美国国家安全。
那个时候,朋友圈的小伙伴们都紧张起来。不少人开始寻找微信的替代APP。印象最深刻的就是有很多在美国的朋友开始在朋友圈上分享他们的其他联系方式。但最终,这些替代方案都没有派上用场。
因为在颁布微信禁令后不久,8月8月,美国微信用户联合会成立 ,并且在官网上发起了维护美国微信用户权益的捐款倡议书。当时小王身边不少朋友都掏了腰包。

8月21日,筹集了几万块钱,连律师费其实都还不够付的微联会,正式将特朗普政府告上了旧金山湾区的联邦地区法院。微联会起诉的对象是川普总统以及具体实施这一总统令的美国商务部部长威尔伯·罗斯。他们的理由是,微信禁令限制了美国宪法规定的言论自由,影响到了数百万在美华人的利益。
2020年9月20日,旧金山湾区院法官劳雷尔·比勒(Laurel Beeler)作出阻止这一微信禁令的判决,理由是禁令可能损害《美国宪法第一修正案》第一条保障的言论自由以及给对使用该应用作为主要通信手段的少数族裔社区带来困难。
初战告捷,一时间朋友圈都在奔走相告。这个结果给微联会带来了一个好消息和一个坏消息。好消息是,他们收到的捐款呈井喷式暴增,在9月21日突破了一百万美元,顺利完成目标后,微联会关闭了捐款渠道。
坏消息是,有人开始酸了,质疑这些律师是为了谋求私利。

但最终支撑这些律师继续走下去的,是来自一万八千多华人的小额捐款,让微联会粮草弹药充足,摩拳擦掌应对美国政府上诉。朱可亮律师说:"其实对我们工作的一个支持和肯定,我觉得这个就值了!"
在9月20号之前,微联会捉襟见肘的时候,五位律师们已经有了Plan B, 那就是如果请不起大牌律师,他们就准备硬着头皮自己上了。五位律师中有两位是做诉讼的,但如果自己赤膊上阵,那难度会非常大,因为案件里涉及到很多专业领域的知识。
在这里,美国的华人微信用户其实也应该感谢RBGG律所的Michael Bien律师,因为他在公益案件的突出贡献,他曾经被评为加州的最佳律师(一年只评选一位)。

能够让这位大律师担任微信诉讼案的主诉律师,最开始其实靠的是朱律师“刷脸”和“画饼”。朱律师介绍说,他本来跟Michael Bien就比较熟,他当时承诺Michael, 虽然无法保证付得起他的律师费,但微联会将会把筹集到的捐款大部分用在律师费上。(当时微联会才募集到了三、四万美元,连律师费零头都不够,囧)因此Machael Bien在接受微信案件的时候,知道自己会做出一定程度的牺牲,并且承担风险。(此处应有)
在9月20号微信禁令被北加州联邦地区法院叫停后,短短十天内,急于翻身的美国司法部开始连连出招。首先,在9月25号递交动议,以美国国家安全受到威胁为由,请求法官暂停执行初始禁制令。紧接着,美国司法部在10月2号上诉到了联邦第九巡回法院,要求法官驳回临时禁制令。于是微联会律师开始在两个法院双线作战。
10月23号,加州北区联邦法院驳回了司法部的动议;10月26号第九上诉巡回法庭也驳回了美国司法部申请暂停执行初始禁令的动议。至此,微联会对美国司法部,已经三战三胜。
2021年1月20号,美国新任总统拜登就职。上任不到一个月,拜登政府在2月初主动向第九巡回法院和北加州联邦地区法院递交申请,暂停微信禁令的上诉案件。
第九巡回法院也同意了这项申请,这意味着微信诉讼案正式进入暂停状态。2021年6月9日,拜登在椭圆形办公室签署行政命令,正式撤销了特朗普的微信禁令。
在诉讼正式结束后,微联会律师还在忙着一件事:讨钱! 在一年多的诉讼中,美国政府从政治和舆论上恶意引导,并且造成被告团队人力、物力、财力、时间的浪费。根据美国《平等公义通路法》(Equal Access to Justice Act), 如果政府没有正当充分理由侵害普通老百姓的权利,并在司法程序中败诉,法院可以判政府补偿对方律师费。微联会律师团引用这项法律,与美国司法部在进行了几个月中的多轮谈判后,终于达成协议,赔偿金额为90万美元。
整个微信维权案件中,前后共有五家律所的十多位律师共同参与。若以这些律师的正常收费标准计,律师费总额超过了250万美元。最终除了旧金山的RBGG 律师事务所以折扣后的律师费率收取较低律师费之外,其余的四家律师事务所全部是以义工的方式参与。
其实,如果微联会向法院提交一个正式的动议申请,很可能讨回超过90万美元的律师费,但是会继续耗费很大的精力。而自知理亏的美国司法部,也希望速战速决。这90万美元其实不是由司法部出,而是美国商务部。因为案件的被告是美国总统和美国商务部长。
最终微联会决定以90万与美国政府和解的另一个考量因素是,美国政府前不久又出现了债务危机,联邦政府随时可能关门。一旦联邦政府出现关门的情况,那么和解谈判有可能会延迟。
对于从美国政府那里获得的$900,000美元补偿,美微联会与参与案件的五家律所协商之后,决定首先补偿各个律所向第三方支付的开销(法院手续费、专家证人费、快递费等)总计$28,788.23美元。剩余的$871,211.17美元根据每一家律所在案件中投入的时间按相同比例分配给五家律所。

随着微信诉讼案接近尾声,五位华人律师在今年3月,再次联袂成立了“华美维权同盟”,目的是向遭受种族歧视和仇恨的华人受害者提供帮助。

种族歧视在美国是一个根深蒂固的问题,并不是一个案件的胜利、一次选举就能清除。在新冠疫情期间,美国亚裔被歧视的现象出现了激增,比如旧金山湾区91岁华裔老人遇袭、亚特兰大爆发了针对华裔家庭的恶性枪杀案件。
现在华美维权同盟已经在介入到一些案件里了,主要是针对美国司法部几年前发起的所谓的中国行动计划,这个计划目前是来调查一些华裔教授和研究人员。
朱律师介绍说,10多位华人教授在美国遭受起诉,到目前为止,还没有看到美国政府手上掌握了任何确凿证据。只有站起来发声,通过各种途径,无论是媒体公关,还是诉讼,才可以维护在美华人的利益。
华美维权同盟的网站上写道,微信案件的成功让大家看到了新的希望—— 无论身份、背景和政治党派,在华人被歧视这件事情上,团结是可以战胜包括美国总统在内的一切对手。

华美维权同盟倡议书
在这次采访中,朱律师说了一句话让我印象深刻。这句话是他在美国政府同意赔付90万美元后在朋友圈发的一个感慨:“我说这个案子做完了有很多感想,其中想说的一个感想就是说我觉得在美国做律师做出了一点职业的价值和尊严。”
这一次,微联会代表一个弱势的少数民族,代表一个华人群体,团结一致对抗美国政府,对抗美国总统,在历史上没有发生过,朱律师说,他希望未来可以激励更多的华人,关心政治,关心社会、关心自己的权利,不能老做一个沉默的少数族裔。
版权声明:我们致力于保护作者版权,注重分享,被刊用文章【特朗普律师费(素未谋面的五位微信华人律师)】因无法核实真实出处,未能及时与作者取得联系,或有版权异议的,请联系管理员,我们会立即处理! 部分文章是来自自研大数据AI进行生成,内容摘自(百度百科,百度知道,头条百科,中国民法典,刑法,牛津词典,新华词典,汉语词典,国家院校,科普平台)等数据,内容仅供学习参考,不准确地方联系删除处理!;
工作时间:8:00-18:00
客服电话
电子邮件
beimuxi@protonmail.com
扫码二维码
获取最新动态
