前段时间,小助理每天都在对这一张表格进行研究。一会找资料,一会收集问题。好不容易等到李财务忙完手中的活,就抓紧时间去问自己疑惑的问题。李财务也是有心的栽培他,对于他的问题都一一的进行详细的解释。最近助理就把汇总好的资料以及自己对会计核算的见解都给李财务汇报过去了,原来是助理想要深入的了解一些关于会计核算方面的内容。出来的时候手里多了一些关于会计核算工作中需要规避的税务风险。
【文末有完整版可带走】
45条会计核算标准
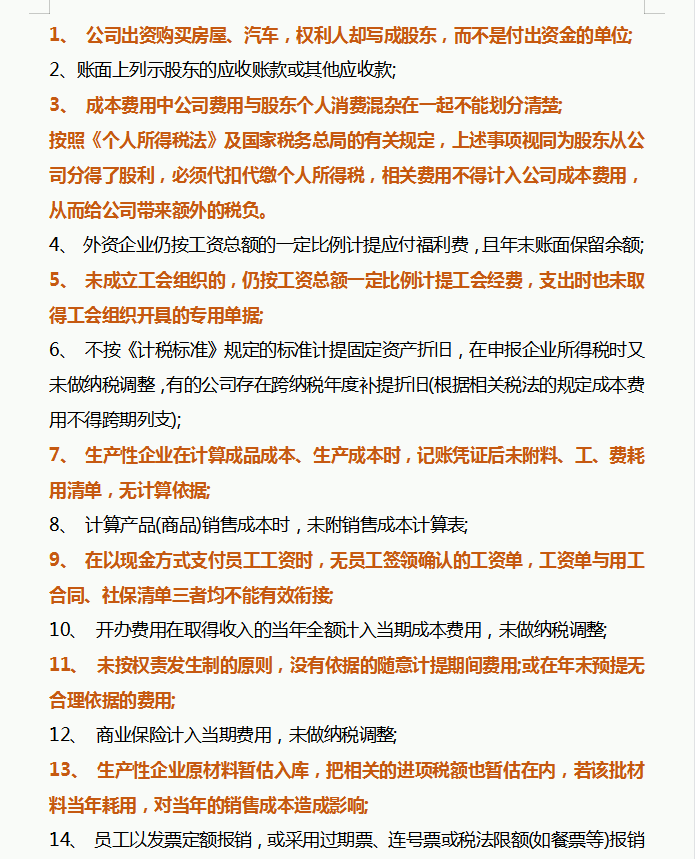
会计核算工作中需要规避的税务风险
由于企业间的各种不同,这份会计核算标准以供参考
会计人员想要往上走,或者是多了解和提升自己的技能,税务是一个很好的方向。
好了,有关会计核算标准以及税务风险的问题到这里就结束了。希望以上的内容,能够给你的工作带来帮助。
版权声明:我们致力于保护作者版权,注重分享,被刊用文章【会计信息采集问题(会计人员需了解)】因无法核实真实出处,未能及时与作者取得联系,或有版权异议的,请联系管理员,我们会立即处理! 部分文章是来自自研大数据AI进行生成,内容摘自(百度百科,百度知道,头条百科,中国民法典,刑法,牛津词典,新华词典,汉语词典,国家院校,科普平台)等数据,内容仅供学习参考,不准确地方联系删除处理!;
工作时间:8:00-18:00
客服电话
电子邮件
beimuxi@protonmail.com
扫码二维码
获取最新动态
